Gittrich Marissa R, Sanderson Courtney M, Wainaina James M, Noel Cara M, Leopold Jonathan E, Babusci Erica, Selbes Sumeyra C, Farinas Olivia R, Caine Jack, Davis Ii Joshua, Mutalik Vivek K, Hyman Paul, Sullivan Matthew B
Department of Microbiology, The Ohio State University, Columbus, Ohio, United States of America.
Center of Microbiome Science, The Ohio State University, Columbus, Ohio, United States of America.
PLoS One. 2025 Feb 21;20(2):e0313947. doi: 10.1371/journal.pone.0313947. eCollection 2025.
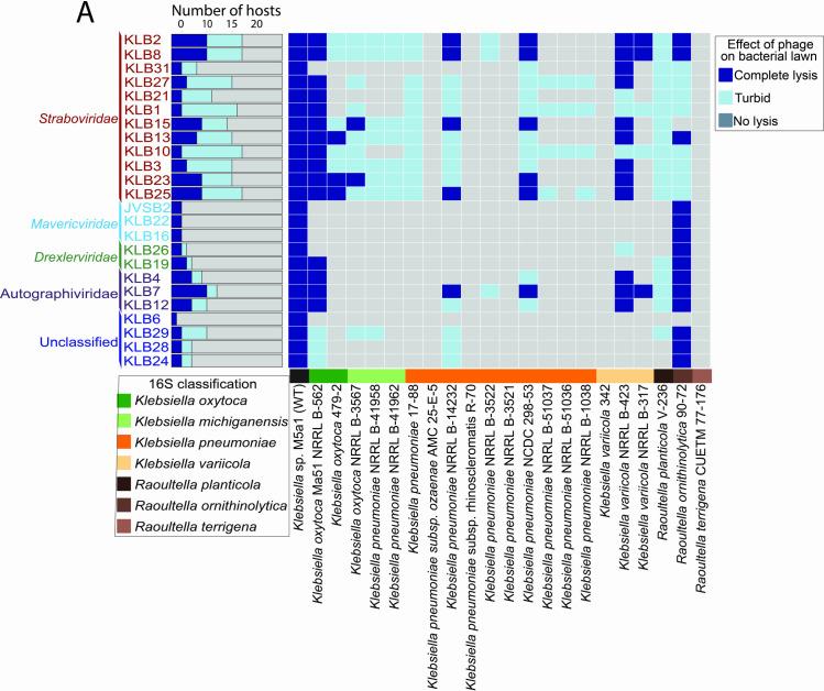
Bacteriophages largely impact bacterial communities via lysis, gene transfer, and metabolic reprogramming and thus are increasingly thought to alter nutrient and energy cycling across many of Earth's ecosystems. However, there are few model systems to mechanistically and quantitatively study phage-bacteria interactions, especially in soil systems. Here, we isolated, sequenced, and genomically characterized 24 novel phages infecting Klebsiella sp. M5al, a plant growth-promoting, nonencapsulated rhizosphere-associated bacterium, and compared many of their features against all 565 sequenced, dsDNA Klebsiella phage genomes. Taxonomic analyses revealed that these Klebsiella phages belong to three known phage families (Autographiviridae, Drexlerviridae, and Straboviridae) and two newly proposed phage families (Candidatus Mavericviridae and Ca. Rivulusviridae). At the phage family level, we found that core genes were often phage-centric proteins, such as structural proteins for the phage head and tail and DNA packaging proteins. In contrast, genes involved in transcription, translation, or hypothetical proteins were commonly not shared or flexible genes. Ecologically, we assessed the phages' ubiquity in recent large-scale metagenomic datasets, which revealed they were not widespread, as well as a possible direct role in reprogramming specific metabolisms during infection by screening their genomes for phage-encoded auxiliary metabolic genes (AMGs). Even though AMGs are common in the environmental literature, only one of our phage families, Straboviridae, contained AMGs, and the types of AMGs were correlated at the genus level. Host range phenotyping revealed the phages had a wide range of infectivity, infecting between 1-14 of our 22 bacterial strain panel that included pathogenic Klebsiella and Raoultella strains. This indicates that not all capsule-independent Klebsiella phages have broad host ranges. Together, these isolates, with corresponding genome, AMG, and host range analyses, help build the Klebsiella model system for studying phage-host interactions of rhizosphere-associated bacteria.
噬菌体主要通过裂解、基因转移和代谢重编程影响细菌群落,因此人们越来越认为它们会改变地球上许多生态系统中的养分和能量循环。然而,几乎没有模型系统可以从机制上和定量地研究噬菌体与细菌的相互作用,尤其是在土壤系统中。在这里,我们分离、测序并对24种感染克雷伯氏菌属M5al的新型噬菌体进行了基因组特征分析,M5al是一种促进植物生长、无荚膜的根际相关细菌,并将它们的许多特征与所有565个已测序的双链DNA克雷伯氏菌噬菌体基因组进行了比较。分类学分析表明,这些克雷伯氏菌噬菌体属于三个已知的噬菌体家族(自裂解噬菌体科、德雷克斯勒噬菌体科和斯特拉博噬菌体科)以及两个新提出的噬菌体家族(候选马弗里病毒科和候选里夫卢斯病毒科)。在噬菌体家族水平上,我们发现核心基因通常是以噬菌体为中心的蛋白质,例如噬菌体头部和尾部的结构蛋白以及DNA包装蛋白。相比之下,参与转录、翻译的基因或假设蛋白通常不是共享基因或灵活基因。在生态学方面,我们评估了这些噬菌体在最近大规模宏基因组数据集中的普遍存在情况,结果表明它们并不广泛存在,并且通过在其基因组中筛选噬菌体编码的辅助代谢基因(AMG),揭示了它们在感染期间对特定代谢进行重编程时可能具有的直接作用。尽管AMG在环境文献中很常见,但我们的噬菌体家族中只有斯特拉博噬菌体科含有AMG,并且AMG的类型在属水平上具有相关性。宿主范围表型分析表明,这些噬菌体具有广泛的感染性,在我们的22种细菌菌株组(包括致病性克雷伯氏菌和拉乌尔菌菌株)中,它们能感染1至14种菌株。这表明并非所有非荚膜依赖性克雷伯氏菌噬菌体都具有广泛的宿主范围。总之,这些分离株以及相应的基因组、AMG和宿主范围分析,有助于建立用于研究根际相关细菌的噬菌体 - 宿主相互作用的克雷伯氏菌模型系统。