Alonso-Valenteen Felix, Mikhael Simoun, Wang HongQiang, Sims Jessica, Taguiam Michael, Teh James, Sances Sam, Wong Michelle, Miao Tianxin, Srinivas Dustin, Gonzalez-Almeyda Nelyda, Cho Ryan H, Sanchez Romny, Nguyenle Kimngan, Serrano Erik, Ondatje Briana, Benhaghnazar Rebecca L, Gray Harry B, Gross Zeev, Yu John, Svendsen Clive N, Abrol Ravinder, Medina-Kauwe Lali K
Department of Biomedical Sciences, Cedars-Sinai Medical Center, Los Angeles, CA, USA.
Neurosurgical Institute, Cedars-Sinai Medical Center, Los Angeles, CA, USA.
Nat Nanotechnol. 2025 May;20(5):683-696. doi: 10.1038/s41565-025-01867-7. Epub 2025 Feb 21.
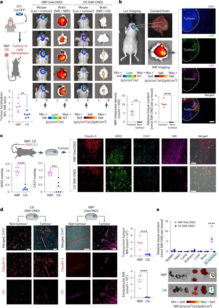
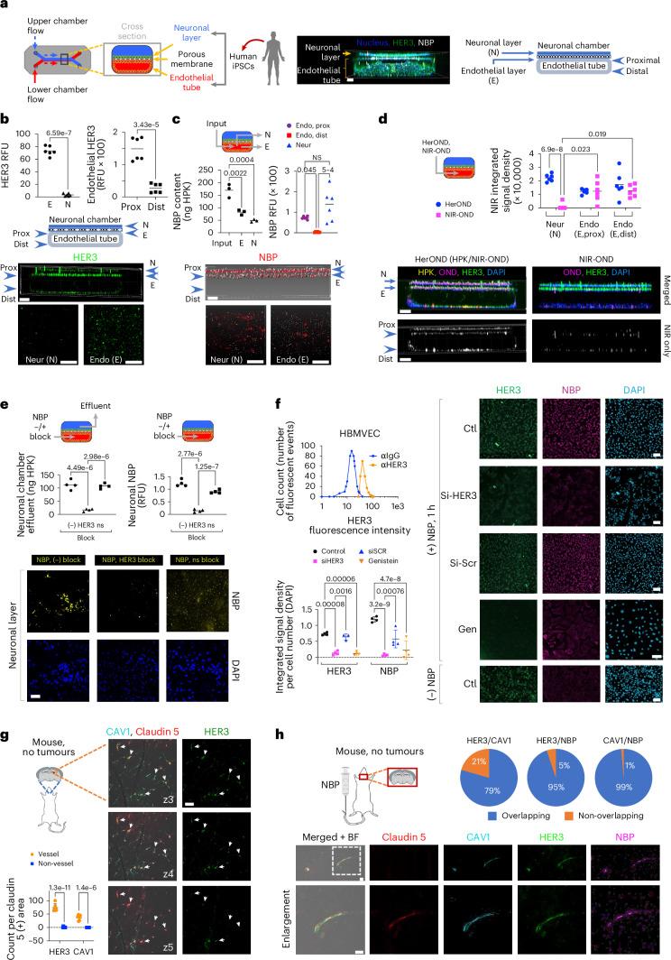
Crossing the blood-brain barrier (BBB) and reaching intracranial tumours is a clinical challenge for current targeted interventions including antibody-based therapies, contributing to poor patient outcomes. Increased cell surface density of human epidermal growth factor receptor 3 (HER3) is associated with a growing number of metastatic tumour types and is observed on tumour cells that acquire resistance to a growing number of clinical targeted therapies. Here we describe the evaluation of HER3-homing nanobiological particles (nanobioparticles (NBPs)) on such tumours in preclinical models and our discovery that systemic NBPs could be found in the brain even in the absence of such tumours. Our subsequent studies described here show that HER3 is prominently associated with both mouse and human brain endothelium and with extravasation of systemic NBPs in mice and in human-derived BBB chips in contrast to non-targeted agents. In mice, systemically delivered NBPs carrying tumoricidal agents reduced the growth of intracranial triple-negative breast cancer cells, which also express HER3, with improved therapeutic profile compared to current therapies and compared to agents using traditional BBB transport routes. As HER3 associates with a growing number of metastatic tumours, the NBPs described here may offer targeted efficacy especially when such tumours localize to the brain.
跨越血脑屏障(BBB)并抵达颅内肿瘤,对于包括基于抗体的疗法在内的当前靶向干预措施而言是一项临床挑战,这导致患者预后不佳。人表皮生长因子受体3(HER3)细胞表面密度的增加与越来越多的转移性肿瘤类型相关,并且在对越来越多的临床靶向疗法产生耐药性的肿瘤细胞上也有观察到。在此,我们描述了在临床前模型中对HER3归巢纳米生物颗粒(纳米生物颗粒(NBP))在这类肿瘤上的评估,以及我们的发现:即使在没有此类肿瘤的情况下,全身给药的NBP也能在大脑中被发现。我们在此描述的后续研究表明,与非靶向药物相比,HER3与小鼠和人类脑内皮细胞以及全身给药的NBP在小鼠和人源血脑屏障芯片中的外渗显著相关。在小鼠中,全身递送携带杀肿瘤剂的NBP可减少颅内三阴性乳腺癌细胞(其也表达HER3)的生长,与当前疗法以及使用传统血脑屏障转运途径的药物相比,其治疗效果有所改善。由于HER3与越来越多的转移性肿瘤相关,本文所述的NBP可能具有靶向疗效,尤其是当此类肿瘤定位于大脑时。