Bockstiegel Judith, Engelhardt Jonas, Schuchardt Mirjam, Tölle Markus, Weindl Günther
Pharmaceutical Institute, Pharmacology and Toxicology Section, University of Bonn, Gerhard- Domagk-Str. 3, 53121, Bonn, Germany.
Department of Nephrology and Medical Intensive Care, Charité-Universitätsmedizin Berlin, Freie Universität Berlin, Humboldt Universität zu Berlin, Hindenburgdamm 30, 12203, Berlin, Germany.
Mol Med. 2025 Feb 21;31(1):72. doi: 10.1186/s10020-025-01116-6.
The endogenous nucleotide adenosine 5'-tetraphosphate (Ap4) is a potent vasoconstrictor. Despite its structural similarity to the danger signal adenosine 5'-triphosphate (ATP), the immunomodulatory effects of Ap4 remain unclear.
Modulation of interleukin (IL)-1β secretion by Ap4 was studied in both immune cells lines (THP-1, U937) and primary immune cells. Genetic and pharmacological approaches were used to characterize signaling. Cytokine production was measured using ELISA and multiplex assays, while cell viability was determined by MTT and LDH assays. Calcium influx and YO-PRO-1 uptake were assessed via microplate assays and flow cytometry, respectively. RNA sequencing and Western blotting were performed to analyze global gene expression and protein levels.
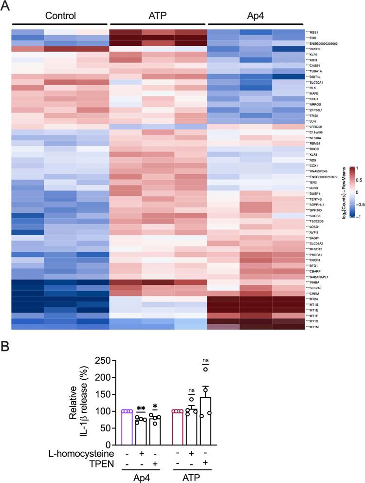
We demonstrate that Ap4 stimulates IL-1β release in primed immune cells without affecting the levels of other cytokines, suggesting specificity in its immunomodulatory actions. Mechanistically, Ap4-induced IL-1β release was partially modulated by the P2X7 receptor, a key mediator of inflammation. However, unlike canonical inflammasome activators, this process was independent of potassium efflux, the NLRP3 inflammasome, and caspase-1. Ap4 specifically increased LDH release in macrophages irrespective of priming. Furthermore, Ap4-mediated calcium influx, crucial for immune cell activation, predominantly occurred through P2Y receptors rather than P2X7 receptors. Transcriptomic analysis highlighted Ap4-induced upregulation of metallothioneins, implicating metal ion homeostasis in Ap4-mediated responses.
Collectively, our findings suggest Ap4 as a novel pro-inflammatory mediator capable of inducing IL-1β release in innate immune cells through distinct mechanisms from classical NLRP3 inflammasome activators, shedding light on its potential role in inflammatory diseases and vascular disorders.
内源性核苷酸5'-四磷酸腺苷(Ap4)是一种强效血管收缩剂。尽管其结构与危险信号5'-三磷酸腺苷(ATP)相似,但其免疫调节作用仍不清楚。
在免疫细胞系(THP-1、U937)和原代免疫细胞中研究了Ap4对白细胞介素(IL)-1β分泌的调节作用。采用基因和药理学方法对信号传导进行表征。使用酶联免疫吸附测定(ELISA)和多重测定法测量细胞因子的产生,同时通过MTT和乳酸脱氢酶(LDH)测定法确定细胞活力。分别通过微孔板测定法和流式细胞术评估钙内流和YO-PRO-1摄取。进行RNA测序和蛋白质印迹分析以分析整体基因表达和蛋白质水平。
我们证明Ap4刺激已致敏免疫细胞中IL-1β的释放,而不影响其他细胞因子的水平,表明其免疫调节作用具有特异性。从机制上讲,Ap4诱导的IL-1β释放部分受P2X7受体调节,P2X7受体是炎症的关键介质。然而,与经典炎性小体激活剂不同,该过程独立于钾外流、NLRP3炎性小体和半胱天冬酶-1。无论是否致敏,Ap4均可特异性增加巨噬细胞中LDH的释放。此外,Ap4介导的对免疫细胞激活至关重要的钙内流主要通过P2Y受体而非P2X7受体发生。转录组分析突出了Ap4诱导的金属硫蛋白上调,提示金属离子稳态在Ap4介导的反应中的作用。
总的来说,我们的研究结果表明Ap4是一种新型促炎介质,能够通过与经典NLRP3炎性小体激活剂不同的机制诱导天然免疫细胞中IL-1β的释放,为其在炎症性疾病和血管疾病中的潜在作用提供了线索。