Suppr超能文献

转介至关系心理治疗中的隐性偏见:心理健康服务的综述与建议

Implicit bias in referrals to relational psychological therapies: review and recommendations for mental health services.

作者信息

Mandangu Chenai, Ramos Anne Millicent, Sengupta Mohona, Bender Rosslyn, El-Hayani Reem, Hasan Ifrah, Okechukwu Hannah, Anas Shafeena, Havsteen-Franklin Dominik

机构信息

Faculty of Medicine, Imperial College London, London, United Kingdom.

KCW Arts Psychotherapies Service, CNWL NHS Foundation Trust, London, United Kingdom.

出版信息

Front Public Health. 2025 Feb 7;12:1469439. doi: 10.3389/fpubh.2024.1469439. eCollection 2024.

Abstract

INTRODUCTION

Timely and appropriate psychological treatment is an essential element required to address the growing burden of mental health issues, which has significant implications for individuals, society, and healthcare systems. However, research indicates that implicit biases among mental health professionals may influence referral decisions, potentially leading to disparities in access to relational psychological therapies. This study investigates bias in referral practices within mental health services, identifying key themes in referral procedures and proposing recommendations to mitigate bias and promote equitable access.

METHODS

A systematic review of literature published between 2002 and 2022 was conducted, focusing on biases, referral practices, and relational psychological therapies. The search strategy involved full-text screening of studies meeting inclusion criteria, specifically those examining professional and organizational implicit bias in mental health referrals. Thematic synthesis was employed to analyze and categorize bias within these domains, providing a structured framework for understanding its impact on referral decision making processes.

RESULTS

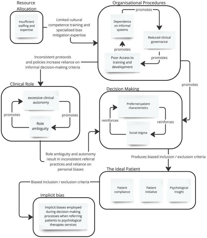
The search yielded 2,964 relevant papers, of which 77 underwent full-text screening. Ultimately, eight studies met the inclusion criteria and were incorporated into the review. The analysis revealed that bias development mechanisms in referral decisions occurred across five key domains: resource allocation, organizational procedures, clinical roles, decision-making, and referral preferences. These domains highlight organizational and practitioner-level factors contributing to disparities in access to psychological therapies.

DISCUSSION

Findings suggest that implicit biases within referral processes can limit equitable access to psychological therapies, particularly relational therapies that emphasize therapeutic alliance and patient-centered care. This study provides recommendations to address these biases, including standardized referral guidelines, enhanced professional training on implicit bias, and improved oversight mechanisms within mental health services.

摘要

引言

及时且恰当的心理治疗是应对日益增长的心理健康问题负担所必需的要素,这对个人、社会和医疗保健系统都具有重大影响。然而,研究表明,心理健康专业人员中的隐性偏见可能会影响转诊决策,从而可能导致在获得关系性心理治疗方面出现差异。本研究调查了心理健康服务中转诊实践中的偏见,确定了转诊程序中的关键主题,并提出了减轻偏见和促进公平获得治疗的建议。

方法

对2002年至2022年间发表的文献进行了系统综述,重点关注偏见、转诊实践和关系性心理治疗。搜索策略包括对符合纳入标准的研究进行全文筛选,特别是那些研究心理健康转诊中专业和组织隐性偏见的研究。采用主题综合法对这些领域内的偏见进行分析和分类,为理解其对转诊决策过程的影响提供了一个结构化框架。

结果

搜索产生了2964篇相关论文,其中77篇进行了全文筛选。最终,八项研究符合纳入标准并被纳入综述。分析表明,转诊决策中的偏见形成机制发生在五个关键领域:资源分配、组织程序、临床角色、决策制定和转诊偏好。这些领域突出了导致心理治疗获得差异的组织和从业者层面的因素。

讨论

研究结果表明,转诊过程中的隐性偏见会限制公平获得心理治疗,特别是那些强调治疗联盟和以患者为中心护理的关系性治疗。本研究提供了应对这些偏见的建议,包括标准化转诊指南、加强关于隐性偏见的专业培训以及改善心理健康服务中的监督机制。

https://cdn.ncbi.nlm.nih.gov/pmc/blobs/f7e3/11842250/77a0f91ef0a7/fpubh-12-1469439-g0001.jpg

文献AI研究员

20分钟写一篇综述,助力文献阅读效率提升50倍。

立即体验

用中文搜PubMed

大模型驱动的PubMed中文搜索引擎

马上搜索

文档翻译

学术文献翻译模型,支持多种主流文档格式。

立即体验