Suppr超能文献

糖尿病周围神经病变的发病机制及生物标志物研究进展

Crumbling Pathogenesis and Biomarkers for Diabetic Peripheral Neuropathy.

作者信息

Chong Zhao Zhong, Souayah Nizar

机构信息

Department of Neurology, New Jersey Medical School, Rutgers University, 185 S. Orange Ave, Newark, NJ 07103, USA.

Department of Neurology, New Jersey Medical School, Rutgers University, 90 Bergen Street DOC 8100, Newark, NJ 07101, USA.

出版信息

Biomedicines. 2025 Feb 8;13(2):413. doi: 10.3390/biomedicines13020413.

Abstract

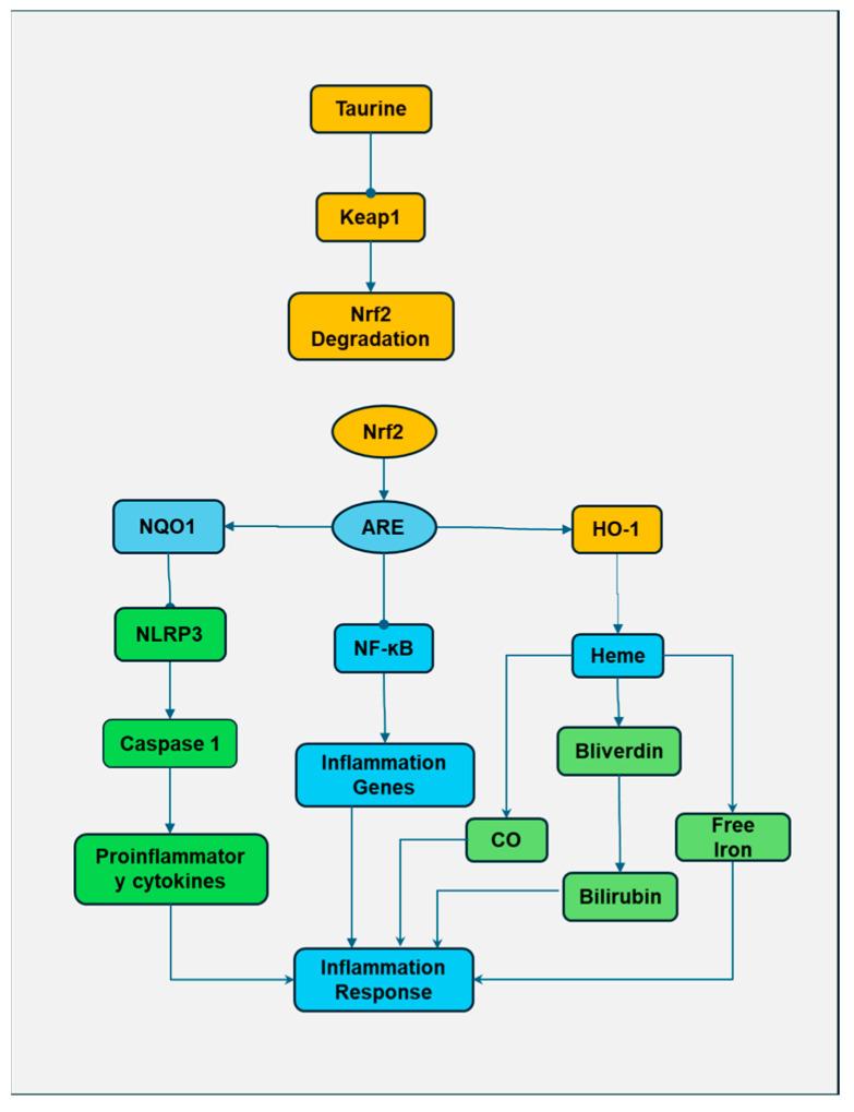
: Diabetic sensorimotor polyneuropathy (DSP) is a common chronic diabetic complication. Traditionally, DSP was once considered irreversible with a typical loss of axon. However, the superimpose of acquired demyelination on axonal loss in DSP patients has been observed, implying that DSP may be preventable or reversible, particularly within a subgroup of patients exhibiting early-stage acquired demyelination, underscoring the critical importance of identifying early prognostic markers. : We systemically review the literature on the roles of biomarkers in predicting DSP and monitoring the progress. The underlying mechanisms of biomarkers were also discussed. : The pathogenesis of DSP is multifaceted, with various pathological mechanisms contributing to its development. Key mechanisms include aberrant glucose metabolism and induction of oxidative stress and inflammation. Several pathological processes, such as disrupted glucose metabolism, nerve damage, impaired microcirculation, genetic variants, and microRNA dysregulation, lead to molecular and protein changes that may be detectable in blood and other biological compartments, thus serving as potential biomarkers for DSP progression. However, the utility of a biomarker depends on its predictive accuracy, practicality, and ease of measurement. : Most biomarkers for predicting DSP have demonstrated suboptimal predictive value, and many lack established accuracy in forecasting DSP progression. Consequently, the diagnostic utility of any single biomarker remains limited. A comprehensive combination of biomarkers from various categories may hold incredible promise for accurate detection. As artificial intelligence (AI) techniques, especially machine learning, rapidly advance, these technologies may offer significant potential for developing diagnostic platforms to integrate and interpret complex biomarker data for DSP.

摘要

糖尿病感觉运动性多发性神经病变(DSP)是一种常见的慢性糖尿病并发症。传统上,DSP曾被认为是不可逆的,伴有典型的轴突丢失。然而,在DSP患者中已观察到获得性脱髓鞘叠加在轴突丢失之上,这意味着DSP可能是可预防或可逆的,特别是在表现出早期获得性脱髓鞘的患者亚组中,这突出了识别早期预后标志物的至关重要性。

我们系统地综述了关于生物标志物在预测DSP和监测病情进展方面作用的文献。还讨论了生物标志物的潜在机制。

DSP的发病机制是多方面的,多种病理机制促成其发展。关键机制包括异常的葡萄糖代谢以及氧化应激和炎症的诱导。一些病理过程,如葡萄糖代谢紊乱、神经损伤、微循环受损、基因变异和微小RNA失调,会导致分子和蛋白质变化,这些变化可能在血液和其他生物样本中被检测到,从而作为DSP进展的潜在生物标志物。然而,一种生物标志物的效用取决于其预测准确性、实用性和测量的简便性。

大多数用于预测DSP的生物标志物显示出次优的预测价值,许多在预测DSP进展方面缺乏既定的准确性。因此,任何单一生物标志物的诊断效用仍然有限。来自各类别的生物标志物的综合组合可能在准确检测方面具有巨大潜力。随着人工智能(AI)技术,特别是机器学习的迅速发展,这些技术可能为开发诊断平台提供巨大潜力,以整合和解释DSP的复杂生物标志物数据。

https://cdn.ncbi.nlm.nih.gov/pmc/blobs/4453/11853266/d13d43b4bf8f/biomedicines-13-00413-g001.jpg

文献AI研究员

20分钟写一篇综述,助力文献阅读效率提升50倍。

立即体验

用中文搜PubMed

大模型驱动的PubMed中文搜索引擎

马上搜索

文档翻译

学术文献翻译模型,支持多种主流文档格式。

立即体验