Suppr超能文献

长丰鲢5'启动子区域的单核苷酸多态性导致其耐低氧能力增强。

A 5' Promoter Region SNP in Leads to Increased Hypoxia Tolerance in Changfeng Silver Carp ().

作者信息

Feng Nannan, Li Xiaohui, Sha Hang, Luo Xiangzhong, Zou Guiwei, Zhang Jiquan, Liang Hongwei

机构信息

Laboratory of Zoological Systematics and Application of Hebei Province, College of Life Sciences, Hebei University, Baoding 071002, China.

Yangtze River Fisheries Research Institute, Chinese Academy of Fishery Sciences, Wuhan 430223, China.

出版信息

Animals (Basel). 2025 Feb 13;15(4):532. doi: 10.3390/ani15040532.

Abstract

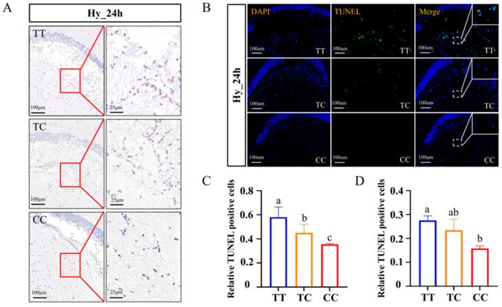
Silver carp is a critically significant species in freshwater aquaculture in China, characterized by its limited tolerance to hypoxia. In this study, a significant SNP locus at Chr8: 29647765 (T/C) associated with hypoxia tolerance traits was identified in Changfeng silver carp, and the homozygotic CC genotype exhibited higher hypoxic tolerance than the homozygotic TT and heterozygotic TC genotypes. Under hypoxic conditions, the hemoglobin concentration increased, with the CC genotype demonstrating a significantly higher level compared with the TT genotype; the activities of antioxidant enzymes including catalase and superoxide dismutase were significantly higher in the CC genotype than in the other genotypes; the area of the gill lamellae was significantly smaller in the CC genotype than in the TT and TC genotypes; and the number of apoptotic cells in the brain was significantly lower in the CC genotype than in the TT and TC genotypes. Sequence analysis showed that this SNP was located in the promoter region of the cathepsin C (CTSC) gene. The expression levels of the gene were analyzed across the three genotypes, revealing that the CC genotype exhibited significantly lower expression compared with the TT and TC genotypes under hypoxia. This finding suggests that the SNP associated with the CC genotype leads to reduced expression, which may facilitate better physiological adaptation to hypoxia. Analysis of the promoter region of found a unique predicted hypoxia-inducible factor 1-alpha (HIF-1α) binding site (CGTG) in the T genotype, implying that the differential expression of among the three genotypes under hypoxic stress may be regulated by HIF-1α, a transcription factor integral to hypoxia adaptation, thereby affecting hypoxia tolerance, which further affects the immune response of the Changfeng silver carp in response to the hypoxic environment. Although SNPs represent significant genetic determinants, their phenotypic effects are predominantly mediated through complex interactions within gene regulatory networks and environmental influences. This study identified an effective SNP site in Changfeng silver carp, providing valuable guidance for future selective breeding and the development of new hypoxia-tolerant varieties.

摘要

鳙鱼是中国淡水养殖中极为重要的物种,其对缺氧的耐受性有限。在本研究中,在长丰鳙鱼中鉴定出一个与耐缺氧性状相关的位于Chr8: 29647765 (T/C) 的显著单核苷酸多态性(SNP)位点,纯合CC基因型表现出比纯合TT和杂合TC基因型更高的耐缺氧性。在缺氧条件下,血红蛋白浓度升高,CC基因型与TT基因型相比呈现出显著更高的水平;包括过氧化氢酶和超氧化物歧化酶在内的抗氧化酶活性在CC基因型中显著高于其他基因型;CC基因型的鳃小片面积显著小于TT和TC基因型;CC基因型脑中的凋亡细胞数量显著低于TT和TC基因型。序列分析表明,该SNP位于组织蛋白酶C(CTSC)基因的启动子区域。对三种基因型的该基因表达水平进行分析,发现在缺氧条件下,CC基因型与TT和TC基因型相比表现出显著更低的表达。这一发现表明,与CC基因型相关的SNP导致表达降低,这可能有助于更好地适应缺氧的生理状态。对该基因启动子区域的分析发现在T基因型中有一个独特的预测缺氧诱导因子1α(HIF-1α)结合位点(CGTG),这意味着在缺氧应激下三种基因型之间的差异表达可能受HIF-1α调控,HIF-1α是缺氧适应所必需的转录因子,从而影响耐缺氧性,进而影响长丰鳙鱼对缺氧环境的免疫反应。尽管SNP是重要的遗传决定因素,但其表型效应主要通过基因调控网络内的复杂相互作用和环境影响来介导。本研究在长丰鳙鱼中鉴定出一个有效的SNP位点,为未来的选择性育种和耐缺氧新品种的开发提供了有价值的指导。

https://cdn.ncbi.nlm.nih.gov/pmc/blobs/e460/11851654/0d9914fcbd86/animals-15-00532-g001.jpg

文献AI研究员

20分钟写一篇综述,助力文献阅读效率提升50倍。

立即体验

用中文搜PubMed

大模型驱动的PubMed中文搜索引擎

马上搜索

文档翻译

学术文献翻译模型,支持多种主流文档格式。

立即体验