Suppr超能文献

通过转录组分析揭示热带玉米中的光周期响应调控网络

Unveiling Photoperiod-Responsive Regulatory Networks in Tropical Maize Through Transcriptome Analysis.

作者信息

Zheng Tianhui, Bo Jinge, Wang Jing, Li Siyuan, Li Haonan, Liu Mengyao, Niu Hongbin, Nguyen Thanhliem, Chen Yanhui, Sun Juan

机构信息

College of Agronomy, Henan Agricultural University, Zhengzhou 450002, China.

The National Engineering Research Centre for Wheat, Henan Agricultural University, Zhengzhou 450002, China.

出版信息

Genes (Basel). 2025 Feb 4;16(2):192. doi: 10.3390/genes16020192.

Abstract

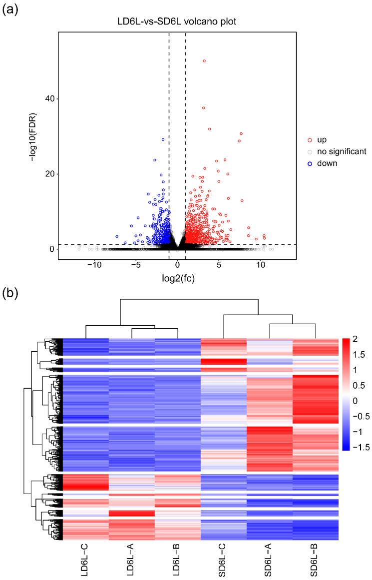
Maize ( L.), a crop of worldwide importance, owes its adaptability to diverse environments to its genetic variation. However, tropical maize exhibits intrinsic photoperiod sensitivity, limiting its adaptability to temperate regions. Photoperiod sensitivity significantly affects the flowering time and other agronomic traits, but the underlying molecular mechanisms remain poorly understood. In this study, the aim is to elucidate the transcriptional regulatory networks mediating photoperiod responses in tropical maize inbred line Su65, providing insights into improving photoperiod adaptability. RNA-seq analysis was carried out to investigate photoperiod-responsive genes and pathways in tropical line Su65 exposed to varying photoperiod conditions. Differential expression analysis, functional enrichment, and the construction of protein-protein interaction (PPI) networks were carried out to investigate transcriptional dynamics. Additionally, qRT-PCR was employed to confirm the expression patterns of key candidate genes and generate detailed temporal expression profiles. A total of 1728 differentially expressed genes (DEGs) were identified, with significant enrichment in pathways such as stress responses, redox homeostasis, and secondary metabolite biosynthesis. A set of new key hub genes (such as , , , etc.) were identified through PPI network analysis. Temporal expression profiling of , , , , and , the key genes involved in circadian rhythms, revealed distinct regulatory patterns of photoperiod-sensitive genes at different time points, highlighting their roles in flowering time regulation and developmental transitions. In this study, critical molecular networks underlying photoperiod sensitivity in tropical maize are uncovered and a foundation is provided for improving photoperiod adaptability through genetic improvement. By integrating RNA-seq and qRT-PCR, the research offers valuable insights into transcriptional dynamics and their role in maize development under photoperiodic regulation.

摘要

玉米(Zea mays L.)是一种具有全球重要性的作物,其对多样环境的适应性归因于其遗传变异。然而,热带玉米表现出内在的光周期敏感性,限制了其对温带地区的适应性。光周期敏感性显著影响开花时间和其他农艺性状,但其潜在的分子机制仍知之甚少。在本研究中,旨在阐明介导热带玉米自交系Su65光周期反应的转录调控网络,为提高光周期适应性提供见解。进行RNA测序分析以研究暴露于不同光周期条件下的热带品系Su65中的光周期响应基因和途径。进行差异表达分析、功能富集和蛋白质-蛋白质相互作用(PPI)网络构建以研究转录动态。此外,采用qRT-PCR来确认关键候选基因的表达模式并生成详细的时间表达谱。共鉴定出1728个差异表达基因(DEG),在应激反应、氧化还原稳态和次生代谢物生物合成等途径中显著富集。通过PPI网络分析鉴定出一组新的关键枢纽基因(如……等)。参与昼夜节律的关键基因……、……、……、……和……的时间表达谱揭示了光周期敏感基因在不同时间点的独特调控模式,突出了它们在开花时间调控和发育转变中的作用。在本研究中,揭示了热带玉米光周期敏感性的关键分子网络,并为通过遗传改良提高光周期适应性提供了基础。通过整合RNA测序和qRT-PCR,该研究为转录动态及其在光周期调控下玉米发育中的作用提供了有价值的见解。

https://cdn.ncbi.nlm.nih.gov/pmc/blobs/9f3c/11855818/971a6cd820cf/genes-16-00192-g001.jpg

文献AI研究员

20分钟写一篇综述,助力文献阅读效率提升50倍。

立即体验

用中文搜PubMed

大模型驱动的PubMed中文搜索引擎

马上搜索

文档翻译

学术文献翻译模型,支持多种主流文档格式。

立即体验