Suppr超能文献

评估双链绿色荧光蛋白(ds-GFP)作为日本血吸虫体内RNA干扰研究对照的致病和免疫效应。

Evaluating the pathogenic and immunological effects of ds-GFP as a control in in vivo RNA interference studies of Schistosoma japonicum.

作者信息

Xiu Lei, Wang Xiaoling, Cheng Shaoyun, Liu Wanling, Wang Lu, Li Jiaqi, Zhang Jinrui, Xuan Yaping, Hu Wei

机构信息

State Key Laboratory of Reproductive Regulation and Breeding of Grassland Livestock, Institutes of Biomedical Sciences, School of Life Sciences, Inner Mongolia University, Hohhot 010030, China - State Key Laboratory of Genetic Engineering, School of Life Sciences, Fudan University, Shanghai 200438, China.

State Key Laboratory of Genetic Engineering, School of Life Sciences, Fudan University, Shanghai 200438, China.

出版信息

Parasite. 2025;32:16. doi: 10.1051/parasite/2025003. Epub 2025 Feb 26.

Abstract

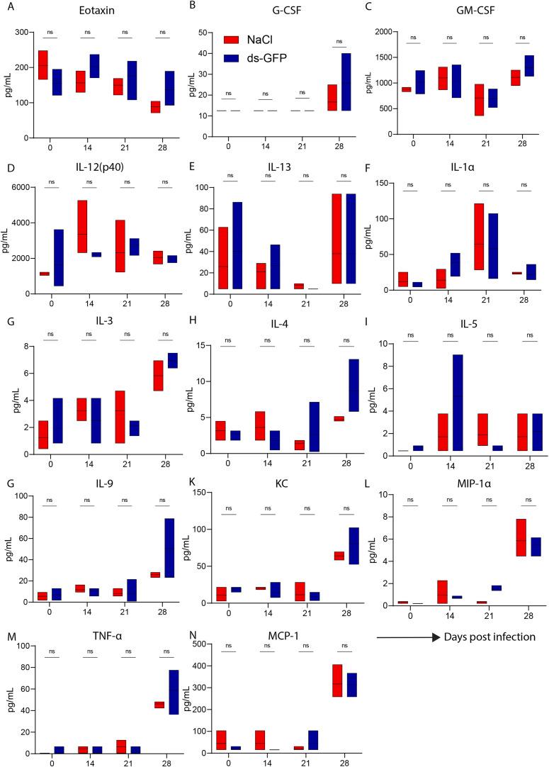
Schistosomiasis affects over 250 million people in 78 countries. Despite praziquantel as the primary treatment, concerns about resistance in schistosomes underscore the need for alternative therapies. The success of RNA interference (RNAi) in schistosomes shows promise for identifying potential drug targets to facilitate drug discovery. Meanwhile, double-stranded RNA (dsRNA) is commonly used in functional gene analysis via RNAi, with double-stranded green fluorescent protein (ds-GFP) widely employed as a control in schistosome-related studies. However, the potential for off-target effects of dsRNAs in various biological systems raises concerns about the reliability of conventional controls in schistosome RNAi experiments. Therefore, this study aims to evaluate the safety and suitability of ds-GFP as an RNAi negative control in Schistosoma japonicum. Our data indicate that ds-GFP is innocuous and exerts no discernible impact on the host's physiology and immune responses. Comprehensive evaluations conducted in mice showed no significant alterations in body and organ weights. While a splenic immune response was observed, histopathological examinations of multiple organs confirmed the absence of significant lesions following ds-GFP treatment. Additionally, S. japonicum morphology, reproductive capacity, and host responses to parasite eggs showed no significant variations. Taken together, these findings bolster the endorsement of ds-GFP as an appropriate negative control in S. japonicum RNAi experiments, offering reliable outcomes crucial for advancing research on schistosomiasis and related parasitic diseases.

摘要

血吸虫病影响着78个国家的超过2.5亿人。尽管吡喹酮是主要治疗药物,但对血吸虫耐药性的担忧凸显了开发替代疗法的必要性。RNA干扰(RNAi)在血吸虫中的成功应用为识别潜在药物靶点以促进药物研发带来了希望。同时,双链RNA(dsRNA)常用于通过RNAi进行功能基因分析,双链绿色荧光蛋白(ds-GFP)在血吸虫相关研究中被广泛用作对照。然而,dsRNA在各种生物系统中存在脱靶效应的可能性,这引发了对血吸虫RNAi实验中传统对照可靠性的担忧。因此,本研究旨在评估ds-GFP作为日本血吸虫RNAi阴性对照的安全性和适用性。我们的数据表明,ds-GFP是无害的,对宿主的生理和免疫反应没有明显影响。在小鼠中进行的综合评估显示,体重和器官重量没有显著变化。虽然观察到脾脏有免疫反应,但对多个器官的组织病理学检查证实,ds-GFP处理后没有明显病变。此外,日本血吸虫的形态、生殖能力以及宿主对寄生虫卵的反应均无显著差异。综上所述,这些发现支持将ds-GFP作为日本血吸虫RNAi实验中合适的阴性对照,为推进血吸虫病及相关寄生虫病的研究提供了可靠的结果。

https://cdn.ncbi.nlm.nih.gov/pmc/blobs/5aa9/11863600/7c601fca645c/parasite-32-16-fig1.jpg

文献AI研究员

20分钟写一篇综述,助力文献阅读效率提升50倍。

立即体验

用中文搜PubMed

大模型驱动的PubMed中文搜索引擎

马上搜索

文档翻译

学术文献翻译模型,支持多种主流文档格式。

立即体验