Chong Stephen Jun Fei, Lu Junyan, Valentin Rebecca, Lehmberg Timothy Z, Eu Jie Qing, Wang Jing, Zhu Fen, Kong Li Ren, Fernandes Stacey M, Zhang Jeremy, Herbaux Charles, Goh Boon Cher, Brown Jennifer R, Niemann Carsten U, Huber Wolfgang, Zenz Thorsten, Davids Matthew S
Department of Medical Oncology, Dana-Farber Cancer Institute, Harvard Medical School, 450 Brookline Ave, Boston, MA, 02215, USA.
Department of Physiology, NUS Centre for Cancer Research (N2CR), National University of Singapore (NUS), Singapore, Singapore.
Mol Cancer. 2025 Mar 3;24(1):62. doi: 10.1186/s12943-025-02260-7.
Established genetic biomarkers in chronic lymphocytic leukemia (CLL) have been useful in predicting response to chemoimmunotherapy but are less predictive of response to targeted therapies. With several such targeted therapies now approved for CLL, identifying novel, non-genetic predictive biomarkers of response may help to select the optimal therapy for individual patients.
We coupled data from a functional precision medicine technique called BH3-profiling, which assesses cellular cytochrome c loss levels as indicators for survival dependence on anti-apoptotic proteins, with multi-omics data consisting of targeted and whole-exome sequencing, genome-wide DNA methylation profiles, RNA-sequencing, protein and functional analyses, to identify biomarkers for treatment response in CLL patients.
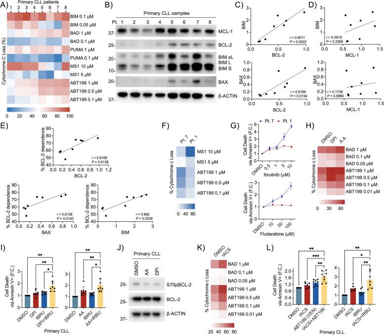
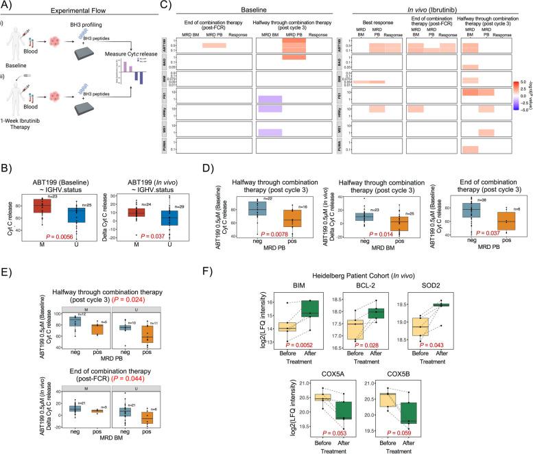
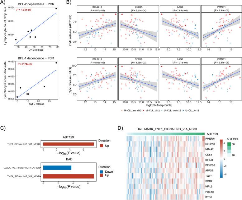
We initially studied 73 CLL patients from a discovery cohort. We found that greater dependence on the anti-apoptotic BCL-2 protein was associated with prognostically favorable genetic biomarkers. Furthermore, BCL-2 dependence was strongly associated with gene expression patterns and signaling pathways that suggest a more targeted drug-sensitive milieu and was predictive of drug responses. We subsequently demonstrated that these associations were causal in cell lines and additional CLL patient samples. To validate the findings from our discovery cohort and in vitro studies, we utilized primary CLL cells from 54 additional patients treated on a prospective, phase-2 clinical trial of the BTK inhibitor ibrutinib given in combination with chemoimmunotherapy (fludarabine, cyclophosphamide, rituximab) and confirmed in this independent dataset that higher BCL-2 dependence predicted favorable clinical response, independent of the genetic background of the CLL cells.
We comprehensively defined BCL-2 dependence as a potential functional and predictive biomarker of treatment response in CLL, underscoring the importance of characterizing apoptotic signaling in CLL to stratify patients beyond genetic markers and identifying novel combinations to exploit BCL-2 dependence therapeutically. Our approach has the potential to help optimize targeted therapy combinations for CLL patients.
慢性淋巴细胞白血病(CLL)中已确立的遗传生物标志物有助于预测对化疗免疫疗法的反应,但对靶向治疗反应的预测性较差。随着几种此类靶向疗法现已获批用于CLL,识别新的、非遗传的反应预测生物标志物可能有助于为个体患者选择最佳治疗方案。
我们将一种名为BH3分析的功能精准医学技术的数据与多组学数据相结合,BH3分析评估细胞色素c损失水平作为生存依赖抗凋亡蛋白的指标,多组学数据包括靶向和全外显子测序、全基因组DNA甲基化谱、RNA测序、蛋白质和功能分析,以识别CLL患者治疗反应的生物标志物。
我们最初研究了来自一个发现队列的73例CLL患者。我们发现对抗凋亡BCL-2蛋白的更大依赖性与预后良好的遗传生物标志物相关。此外,BCL-2依赖性与提示更具靶向性的药物敏感环境的基因表达模式和信号通路密切相关,并可预测药物反应。我们随后证明这些关联在细胞系和其他CLL患者样本中具有因果关系。为了验证我们发现队列和体外研究的结果,我们利用了来自另外54例患者的原发性CLL细胞,这些患者参加了一项前瞻性2期临床试验,该试验将BTK抑制剂依鲁替尼与化疗免疫疗法(氟达拉滨、环磷酰胺、利妥昔单抗)联合使用,并在这个独立数据集中证实,更高的BCL-2依赖性预测了良好的临床反应,与CLL细胞的遗传背景无关。
我们全面定义了BCL-2依赖性是CLL治疗反应的潜在功能和预测生物标志物,强调了在CLL中表征凋亡信号以超越遗传标志物对患者进行分层以及识别利用BCL-2依赖性进行治疗的新组合的重要性。我们的方法有可能帮助优化CLL患者的靶向治疗组合。