Suppr超能文献

棉花(陆地棉)中FORMIN基因家族的全基因组鉴定与特征分析及其对多种非生物胁迫处理的表达谱

Genome-wide identification and characterization of FORMIN gene family in cotton (Gossypium hirsutum L.) and their expression profiles in response to multiple abiotic stress treatments.

作者信息

Paul Suronjeet Kumar, Islam Md Shohel Ul, Akter Nasrin, Zohra Fatema Tuz, Rashid Shuraya Beente, Ahmed Md Shakil, Rahman Shaikh Mizanur, Sarkar Md Abdur Rauf

机构信息

Laboratory of Functional Genomics and Proteomics, Department of Genetic Engineering and Biotechnology, Faculty of Biological Science and Technology, Jashore University of Science and Technology, Jashore, Bangladesh.

Department of Genetic Engineering and Biotechnology, Faculty of Biological Sciences, University of Rajshahi, Rajshahi, Bangladesh.

出版信息

PLoS One. 2025 Mar 3;20(3):e0319176. doi: 10.1371/journal.pone.0319176. eCollection 2025.

Abstract

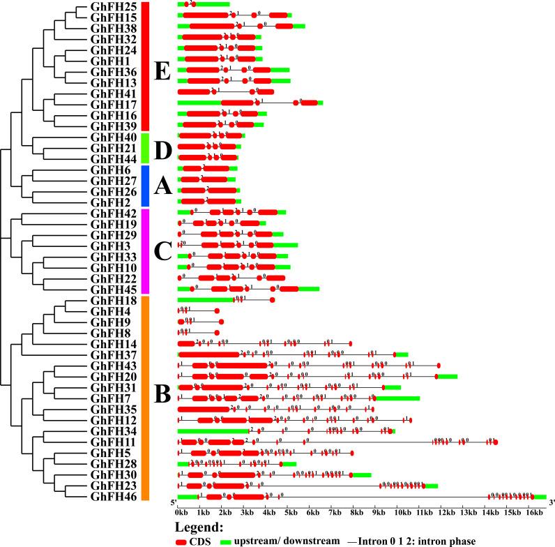
FORMIN proteins distinguished by FH2 domain, are conserved throughout evolution and widely distributed in eukaryotic organisms. These proteins interact with various signaling molecules and cytoskeletal proteins, playing crucial roles in both biotic and abiotic stress responses. However, the functions of FORMINs in cotton (Gossypium hirsutum L.) remain uncovered. In this study, 46 FORMIN genes in G. hirsutum (referred to as GhFH) were systematically identified. The gene structures, conserved domains, and motifs of these GhFH genes were thoroughly explored. Phylogenetic and structural analysis classified these 46 GhFH genes into five distinct groups. In silico subcellular localization, prediction suggested that GhFH genes are distributed across various cellular compartments, including the nucleus, extracellular space, cytoplasm, mitochondria, cytoskeleton, plasma membrane, endoplasmic reticulum, and chloroplasts. Evolutionary and functional diversification analyses, based on on-synonymous (Ka) and synonymous (Ks) ratios and gene duplication events, indicated that GhFH genes have evolved under purifying selection. The analysis of cis-acting elements suggested that GhFH genes may be involved in plant growth, hormone regulation, light response, and stress response. Results from transcriptional factors TFs and gene ontology analysis indicate that FORMIN proteins regulate cell wall structure and cytoskeleton dynamics by reacting to hormone signals associated with environmental stress. Additionally, 45 putative ghr-miRNAs were identified from 32 families targeting 33 GhFH genes. Expression analysis revealed that GhFH1, GhFH10, GhFH20, GhFH24, and GhFH30 exhibited the highest levels of expression under red, blue, and white light conditions. Further, GhFH9, GhFH20, and GhFH30 displayed higher expression levels under heat stress, while GhFH20 and GhFH30 showed increased expression under salt stress compared to controls. The result suggests that GhFH20 and GhFH30 genes could play significant roles in the development of G. hirsutum under heat and salt stresses. Overall these findings enhance our understanding of the biological functions of the cotton FORMIN family, offering prospects for developing stress-resistant cotton varieties through manipulation of GhFH gene expression.

摘要

以FH2结构域为特征的formin蛋白在进化过程中保守,广泛分布于真核生物中。这些蛋白与各种信号分子和细胞骨架蛋白相互作用,在生物和非生物胁迫反应中发挥关键作用。然而,formin蛋白在棉花(陆地棉)中的功能仍未被揭示。在本研究中,系统鉴定了陆地棉中的46个formin基因(称为GhFH)。深入探究了这些GhFH基因的基因结构、保守结构域和基序。系统发育和结构分析将这46个GhFH基因分为五个不同的组。通过计算机亚细胞定位预测表明,GhFH基因分布在各种细胞区室中,包括细胞核、细胞外空间、细胞质、线粒体、细胞骨架、质膜、内质网和叶绿体。基于非同义(Ka)和同义(Ks)比率以及基因复制事件的进化和功能多样化分析表明,GhFH基因在纯化选择下进化。顺式作用元件分析表明,GhFH基因可能参与植物生长、激素调节、光反应和胁迫反应。转录因子TFs和基因本体分析结果表明,formin蛋白通过对与环境胁迫相关的激素信号作出反应来调节细胞壁结构和细胞骨架动力学。此外,从靶向33个GhFH基因的32个家族中鉴定出45个假定的ghr-miRNA。表达分析表明,GhFH1、GhFH10、GhFH20、GhFH24和GhFH30在红、蓝和白光条件下表现出最高水平的表达。此外,GhFH9、GhFH20和GhFH30在热胁迫下表现出较高的表达水平,而与对照相比,GhFH20和GhFH30在盐胁迫下表现出表达增加。结果表明,GhFH20和GhFH30基因可能在陆地棉热胁迫和盐胁迫下的发育中发挥重要作用。总体而言,这些发现加深了我们对棉花formin家族生物学功能的理解,为通过操纵GhFH基因表达培育抗逆棉花品种提供了前景。

https://cdn.ncbi.nlm.nih.gov/pmc/blobs/5691/11875364/11af27e49229/pone.0319176.g001.jpg

文献检索

告别复杂PubMed语法,用中文像聊天一样搜索,搜遍4000万医学文献。AI智能推荐,让科研检索更轻松。

立即免费搜索

文件翻译

保留排版,准确专业,支持PDF/Word/PPT等文件格式,支持 12+语言互译。

免费翻译文档

深度研究

AI帮你快速写综述,25分钟生成高质量综述,智能提取关键信息,辅助科研写作。

立即免费体验