Suppr超能文献

BET降解剂揭示BRD4对7SK和P-TEFb的破坏对于CD4 + T细胞中潜伏HIV的有效重新激活至关重要。

BET degraders reveal BRD4 disruption of 7SK and P-TEFb is critical for effective reactivation of latent HIV in CD4+ T-cells.

作者信息

Turner Anne-Marie W, Bashore Frances M, Falcinelli Shane D, Fox Joshua A, Keller Alana L, Fenton Anthony D, Geyer Renee F, Allard Brigitte, Kirchherr Jennifer L, Archin Nancie M, James Lindsey I, Margolis David M

机构信息

UNC HIV Cure Center, University of North Carolina, Chapel Hill, North Carolina, USA.

Division of Infectious Diseases, Department of Medicine, University of North Carolina School of Medicine, University of North Carolina, Chapel Hill, North Carolina, USA.

出版信息

J Virol. 2025 Apr 15;99(4):e0177724. doi: 10.1128/jvi.01777-24. Epub 2025 Mar 11.

Abstract

UNLABELLED

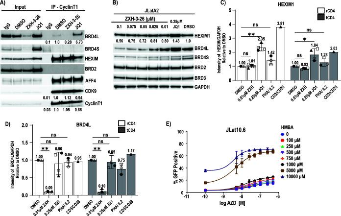
HIV cure strategies that aim to induce viral reactivation for immune clearance leverage latency reversal agents to modulate host pathways which directly or indirectly facilitate viral reactivation. Inhibition of bromo and extra-terminal domain (BET) family member BRD4 reverses HIV latency, but enthusiasm for the use of BET inhibitors in HIV cure studies is tempered by concerns over inhibition of other BET family members and dose-limiting toxicities in oncology trials. Here, we evaluated the potential for bivalent chemical degraders targeted to the BET family as alternative latency reversal agents. We observed that despite highly potent and selective BRD4 degradation in primary CD4+ T-cells from ART-suppressed donors, BRD4 degraders failed to induce latency reversal as compared to BET inhibitors. Furthermore, BRD4 degraders failed to mimic previously observed synergistic HIV reactivation between BET inhibitors and an activator of the non-canonical NF-κB pathway. Mechanistic investigation of this discrepancy revealed that latency reversal by BET inhibitors is not related to the abatement of competition between Tat and BRD4 for P-TEFb, but rather the ability of BRD4 to disrupt 7SK and increase the levels of free P-TEFb. This activity is dependent on the shift of BRD4 from chromatin-bound to soluble and retargeting of P-TEFb to chromatin, which is dependent on intact BRD4 but independent of the bromodomains.

IMPORTANCE

Multiple factors and pathways contribute to the maintenance of HIV latency, including bromo and extra-terminal domain (BET) family member BRD4. While small molecule inhibitors of the BET family result in latency reversal, enthusiasm for the use of BET inhibitors in HIV cure is limited due to toxicity concerns. We examined BRD4-selective chemical degraders as alternatives to BET inhibitors but found two robust degraders failed to induce latency reversal. We observed key differences in the ability of BET inhibitors versus BET degraders to disrupt P-TEFb, a key cellular activator of transcription and a complex required for HIV reactivation. We present a new model for the role of BRD4 in HIV latency and propose that BRD4 be reconsidered as an activator rather than a repressor of HIV transcription in the context of HIV cure strategies.

摘要

未标记

旨在诱导病毒重新激活以进行免疫清除的HIV治愈策略利用潜伏逆转剂来调节宿主途径,这些途径直接或间接促进病毒重新激活。抑制溴结构域和额外末端结构域(BET)家族成员BRD4可逆转HIV潜伏状态,但由于担心抑制其他BET家族成员以及肿瘤学试验中的剂量限制性毒性,在HIV治愈研究中使用BET抑制剂的热情有所降低。在此,我们评估了靶向BET家族的二价化学降解剂作为替代潜伏逆转剂的潜力。我们观察到,尽管在接受抗逆转录病毒治疗(ART)抑制的供体的原代CD4+ T细胞中,BRD4降解剂具有高效且选择性的BRD4降解作用,但与BET抑制剂相比,BRD4降解剂未能诱导潜伏逆转。此外,BRD4降解剂未能模拟先前观察到的BET抑制剂与非经典NF-κB途径激活剂之间的协同HIV重新激活作用。对这种差异的机制研究表明,BET抑制剂引起的潜伏逆转与Tat和BRD4对P-TEFb竞争的减轻无关,而是与BRD4破坏7SK并增加游离P-TEFb水平的能力有关。这种活性取决于BRD4从染色质结合状态向可溶性状态的转变以及P-TEFb向染色质的重新靶向,这依赖于完整的BRD4但与溴结构域无关。

重要性

多种因素和途径有助于维持HIV潜伏状态,包括溴结构域和额外末端结构域(BET)家族成员BRD4。虽然BET家族的小分子抑制剂可导致潜伏逆转,但由于毒性问题,在HIV治愈中使用BET抑制剂的热情有限。我们研究了BRD4选择性化学降解剂作为BET抑制剂的替代品,但发现两种强效降解剂未能诱导潜伏逆转。我们观察到BET抑制剂与BET降解剂在破坏P-TEFb方面的能力存在关键差异,P-TEFb是转录的关键细胞激活剂,也是HIV重新激活所需的复合物。我们提出了一个关于BRD4在HIV潜伏中作用的新模型,并建议在HIV治愈策略的背景下,将BRD4重新视为HIV转录的激活剂而非抑制剂。

https://cdn.ncbi.nlm.nih.gov/pmc/blobs/4fa8/11998493/49cc885ce632/jvi.01777-24.f001.jpg

文献检索

告别复杂PubMed语法,用中文像聊天一样搜索,搜遍4000万医学文献。AI智能推荐,让科研检索更轻松。

立即免费搜索

文件翻译

保留排版,准确专业,支持PDF/Word/PPT等文件格式,支持 12+语言互译。

免费翻译文档

深度研究

AI帮你快速写综述,25分钟生成高质量综述,智能提取关键信息,辅助科研写作。

立即免费体验