Suppr超能文献

同型半胱氨酸通过Circ-PIAS1-5/miR-219a-2-3p/TEAD1轴促进动脉粥样硬化的发病机制。

Homocysteine Promotes the Pathogenesis of Atherosclerosis through the Circ-PIAS1-5/miR-219a-2-3p/TEAD1 Axis.

作者信息

Ma Shengchao, Ma Fei, Ding Ning, Xie Lin, Yang Anning, Shen Jiangyong, Jiao Yun, Wu Kai, Chai YueE, Bai Zhigang, Xiong Jiantuan, Li Nan, Zhang Huiping, Jiang Yideng

机构信息

NHC Key Laboratory of Metabolic Cardiovascular Diseases Research, Ningxia Medical University, Yinchuan, 750004, China.

Ningxia Key Laboratory of Vascular Injury and Repair Research, Ningxia Medical University, Yinchuan, 750004, China.

出版信息

Adv Sci (Weinh). 2025 May;12(18):e2415563. doi: 10.1002/advs.202415563. Epub 2025 Mar 16.

Abstract

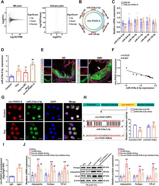
Previous studies have established a possible link between hyperhomocysteinemia (HHcy) and dyslipidemia. Circular RNAs (circRNAs) play important regulatory roles in the development of atherosclerosis. However, the biological functions and potential molecular mechanisms of circRNAs in HHcy-induced lipid accumulation leading to atherosclerosis are still unclear. In this study, it is determined that homocysteine (Hcy) downregulates the expression of circ-PIAS1-5 by global circRNA expression profiling and that circ-PIAS1-5 inhibits Hcy-mediated lipid accumulation in foam cells and the pathogenesis of atherosclerosis by acting as a sponge for miR-219a-2-3p. Circ-PIAS1-5 is identified as a potential diagnostic biomarker of HHcy-associated atherosclerosis in male "apolipoprotein E knockout (ApoE)" mice. Mechanistically, circ-PIAS1-5 activates the adenosine 5'-monophosphate (AMP)-activated protein kinase pathway by regulating TEAD1 through miR-219a-2-3p, and Hcy mediates the mA modification and nuclear export of circ-PIAS1-5 via YTHDC1 to increase lipid accumulation in foam cells and accelerate the pathogenesis of atherosclerosis. Taken together, these results highlight the role of circ-PIAS1-5 in the Hcy-mediated pathogenesis of atherosclerosis and suggest its potential application as a prognostic biomarker of atherosclerosis induced by HHcy.

摘要

先前的研究已经证实高同型半胱氨酸血症(HHcy)与血脂异常之间可能存在联系。环状RNA(circRNAs)在动脉粥样硬化的发展过程中发挥着重要的调节作用。然而,circRNAs在HHcy诱导的脂质蓄积导致动脉粥样硬化中的生物学功能和潜在分子机制仍不清楚。在本研究中,通过全基因组circRNA表达谱分析确定同型半胱氨酸(Hcy)下调circ-PIAS1-5的表达,并且circ-PIAS1-5通过作为miR-219a-2-3p的海绵来抑制Hcy介导的泡沫细胞脂质蓄积和动脉粥样硬化的发病机制。在雄性“载脂蛋白E基因敲除(ApoE)”小鼠中,circ-PIAS1-5被鉴定为HHcy相关动脉粥样硬化的潜在诊断生物标志物。机制上,circ-PIAS1-5通过miR-219a-2-3p调节TEAD1来激活5'-单磷酸腺苷(AMP)激活的蛋白激酶途径,并且Hcy通过YTHDC1介导circ-PIAS1-5的m⁶A修饰和核输出,以增加泡沫细胞中的脂质蓄积并加速动脉粥样硬化的发病机制。综上所述,这些结果突出了circ-PIAS1-5在Hcy介导的动脉粥样硬化发病机制中的作用,并表明其作为HHcy诱导的动脉粥样硬化预后生物标志物的潜在应用价值。

https://cdn.ncbi.nlm.nih.gov/pmc/blobs/db71/12079422/15f8f5e8b6bd/ADVS-12-2415563-g008.jpg

文献AI研究员

20分钟写一篇综述,助力文献阅读效率提升50倍。

立即体验

用中文搜PubMed

大模型驱动的PubMed中文搜索引擎

马上搜索

文档翻译

学术文献翻译模型,支持多种主流文档格式。

立即体验