Suppr超能文献

人胰岛和β细胞中异构体微小RNA(IsomiRs)的综合测序图谱及功能分析

Comprehensive sequencing profile and functional analysis of IsomiRs in human pancreatic islets and beta cells.

作者信息

Auddino Stefano, Aiello Elena, Grieco Giuseppina E, Fignani Daniela, Licata Giada, Bruttini Marco, Mori Alessia, Berteramo Andrea F, Pedace Erika, Nigi Laura, Formichi Caterina, Guay Claudiane, Quero Giuseppe, Tondolo Vincenzo, Di Giuseppe Gianfranco, Soldovieri Laura, Ciccarelli Gea, Mari Andrea, Giaccari Andrea, Mezza Teresa, Po Agnese, Regazzi Romano, Dotta Francesco, Sebastiani Guido

机构信息

Diabetes Unit, Department of Medicine, Surgery and Neurosciences, University of Siena, Siena, Italy.

Fondazione Umberto Di Mario ONLUS c/o Toscana Life Science, Siena, Italy.

出版信息

Diabetologia. 2025 Jun;68(6):1261-1278. doi: 10.1007/s00125-025-06397-4. Epub 2025 Mar 18.

Abstract

AIMS/HYPOTHESIS: MiRNAs regulate gene expression, influencing beta cell function and pathways. Isoforms of miRNA (isomiRs), sequence variants of miRNAs with post-transcriptional modifications, exhibit cell-type-specific expression and functions. Despite their biological significance, a comprehensive isomiR profile in human pancreatic islets and beta cells remains unexplored. This study aims to profile isomiR expression in four beta cell sources: (1) laser capture microdissected human islets (LCM-HI); (2) collagenase-isolated human islets (CI-HI); (3) sorted beta cells; and (4) the EndoC-βH1 beta cell line, and to investigate their potential role in beta cell function.

METHODS

Small RNA-seq and/or small RNA dataset analysis was conducted on human pancreatic islets and beta cells. Data were processed using the sRNAbench bioinformatics pipeline to classify isomiRs based on sequence variations. A beta cell-specific isomiR signature was identified via cross-validation across datasets. Correlations between LCM-HI isomiR expression and in vivo clinical parameters were analysed using regression models. Functional validation of isomiR-411-5p-Ext5p(+1) was performed via overexpression in EndoC-βH1 cells and CI-HI, followed by glucose-stimulated insulin secretion (GSIS) assays and/or transcriptomic analysis.

RESULTS

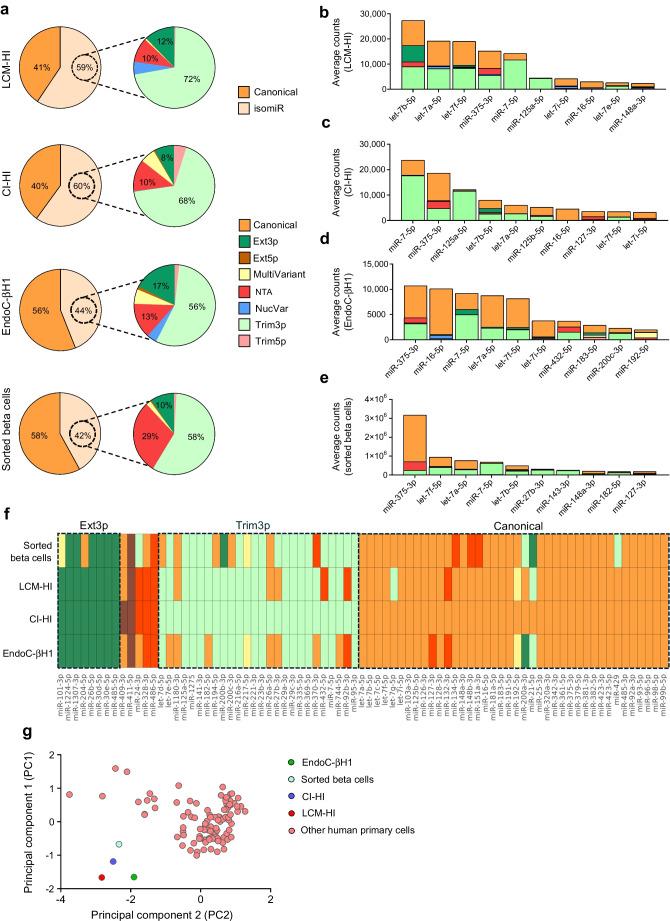
IsomiRs constituted 59.2 ± 1.9% (LCM-HI), 59.6 ± 2.4% (CI-HI), 42.3 ± 7.2% (sorted beta cells) and 43.8 ± 1.2% (EndoC-βH1) of total miRNA reads (data represented as mean ± SD), with 3' end trimming (Trim3p) being the predominant modification. A beta cell-specific isomiR signature of 30 sequences was identified, with isomiR-411-5p-Ext5p(+1) showing a significant inverse correlation with basal insulin secretion (p=0.0009, partial R=0.68) and total insulin secretion (p=0.005, partial R=0.54). Overexpression of isomiR-411-5p-Ext5p(+1), but not of its canonical counterpart, importantly reduced GSIS by 51% ( ± 15.2%; mean ± SD) (p=0.01) in EndoC-βH1 cells. Transcriptomic analysis performed in EndoC-βH1 cells and CI-HI identified 47 genes significantly downregulated by isomiR-411-5p-Ext5p(+1) (false discovery rate [FDR]<0.05) but not by the canonical miRNA, with enriched pathways related to Golgi vesicle biogenesis (FDR=0.017) and trans-Golgi vesicle budding (FDR=0.018). TargetScan analysis confirmed seed sequence-dependent target specificity for 81 genes uniquely regulated by the isomiR (p=1.1 × 10⁻⁹).

CONCLUSIONS/INTERPRETATION: This study provides the first comprehensive isomiR profiling in human islets and beta cells, revealing their substantial contribution to miRNA regulation. IsomiR-411-5p-Ext5p(+1) emerges as a distinct key modulator of insulin secretion and granule dynamics in beta cells. These findings highlight isomiRs as potential biomarkers and therapeutic targets for diabetes, warranting further exploration of their roles in beta cell biology.

摘要

目的/假设:微小RNA(miRNA)调节基因表达,影响β细胞功能和信号通路。miRNA的异构体(isomiRs)是具有转录后修饰的miRNA序列变体,表现出细胞类型特异性表达和功能。尽管它们具有生物学意义,但人类胰岛和β细胞中的全面isomiR图谱仍未被探索。本研究旨在分析四种β细胞来源中的isomiR表达:(1)激光捕获显微切割的人类胰岛(LCM-HI);(2)胶原酶分离的人类胰岛(CI-HI);(3)分选的β细胞;以及(4)EndoC-βH1β细胞系,并研究它们在β细胞功能中的潜在作用。

方法

对人类胰岛和β细胞进行了小RNA测序和/或小RNA数据集分析。使用sRNAbench生物信息学管道处理数据,根据序列变异对isomiRs进行分类。通过跨数据集的交叉验证确定了β细胞特异性isomiR特征。使用回归模型分析LCM-HI isomiR表达与体内临床参数之间的相关性。通过在EndoC-βH1细胞和CI-HI中过表达isomiR-411-5p-Ext5p(+1),然后进行葡萄糖刺激的胰岛素分泌(GSIS)测定和/或转录组分析,对isomiR-411-5p-Ext5p(+1)进行功能验证。

结果

isomiRs分别占总miRNA读数的59.2±1.9%(LCM-HI)、59.6±2.4%(CI-HI)、42.3±7.2%(分选的β细胞)和43.8±1.2%(EndoC-βH1)(数据表示为平均值±标准差),3'端修剪(Trim3p)是主要的修饰方式。鉴定出了一个由30个序列组成的β细胞特异性isomiR特征,其中isomiR-411-5p-Ext5p(+1)与基础胰岛素分泌(p=0.0009,偏相关系数R=0.68)和总胰岛素分泌(p=0.005,偏相关系数R=0.54)呈显著负相关。在EndoC-βH1细胞中,isomiR-411-5p-Ext5p(+1)而非其典型对应物的过表达显著降低了GSIS的51%(±15.2%;平均值±标准差)(p=0.01)。在EndoC-βH1细胞和CI-HI中进行的转录组分析确定了47个基因被isomiR-411-5p-Ext5p(+1)显著下调(错误发现率[FDR]<0.05),但未被典型miRNA下调,其富集的信号通路与高尔基体囊泡生物发生(FDR=0.017)和反式高尔基体囊泡出芽(FDR=0.018)有关。TargetScan分析证实了81个由isomiR独特调节的基因的种子序列依赖性靶标特异性(p=1.1×10⁻⁹)。

结论/解读:本研究首次提供了人类胰岛和β细胞中的全面isomiR图谱,揭示了它们对miRNA调节的重要贡献。isomiR-411-5p-Ext5p(+1)成为β细胞中胰岛素分泌和颗粒动态的独特关键调节因子。这些发现突出了isomiRs作为糖尿病潜在生物标志物和治疗靶点的地位,值得进一步探索它们在β细胞生物学中的作用。

https://cdn.ncbi.nlm.nih.gov/pmc/blobs/2625/12069488/1aaae6322bc4/125_2025_6397_Fig1_HTML.jpg

文献检索

告别复杂PubMed语法,用中文像聊天一样搜索,搜遍4000万医学文献。AI智能推荐,让科研检索更轻松。

立即免费搜索

文件翻译

保留排版,准确专业,支持PDF/Word/PPT等文件格式,支持 12+语言互译。

免费翻译文档

深度研究

AI帮你快速写综述,25分钟生成高质量综述,智能提取关键信息,辅助科研写作。

立即免费体验