• 文献检索
  • 文档翻译
  • 深度研究
  • 学术资讯
  • Suppr Zotero 插件Zotero 插件
  • 邀请有礼
  • 套餐&价格
  • 历史记录
应用&插件
Suppr Zotero 插件Zotero 插件浏览器插件Mac 客户端Windows 客户端微信小程序
定价
高级版会员购买积分包购买API积分包
服务
文献检索文档翻译深度研究API 文档MCP 服务
关于我们
关于 Suppr公司介绍联系我们用户协议隐私条款
关注我们

Suppr 超能文献

核心技术专利:CN118964589B侵权必究
粤ICP备2023148730 号-1Suppr @ 2026

文献检索

告别复杂PubMed语法,用中文像聊天一样搜索,搜遍4000万医学文献。AI智能推荐,让科研检索更轻松。

立即免费搜索

文件翻译

保留排版,准确专业,支持PDF/Word/PPT等文件格式,支持 12+语言互译。

免费翻译文档

深度研究

AI帮你快速写综述,25分钟生成高质量综述,智能提取关键信息,辅助科研写作。

立即免费体验

17β-羟类固醇脱氢酶4缺乏导致初级纤毛失调,而乙酰辅酶A可缓解这种失调。

HSD17B4 deficiency causes dysregulation of primary cilia and is alleviated by acetyl-CoA.

作者信息

Bae Ji-Eun, Jang Soyoung, Kim Joon Bum, Park Na Yeon, Jo Doo Sin, Hyung Hyejin, Kim Pansoo, Kim Min-Seon, Ryu Hong-Yeoul, Lee Hyun-Shik, Lee Dong-Seok, Baes Myriam, Ryoo Zae Young, Cho Dong-Hyung

机构信息

Organelle Institute, Kyungpook National University, Daegu, Republic of Korea.

School of Life Sciences, BK21 FOUR KNU Creative BioResearch Group, Kyungpook National University, Daegu, Republic of Korea.

出版信息

Nat Commun. 2025 Mar 18;16(1):2663. doi: 10.1038/s41467-025-57793-8.

DOI:10.1038/s41467-025-57793-8
PMID:40102401
原文链接:https://pmc.ncbi.nlm.nih.gov/articles/PMC11920078/
Abstract

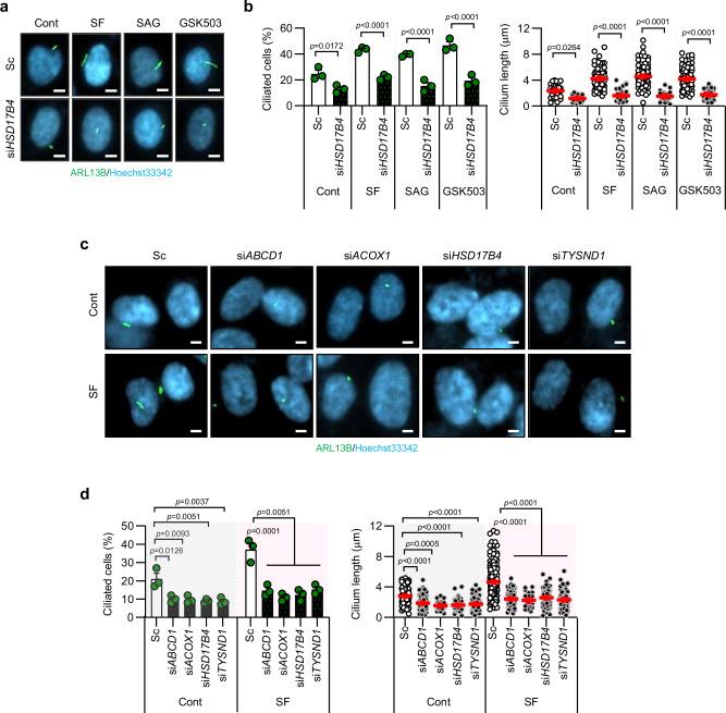
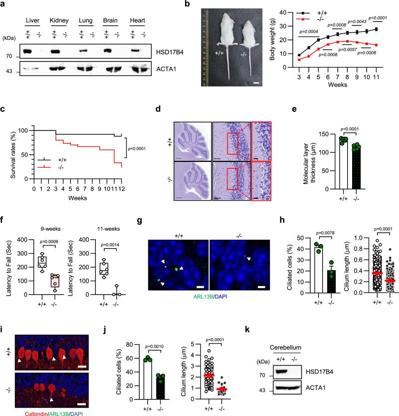
Primary cilia are dynamic sensory organelles orchestrating key signaling pathways, and disruption of primary ciliogenesis is implicated in a spectrum of genetic disorders. The peroxisomal bifunctional enzyme HSD17B4 is pivotal for peroxisomal β-oxidation and acetyl-CoA synthesis, and its deficiency profoundly impairs peroxisomal metabolism. While patients with HSD17B4 deficiency exhibit ciliopathy-like symptoms due to dysfunctional primary cilia, the molecular connection between HSD17B4 and ciliopathy remains poorly understood. Here, we demonstrate that HSD17B4 deficiency impairs primary ciliogenesis and alters cilia-mediated signaling, suggesting a potential link between peroxisomal metabolism and ciliary function. Notably, elevation of acetyl-CoA rescues ciliary defects via HDAC6-mediated ciliogenesis in HSD17B4-deficient cells. Strikingly, acetate administration restores motor function, enhances primary cilia formation, and preserves the Purkinje layer in Hsd17B4-knockout mice. These findings provide insights into the functional link between HSD17B4 and primary cilia, highlighting acetyl-CoA as a potential therapeutic target for HSD17B4 deficiency and ciliopathy.

摘要

初级纤毛是协调关键信号通路的动态感觉细胞器,初级纤毛发生的破坏与一系列遗传疾病有关。过氧化物酶体双功能酶HSD17B4对过氧化物酶体β-氧化和乙酰辅酶A合成至关重要,其缺乏会严重损害过氧化物酶体代谢。虽然HSD17B4缺乏的患者由于初级纤毛功能障碍而表现出纤毛病样症状,但HSD17B4与纤毛病之间的分子联系仍知之甚少。在这里,我们证明HSD17B4缺乏会损害初级纤毛发生并改变纤毛介导的信号传导,提示过氧化物酶体代谢与纤毛功能之间存在潜在联系。值得注意的是,乙酰辅酶A的升高通过HDAC6介导的HSD17B4缺乏细胞中的纤毛发生来挽救纤毛缺陷。令人惊讶的是,给予乙酸盐可恢复运动功能,增强初级纤毛形成,并保留Hsd17B4基因敲除小鼠的浦肯野层。这些发现为HSD17B4与初级纤毛之间的功能联系提供了见解,突出了乙酰辅酶A作为HSD17B4缺乏和纤毛病的潜在治疗靶点。

https://cdn.ncbi.nlm.nih.gov/pmc/blobs/0eba/11920078/f1a633201825/41467_2025_57793_Fig6_HTML.jpg
https://cdn.ncbi.nlm.nih.gov/pmc/blobs/0eba/11920078/211f1025193b/41467_2025_57793_Fig1_HTML.jpg
https://cdn.ncbi.nlm.nih.gov/pmc/blobs/0eba/11920078/155d01facd30/41467_2025_57793_Fig2_HTML.jpg
https://cdn.ncbi.nlm.nih.gov/pmc/blobs/0eba/11920078/70dd4b0af29d/41467_2025_57793_Fig3_HTML.jpg
https://cdn.ncbi.nlm.nih.gov/pmc/blobs/0eba/11920078/ad2947ac77b7/41467_2025_57793_Fig4_HTML.jpg
https://cdn.ncbi.nlm.nih.gov/pmc/blobs/0eba/11920078/04c565945795/41467_2025_57793_Fig5_HTML.jpg
https://cdn.ncbi.nlm.nih.gov/pmc/blobs/0eba/11920078/f1a633201825/41467_2025_57793_Fig6_HTML.jpg
https://cdn.ncbi.nlm.nih.gov/pmc/blobs/0eba/11920078/211f1025193b/41467_2025_57793_Fig1_HTML.jpg
https://cdn.ncbi.nlm.nih.gov/pmc/blobs/0eba/11920078/155d01facd30/41467_2025_57793_Fig2_HTML.jpg
https://cdn.ncbi.nlm.nih.gov/pmc/blobs/0eba/11920078/70dd4b0af29d/41467_2025_57793_Fig3_HTML.jpg
https://cdn.ncbi.nlm.nih.gov/pmc/blobs/0eba/11920078/ad2947ac77b7/41467_2025_57793_Fig4_HTML.jpg
https://cdn.ncbi.nlm.nih.gov/pmc/blobs/0eba/11920078/04c565945795/41467_2025_57793_Fig5_HTML.jpg
https://cdn.ncbi.nlm.nih.gov/pmc/blobs/0eba/11920078/f1a633201825/41467_2025_57793_Fig6_HTML.jpg

相似文献

1
HSD17B4 deficiency causes dysregulation of primary cilia and is alleviated by acetyl-CoA.17β-羟类固醇脱氢酶4缺乏导致初级纤毛失调,而乙酰辅酶A可缓解这种失调。
Nat Commun. 2025 Mar 18;16(1):2663. doi: 10.1038/s41467-025-57793-8.
2
Peroxisomes can oxidize medium- and long-chain fatty acids through a pathway involving ABCD3 and HSD17B4.过氧化物酶体可以通过涉及 ABCD3 和 HSD17B4 的途径氧化中链和长链脂肪酸。
FASEB J. 2019 Mar;33(3):4355-4364. doi: 10.1096/fj.201801498R. Epub 2018 Dec 12.
3
Ceramide regulates interaction of Hsd17b4 with Pex5 and function of peroxisomes.神经酰胺调节 Hsd17b4 与 Pex5 的相互作用和过氧化物酶体的功能。
Biochim Biophys Acta Mol Cell Biol Lipids. 2019 Oct;1864(10):1514-1524. doi: 10.1016/j.bbalip.2019.05.017. Epub 2019 Jun 5.
4
Peroxisomal multifunctional protein-2 deficiency causes neuroinflammation and degeneration of Purkinje cells independent of very long chain fatty acid accumulation.过氧化物酶体多功能蛋白-2 缺乏症导致神经炎症和浦肯野细胞退化,与超长链脂肪酸积累无关。
Neurobiol Dis. 2013 Oct;58:258-69. doi: 10.1016/j.nbd.2013.06.006. Epub 2013 Jun 15.
5
Autonomous Purkinje cell axonal dystrophy causes ataxia in peroxisomal multifunctional protein-2 deficiency.自主浦肯野细胞轴突营养不良导致过氧化物酶体多功能蛋白-2 缺乏症的共济失调。
Brain Pathol. 2018 Sep;28(5):631-643. doi: 10.1111/bpa.12586. Epub 2018 Feb 21.
6
Next generation sequencing with copy number variant detection expands the phenotypic spectrum of HSD17B4-deficiency.下一代测序与拷贝数变异检测扩展了 HSD17B4 缺陷的表型谱。
BMC Med Genet. 2014 Mar 6;15:30. doi: 10.1186/1471-2350-15-30.
7
The Peroxisomal Localization of Hsd17b4 Is Regulated by Its Interaction with Phosphatidylserine.Hsd17b4 的过氧化物酶体定位受其与磷脂酰丝氨酸相互作用的调节。
Mol Cells. 2021 Apr 30;44(4):214-222. doi: 10.14348/molcells.2021.2217.
8
First Case of Peroxisomal D-bifunctional Protein Deficiency with Novel Mutations and Progressive Neuropathy in Korea.韩国首例过氧化物酶体 D-双功能蛋白缺陷症伴新型突变和进行性神经病。
J Korean Med Sci. 2020 Oct 12;35(39):e357. doi: 10.3346/jkms.2020.35.e357.
9
Genes and molecular pathways underpinning ciliopathies.纤毛病的基因和分子通路
Nat Rev Mol Cell Biol. 2017 Sep;18(9):533-547. doi: 10.1038/nrm.2017.60. Epub 2017 Jul 12.
10
Primary Cilium-Mediated Retinal Pigment Epithelium Maturation Is Disrupted in Ciliopathy Patient Cells.原发性纤毛介导的视网膜色素上皮细胞成熟在纤毛病患者细胞中被破坏。
Cell Rep. 2018 Jan 2;22(1):189-205. doi: 10.1016/j.celrep.2017.12.038.

本文引用的文献

1
D-bifunctional protein deficiency caused by splicing variants in a neonate with severe peroxisomal dysfunction and persistent hypoglycemia.新生儿严重过氧化物酶体功能障碍伴持续性低血糖症由剪接变异导致的 D-双功能蛋白缺乏症。
Am J Med Genet A. 2022 Jan;188(1):357-363. doi: 10.1002/ajmg.a.62520. Epub 2021 Oct 8.
2
Neuronal activation of cerebellum functional circuits in motor and non-motor functions in mice.小脑运动和非运动功能的神经元激活功能回路在小鼠中的作用。
Neurosci Lett. 2021 Nov 20;765:136271. doi: 10.1016/j.neulet.2021.136271. Epub 2021 Sep 28.
3
Two Novel Heterozygous Mutations in Association With D-Bifunctional Protein Deficiency: A Case Report and Literature Review.
与D-双功能蛋白缺乏相关的两种新型杂合突变:病例报告及文献综述
Front Pediatr. 2021 Jul 23;9:679597. doi: 10.3389/fped.2021.679597. eCollection 2021.
4
Peroxisomal Multifunctional Protein 2 Deficiency Perturbs Lipid Homeostasis in the Retina and Causes Visual Dysfunction in Mice.过氧化物酶体多功能蛋白2缺乏扰乱视网膜脂质稳态并导致小鼠视觉功能障碍。
Front Cell Dev Biol. 2021 Feb 2;9:632930. doi: 10.3389/fcell.2021.632930. eCollection 2021.
5
Developmental and Degenerative Cerebellar Pathologies in Peroxisomal β-Oxidation Deficiency.过氧化物酶体β-氧化缺陷中的发育性和退行性小脑病变。
Adv Exp Med Biol. 2020;1299:105-115. doi: 10.1007/978-3-030-60204-8_9.
6
Palmitoylation of acetylated tubulin and association with ceramide-rich platforms is critical for ciliogenesis.棕榈酰化乙酰化微管蛋白并与神经酰胺富集平台结合对于纤毛发生至关重要。
J Lipid Res. 2021;62:100021. doi: 10.1194/jlr.RA120001190. Epub 2021 Jan 7.
7
Acetate Revisited: A Key Biomolecule at the Nexus of Metabolism, Epigenetics and Oncogenesis-Part 1: Acetyl-CoA, Acetogenesis and Acyl-CoA Short-Chain Synthetases.再探乙酸盐:新陈代谢、表观遗传学与肿瘤发生交叉点上的关键生物分子——第1部分:乙酰辅酶A、乙酸生成与酰基辅酶A短链合成酶
Front Physiol. 2020 Nov 12;11:580167. doi: 10.3389/fphys.2020.580167. eCollection 2020.
8
First Case of Peroxisomal D-bifunctional Protein Deficiency with Novel Mutations and Progressive Neuropathy in Korea.韩国首例过氧化物酶体 D-双功能蛋白缺陷症伴新型突变和进行性神经病。
J Korean Med Sci. 2020 Oct 12;35(39):e357. doi: 10.3346/jkms.2020.35.e357.
9
Four patients with D-bifunctional protein (DBP) deficiency: Expanding the phenotypic spectrum of a highly variable disease.四名患有D-双功能蛋白(DBP)缺乏症的患者:拓展一种高度可变疾病的表型谱。
Mol Genet Metab Rep. 2020 Aug 15;25:100631. doi: 10.1016/j.ymgmr.2020.100631. eCollection 2020 Dec.
10
Older Than Genes: The Acetyl CoA Pathway and Origins.比基因更古老:乙酰辅酶A途径与起源
Front Microbiol. 2020 Jun 4;11:817. doi: 10.3389/fmicb.2020.00817. eCollection 2020.