• 文献检索
  • 文档翻译
  • 深度研究
  • 学术资讯
  • Suppr Zotero 插件Zotero 插件
  • 邀请有礼
  • 套餐&价格
  • 历史记录
应用&插件
Suppr Zotero 插件Zotero 插件浏览器插件Mac 客户端Windows 客户端微信小程序
定价
高级版会员购买积分包购买API积分包
服务
文献检索文档翻译深度研究API 文档MCP 服务
关于我们
关于 Suppr公司介绍联系我们用户协议隐私条款
关注我们

Suppr 超能文献

核心技术专利:CN118964589B侵权必究
粤ICP备2023148730 号-1Suppr @ 2026

文献检索

告别复杂PubMed语法,用中文像聊天一样搜索,搜遍4000万医学文献。AI智能推荐,让科研检索更轻松。

立即免费搜索

文件翻译

保留排版,准确专业,支持PDF/Word/PPT等文件格式,支持 12+语言互译。

免费翻译文档

深度研究

AI帮你快速写综述,25分钟生成高质量综述,智能提取关键信息,辅助科研写作。

立即免费体验

单不饱和脂肪酸通过ACSL3抑制铁死亡来促进癌症放射抗性。

Monounsaturated fatty acids promote cancer radioresistance by inhibiting ferroptosis through ACSL3.

作者信息

Cao Yulin, Li Jiuming, Chen Ying, Wang Yuanben, Liu Zhiang, Huang Liuying, Liu Bingxin, Feng Yuyang, Yao Surui, Zhou Leyuan, Yin Yuan, Huang Zhaohui

机构信息

Wuxi Cancer Institute, Affiliated Hospital of Jiangnan University, Wuxi, Jiangsu, 214062, China.

Laboratory of Cancer Epigenetics, Wuxi School of Medicine, Jiangnan University, Wuxi, Jiangsu, China.

出版信息

Cell Death Dis. 2025 Mar 18;16(1):184. doi: 10.1038/s41419-025-07516-0.

DOI:10.1038/s41419-025-07516-0
PMID:40102409
原文链接:https://pmc.ncbi.nlm.nih.gov/articles/PMC11920413/
Abstract

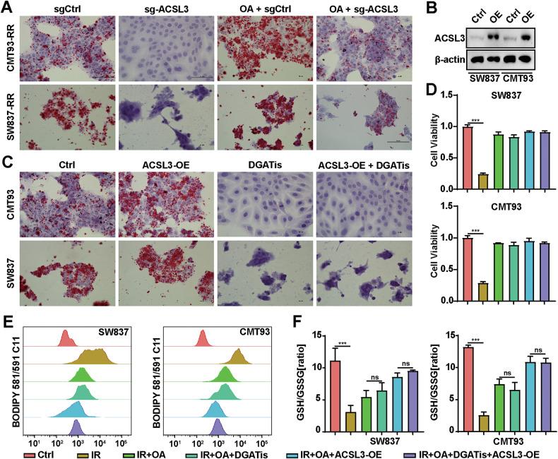
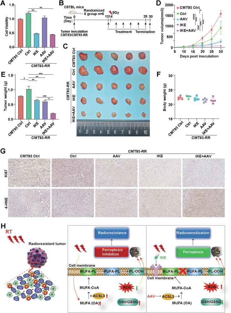
Radioresistance is a major challenge in tumor radiotherapy and involves in a mixture of cellular events, including ferroptosis, a new type of programmed cell death characterized by the excess accumulation of iron-dependent lipid peroxides. In the present study, we observed that surviving cancer tissues and cells after radiotherapy had significantly greater glutathione to oxidized glutathione (GSH/GSSG) ratios and lower lipid reactive oxygen species (ROS) and malondialdehyde (MDA) levels than nonirradiated tumors and cells. Untargeted lipidomic analyses revealed that oleic acid (OA) and palmitoleic acid (POA) were the most significantly upregulated unsaturated fatty acids in irradiated surviving cancer cells compared with those in control cancer cells irradiated with IR. Both OA and POA could protect cancer cells from the killing effects of the ferroptosis inducer erastin and RSL3, and OA had a stronger protective effect than POA, resulting in lower lipid ROS production than POA. Mechanistically, OA protected cells from ferroptosis caused by the accumulation of polyunsaturated fatty acid-containing phospholipids in an ACSL3-dependent manner. A mouse model demonstrated that ACSL3 knockdown combined with imidazole ketone erastin synergistically enhanced antitumor effects in radiation-resistant tumors in vivo. Our study reveals previously undiscovered associations between radiation and fatty acid metabolism and ferroptosis, providing a novel treatment strategy for overcoming cancer radioresistance.

摘要

放射抗性是肿瘤放射治疗中的一个主要挑战,涉及一系列细胞事件,包括铁死亡,这是一种新型的程序性细胞死亡,其特征是铁依赖性脂质过氧化物过度积累。在本研究中,我们观察到,与未接受放疗的肿瘤组织和细胞相比,放疗后存活的癌组织和细胞的谷胱甘肽与氧化型谷胱甘肽(GSH/GSSG)比值显著更高,脂质活性氧(ROS)和丙二醛(MDA)水平更低。非靶向脂质组学分析显示,与接受IR照射的对照癌细胞相比,油酸(OA)和棕榈油酸(POA)是照射后存活的癌细胞中上调最显著的不饱和脂肪酸。OA和POA都可以保护癌细胞免受铁死亡诱导剂erastin和RSL3的杀伤作用,且OA的保护作用比POA更强,导致脂质ROS产生低于POA。从机制上讲,OA以ACSL3依赖的方式保护细胞免受含多不饱和脂肪酸的磷脂积累引起的铁死亡。小鼠模型表明,ACSL3基因敲低与咪唑酮erastin联合使用可协同增强体内抗辐射肿瘤的抗肿瘤作用。我们的研究揭示了辐射与脂肪酸代谢和铁死亡之间以前未被发现的关联,为克服癌症放射抗性提供了一种新的治疗策略。

https://cdn.ncbi.nlm.nih.gov/pmc/blobs/f8ed/11920413/39c6802a1b88/41419_2025_7516_Fig7_HTML.jpg
https://cdn.ncbi.nlm.nih.gov/pmc/blobs/f8ed/11920413/1edfea21fa84/41419_2025_7516_Fig1_HTML.jpg
https://cdn.ncbi.nlm.nih.gov/pmc/blobs/f8ed/11920413/4c2c77e9e4e1/41419_2025_7516_Fig2_HTML.jpg
https://cdn.ncbi.nlm.nih.gov/pmc/blobs/f8ed/11920413/e7e413008e64/41419_2025_7516_Fig3_HTML.jpg
https://cdn.ncbi.nlm.nih.gov/pmc/blobs/f8ed/11920413/bac904f78b63/41419_2025_7516_Fig4_HTML.jpg
https://cdn.ncbi.nlm.nih.gov/pmc/blobs/f8ed/11920413/242086c510e8/41419_2025_7516_Fig5_HTML.jpg
https://cdn.ncbi.nlm.nih.gov/pmc/blobs/f8ed/11920413/4ed422bd93f4/41419_2025_7516_Fig6_HTML.jpg
https://cdn.ncbi.nlm.nih.gov/pmc/blobs/f8ed/11920413/39c6802a1b88/41419_2025_7516_Fig7_HTML.jpg
https://cdn.ncbi.nlm.nih.gov/pmc/blobs/f8ed/11920413/1edfea21fa84/41419_2025_7516_Fig1_HTML.jpg
https://cdn.ncbi.nlm.nih.gov/pmc/blobs/f8ed/11920413/4c2c77e9e4e1/41419_2025_7516_Fig2_HTML.jpg
https://cdn.ncbi.nlm.nih.gov/pmc/blobs/f8ed/11920413/e7e413008e64/41419_2025_7516_Fig3_HTML.jpg
https://cdn.ncbi.nlm.nih.gov/pmc/blobs/f8ed/11920413/bac904f78b63/41419_2025_7516_Fig4_HTML.jpg
https://cdn.ncbi.nlm.nih.gov/pmc/blobs/f8ed/11920413/242086c510e8/41419_2025_7516_Fig5_HTML.jpg
https://cdn.ncbi.nlm.nih.gov/pmc/blobs/f8ed/11920413/4ed422bd93f4/41419_2025_7516_Fig6_HTML.jpg
https://cdn.ncbi.nlm.nih.gov/pmc/blobs/f8ed/11920413/39c6802a1b88/41419_2025_7516_Fig7_HTML.jpg

相似文献

1
Monounsaturated fatty acids promote cancer radioresistance by inhibiting ferroptosis through ACSL3.单不饱和脂肪酸通过ACSL3抑制铁死亡来促进癌症放射抗性。
Cell Death Dis. 2025 Mar 18;16(1):184. doi: 10.1038/s41419-025-07516-0.
2
Exogenous Monounsaturated Fatty Acids Promote a Ferroptosis-Resistant Cell State.外源性单不饱和脂肪酸促进了铁死亡抗性细胞状态。
Cell Chem Biol. 2019 Mar 21;26(3):420-432.e9. doi: 10.1016/j.chembiol.2018.11.016. Epub 2019 Jan 24.
3
Methyltransferase-like 7B participates in bladder cancer via ACSL3 mA modification in a ferroptosis manner.甲基转移酶样7B通过以铁死亡方式对ACSL3进行m⁶A修饰参与膀胱癌。
Biol Direct. 2025 Jan 20;20(1):9. doi: 10.1186/s13062-025-00597-z.
4
BPDE induces ferroptosis in hippocampal neurons through ACSL3 suppression.苯并[a]芘二醇环氧化物通过抑制长链脂酰辅酶A合成酶3诱导海马神经元铁死亡。
Neurotoxicology. 2025 Mar;107:11-21. doi: 10.1016/j.neuro.2025.01.002. Epub 2025 Jan 16.
5
Medium-Chain Fatty Acids Selectively Sensitize Cancer Cells to Ferroptosis by Inducing CD36 and ACSL4.中链脂肪酸通过诱导CD36和ACSL4选择性地使癌细胞对铁死亡敏感。
Nutrients. 2025 Feb 25;17(5):794. doi: 10.3390/nu17050794.
6
Inhibition of cannabinoid receptor type 1 sensitizes triple-negative breast cancer cells to ferroptosis via regulating fatty acid metabolism.抑制大麻素受体 1 型通过调节脂肪酸代谢使三阴性乳腺癌细胞对铁死亡敏感。
Cell Death Dis. 2022 Sep 21;13(9):808. doi: 10.1038/s41419-022-05242-5.
7
[Ferroptosis inducer Erastin inhibits proliferation of liver cancer cells by downregulating ACSL4].铁死亡诱导剂埃拉斯汀通过下调ACSL4抑制肝癌细胞增殖
Nan Fang Yi Ke Da Xue Xue Bao. 2024 Nov 20;44(11):2131-2136. doi: 10.12122/j.issn.1673-4254.2024.11.09.
8
The role of ferroptosis in ionizing radiation-induced cell death and tumor suppression.铁死亡在电离辐射诱导的细胞死亡和肿瘤抑制中的作用。
Cell Res. 2020 Feb;30(2):146-162. doi: 10.1038/s41422-019-0263-3. Epub 2020 Jan 16.
9
Ferroptosis Inducers as Promising Radiosensitizer Agents in Cancer Radiotherapy.铁死亡诱导剂作为癌症放射治疗的有前途的放射增敏剂。
Curr Radiopharm. 2024;17(1):14-29. doi: 10.2174/0118744710262369231110065230.
10
Synergistic ferroptosis in triple-negative breast cancer cells: Paclitaxel in combination with Erastin induced oxidative stress and Ferroportin-1 modulation in MDA-MB-231 cells.三阴性乳腺癌细胞中的协同铁死亡:紫杉醇与艾拉司亭联合诱导MDA-MB-231细胞中的氧化应激和铁转运蛋白1调节。
Naunyn Schmiedebergs Arch Pharmacol. 2025 Apr;398(4):3985-3994. doi: 10.1007/s00210-024-03523-8. Epub 2024 Oct 11.

引用本文的文献

1
Ferroptosis: a double-edged sword that enhances radiation sensitivity and facilitates radiation-induced injury in tumors.铁死亡:一把双刃剑,增强肿瘤的辐射敏感性并加剧辐射诱导的损伤。
Front Immunol. 2025 Jul 10;16:1591172. doi: 10.3389/fimmu.2025.1591172. eCollection 2025.
2
Molecular Insights into Oxidative-Stress-Mediated Cardiomyopathy and Potential Therapeutic Strategies.氧化应激介导的心肌病的分子见解及潜在治疗策略
Biomolecules. 2025 May 6;15(5):670. doi: 10.3390/biom15050670.
3
miR-4537 curtails ferroptosis by targeting MIOX in renal cell carcinoma.

本文引用的文献

1
Targeting ALDH2 to augment platinum-based chemosensitivity through ferroptosis in lung adenocarcinoma.通过铁死亡靶向 ALDH2 增强肺腺癌对铂类化疗药物的敏感性。
Free Radic Biol Med. 2024 Nov 1;224:310-324. doi: 10.1016/j.freeradbiomed.2024.08.026. Epub 2024 Aug 30.
2
Radiation therapy promotes unsaturated fatty acids to maintain survival of glioblastoma.放射治疗促进不饱和脂肪酸以维持脑胶质母细胞瘤的存活。
Cancer Lett. 2023 Aug 28;570:216329. doi: 10.1016/j.canlet.2023.216329. Epub 2023 Jul 26.
3
Ferroptosis as a potential target for cancer therapy.
微小RNA-4537通过靶向肾细胞癌中的肌醇氧化酶来抑制铁死亡。
Transl Oncol. 2025 Jun;56:102401. doi: 10.1016/j.tranon.2025.102401. Epub 2025 Apr 29.
铁死亡作为癌症治疗的一个潜在靶点。
Cell Death Dis. 2023 Jul 24;14(7):460. doi: 10.1038/s41419-023-05930-w.
4
Tubastatin A potently inhibits GPX4 activity to potentiate cancer radiotherapy through boosting ferroptosis.他泊司他汀 A 通过增强铁死亡有力地抑制 GPX4 活性从而增强癌症放射治疗。
Redox Biol. 2023 Jun;62:102677. doi: 10.1016/j.redox.2023.102677. Epub 2023 Mar 17.
5
SLC27A4-mediated selective uptake of mono-unsaturated fatty acids promotes ferroptosis defense in hepatocellular carcinoma.SLC27A4 介导的单不饱和脂肪酸的选择性摄取促进肝癌中的铁死亡防御。
Free Radic Biol Med. 2023 May 20;201:41-54. doi: 10.1016/j.freeradbiomed.2023.03.013. Epub 2023 Mar 15.
6
BACH1-induced ferroptosis drives lymphatic metastasis by repressing the biosynthesis of monounsaturated fatty acids.BACH1 通过抑制单不饱和脂肪酸的生物合成诱导铁死亡从而驱动淋巴转移。
Cell Death Dis. 2023 Jan 20;14(1):48. doi: 10.1038/s41419-023-05571-z.
7
Targeting fatty acid synthase modulates sensitivity of hepatocellular carcinoma to sorafenib via ferroptosis.靶向脂肪酸合酶通过铁死亡调节肝癌对索拉非尼的敏感性。
J Exp Clin Cancer Res. 2023 Jan 6;42(1):6. doi: 10.1186/s13046-022-02567-z.
8
ACSL3 and ACSL4, Distinct Roles in Ferroptosis and Cancers.ACSL3和ACSL4在铁死亡和癌症中的不同作用。
Cancers (Basel). 2022 Nov 29;14(23):5896. doi: 10.3390/cancers14235896.
9
A tale of two lipids: Lipid unsaturation commands ferroptosis sensitivity.两种脂质的故事:脂质不饱和度决定铁死亡敏感性。
Proteomics. 2023 Mar;23(6):e2100308. doi: 10.1002/pmic.202100308. Epub 2023 Jan 13.
10
Long noncoding RNA DLGAP1-AS2 promotes tumorigenesis and metastasis by regulating the Trim21/ELOA/LHPP axis in colorectal cancer.长链非编码 RNA DLGAP1-AS2 通过调节结直肠癌中的 Trim21/ELOA/LHPP 轴促进肿瘤发生和转移。
Mol Cancer. 2022 Nov 14;21(1):210. doi: 10.1186/s12943-022-01675-w.