• 文献检索
  • 文档翻译
  • 深度研究
  • 学术资讯
  • Suppr Zotero 插件Zotero 插件
  • 邀请有礼
  • 套餐&价格
  • 历史记录
应用&插件
Suppr Zotero 插件Zotero 插件浏览器插件Mac 客户端Windows 客户端微信小程序
定价
高级版会员购买积分包购买API积分包
服务
文献检索文档翻译深度研究API 文档MCP 服务
关于我们
关于 Suppr公司介绍联系我们用户协议隐私条款
关注我们

Suppr 超能文献

核心技术专利:CN118964589B侵权必究
粤ICP备2023148730 号-1Suppr @ 2026

文献检索

告别复杂PubMed语法,用中文像聊天一样搜索,搜遍4000万医学文献。AI智能推荐,让科研检索更轻松。

立即免费搜索

文件翻译

保留排版,准确专业,支持PDF/Word/PPT等文件格式,支持 12+语言互译。

免费翻译文档

深度研究

AI帮你快速写综述,25分钟生成高质量综述,智能提取关键信息,辅助科研写作。

立即免费体验

单细胞转录组分析揭示了宫颈癌中CD8 + T细胞的异质性并确定了一个预后特征。

Single-cell transcriptomic analysis reveals CD8 + T cell heterogeneity and identifies a prognostic signature in cervical cancer.

作者信息

Zhou Rongbin, Xie Yuli, Wang Zuheng, Liu Zige, Lu Wenhao, Li Xiao, Wei Chunmeng, Li Xing, Wang Fubo

机构信息

Collaborative Innovation Centre of Regenerative Medicine and Medical BioResource Development and Application Co-constructed by the Province and Ministry, Guangxi Medical University, Nanning, Guangxi, 530021, China.

Center for Genomic and Personalized Medicine, Guangxi key Laboratory for Genomic and Personalized Medicine, Guangxi Collaborative Innovation Center for Genomic and Personalized Medicine, Guangxi Medical University, Nanning, Guangxi, 530021, China.

出版信息

BMC Cancer. 2025 Mar 18;25(1):498. doi: 10.1186/s12885-025-13901-x.

DOI:10.1186/s12885-025-13901-x
PMID:40102789
原文链接:https://pmc.ncbi.nlm.nih.gov/articles/PMC11916872/
Abstract

BACKGROUND

In recent years, immunotherapy has made significant progress. However, the understanding of the heterogeneity and function of T cells, particularly CD8 + T cells, in cervical cancer (CESC) microenvironment remains insufficient. We aim to characterize the heterogeneity, developmental trajectory, regulatory network, and intercellular communication of CD8 + T cells in cervical squamous cell carcinoma and to construct a prognostic risk model based on the transcriptomic characteristics of CD8 + T cells.

METHODS

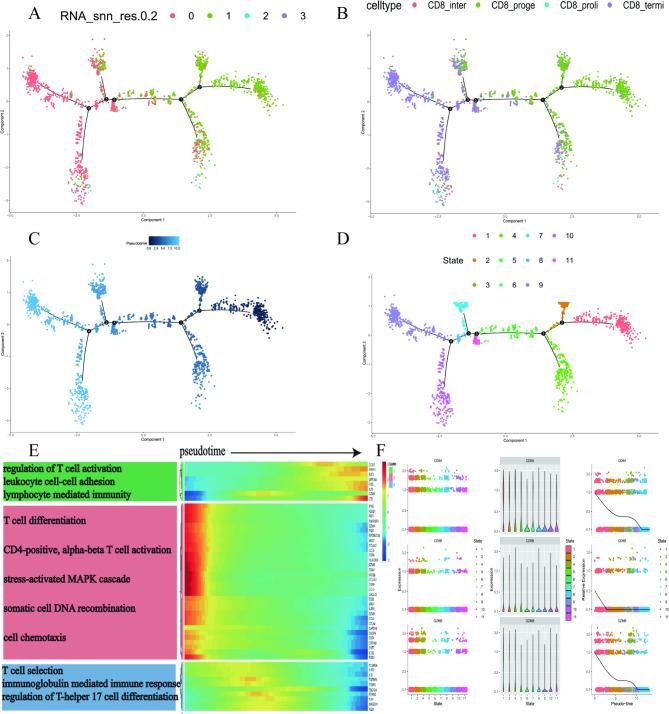
We integrated single-cell RNA sequencing data from CESC tumor samples with bulk transcriptome data from TCGA and GEO databases. We identified CD8 + T cell subsets in the CESC microenvironment, revealing significant interactions between CD8 + T cells and other cell types through intercellular communication analysis. Pseudotime trajectory analysis revealed dynamic transcriptional regulation during CD8 + T cell differentiation and functional acquisition processes. We constructed a transcriptional regulatory network for CESC CD8 + T cells, identifying key transcription factors. Based on CD8 + T cell-related genes, a prognostic risk model comprising eight core genes was developed and validated using machine learning.

RESULTS

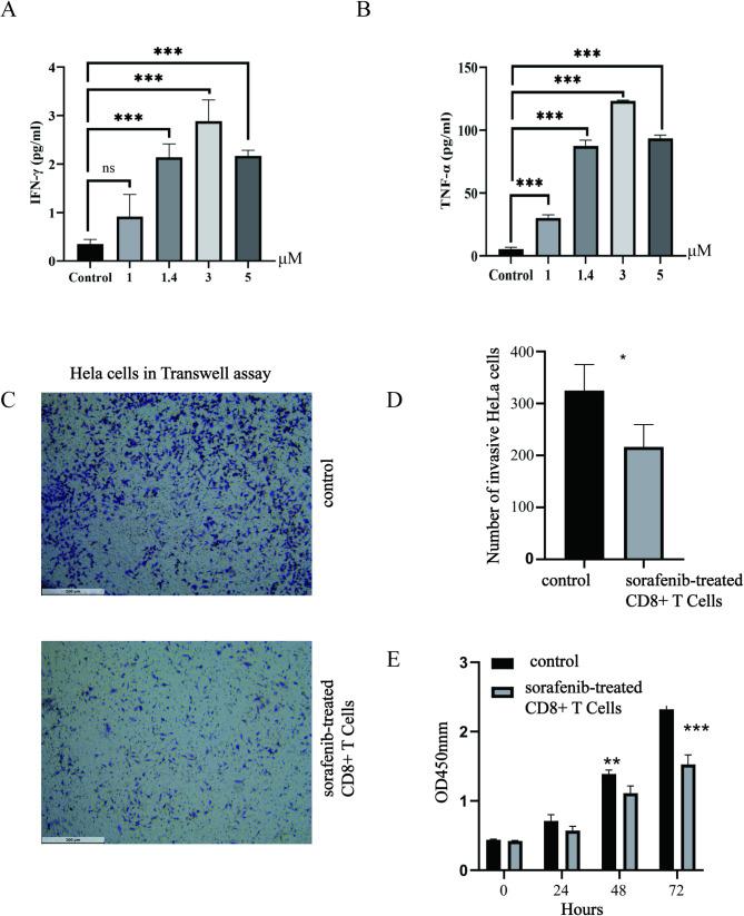
We identified four distinct CD8 + T cell subsets, namely progenitor, intermediate, proliferative, and terminally differentiated, each exhibiting unique transcriptomic characteristics and functional properties. CD8 + T cell subsets interact with macrophages through different ligand-receptor networks, including the CCL-CCR signaling pathway and costimulatory molecules. Sorafenib was identified as a potential immunotherapeutic drug through drug screening. Experimental validation demonstrated that sorafenib enhances the cytotoxicity of CD8 + T cells by increasing the secretion of IFN-γ and TNF-α, thereby significantly inhibiting the invasiveness and survival of CESC cells.

CONCLUSIONS

Our study provides valuable insights into the heterogeneity and functional diversity of CD8 + T cells in CESC. We demonstrate that a CD8 + T cell-related prognostic signature may serve as a potential tool for risk stratification in patients with CESC. Additionally, our finding suggests that sorafenib could be a promising therapeutic candidate for improving antitumor immunity in this patient population.

摘要

背景

近年来,免疫疗法取得了重大进展。然而,对于宫颈癌(CESC)微环境中T细胞,尤其是CD8 + T细胞的异质性和功能的了解仍然不足。我们旨在表征宫颈鳞状细胞癌中CD8 + T细胞的异质性、发育轨迹、调控网络和细胞间通讯,并基于CD8 + T细胞的转录组特征构建预后风险模型。

方法

我们将CESC肿瘤样本的单细胞RNA测序数据与来自TCGA和GEO数据库的批量转录组数据进行整合。我们在CESC微环境中鉴定出CD8 + T细胞亚群,通过细胞间通讯分析揭示了CD8 + T细胞与其他细胞类型之间的显著相互作用。伪时间轨迹分析揭示了CD8 + T细胞分化和功能获得过程中的动态转录调控。我们构建了CESC CD8 + T细胞的转录调控网络,确定了关键转录因子。基于CD8 + T细胞相关基因,开发了一个包含八个核心基因的预后风险模型,并使用机器学习进行了验证。

结果

我们鉴定出四个不同的CD8 + T细胞亚群,即祖细胞、中间细胞、增殖细胞和终末分化细胞,每个亚群都表现出独特的转录组特征和功能特性。CD8 + T细胞亚群通过不同的配体-受体网络与巨噬细胞相互作用,包括CCL-CCR信号通路和共刺激分子。通过药物筛选确定索拉非尼为潜在的免疫治疗药物。实验验证表明,索拉非尼通过增加IFN-γ和TNF-α的分泌来增强CD8 + T细胞的细胞毒性,从而显著抑制CESC细胞的侵袭性和存活率。

结论

我们的研究为CESC中CD8 + T细胞的异质性和功能多样性提供了有价值的见解。我们证明,CD8 + T细胞相关的预后特征可能作为CESC患者风险分层的潜在工具。此外,我们的发现表明索拉非尼可能是改善该患者群体抗肿瘤免疫力的有前景的治疗候选药物。

https://cdn.ncbi.nlm.nih.gov/pmc/blobs/e1bd/11916872/08de38cb74ae/12885_2025_13901_Fig10_HTML.jpg
https://cdn.ncbi.nlm.nih.gov/pmc/blobs/e1bd/11916872/2581f84af041/12885_2025_13901_Fig1_HTML.jpg
https://cdn.ncbi.nlm.nih.gov/pmc/blobs/e1bd/11916872/451fe9361ee0/12885_2025_13901_Fig2_HTML.jpg
https://cdn.ncbi.nlm.nih.gov/pmc/blobs/e1bd/11916872/5da3934687c0/12885_2025_13901_Fig3_HTML.jpg
https://cdn.ncbi.nlm.nih.gov/pmc/blobs/e1bd/11916872/e73ab8a55983/12885_2025_13901_Fig4_HTML.jpg
https://cdn.ncbi.nlm.nih.gov/pmc/blobs/e1bd/11916872/0b9331d9c621/12885_2025_13901_Fig5_HTML.jpg
https://cdn.ncbi.nlm.nih.gov/pmc/blobs/e1bd/11916872/8738bba17928/12885_2025_13901_Fig6_HTML.jpg
https://cdn.ncbi.nlm.nih.gov/pmc/blobs/e1bd/11916872/694610a4b3d2/12885_2025_13901_Fig7_HTML.jpg
https://cdn.ncbi.nlm.nih.gov/pmc/blobs/e1bd/11916872/60ccf18f2884/12885_2025_13901_Fig8_HTML.jpg
https://cdn.ncbi.nlm.nih.gov/pmc/blobs/e1bd/11916872/5ac3042ca87d/12885_2025_13901_Fig9_HTML.jpg
https://cdn.ncbi.nlm.nih.gov/pmc/blobs/e1bd/11916872/08de38cb74ae/12885_2025_13901_Fig10_HTML.jpg
https://cdn.ncbi.nlm.nih.gov/pmc/blobs/e1bd/11916872/2581f84af041/12885_2025_13901_Fig1_HTML.jpg
https://cdn.ncbi.nlm.nih.gov/pmc/blobs/e1bd/11916872/451fe9361ee0/12885_2025_13901_Fig2_HTML.jpg
https://cdn.ncbi.nlm.nih.gov/pmc/blobs/e1bd/11916872/5da3934687c0/12885_2025_13901_Fig3_HTML.jpg
https://cdn.ncbi.nlm.nih.gov/pmc/blobs/e1bd/11916872/e73ab8a55983/12885_2025_13901_Fig4_HTML.jpg
https://cdn.ncbi.nlm.nih.gov/pmc/blobs/e1bd/11916872/0b9331d9c621/12885_2025_13901_Fig5_HTML.jpg
https://cdn.ncbi.nlm.nih.gov/pmc/blobs/e1bd/11916872/8738bba17928/12885_2025_13901_Fig6_HTML.jpg
https://cdn.ncbi.nlm.nih.gov/pmc/blobs/e1bd/11916872/694610a4b3d2/12885_2025_13901_Fig7_HTML.jpg
https://cdn.ncbi.nlm.nih.gov/pmc/blobs/e1bd/11916872/60ccf18f2884/12885_2025_13901_Fig8_HTML.jpg
https://cdn.ncbi.nlm.nih.gov/pmc/blobs/e1bd/11916872/5ac3042ca87d/12885_2025_13901_Fig9_HTML.jpg
https://cdn.ncbi.nlm.nih.gov/pmc/blobs/e1bd/11916872/08de38cb74ae/12885_2025_13901_Fig10_HTML.jpg

相似文献

1
Single-cell transcriptomic analysis reveals CD8 + T cell heterogeneity and identifies a prognostic signature in cervical cancer.单细胞转录组分析揭示了宫颈癌中CD8 + T细胞的异质性并确定了一个预后特征。
BMC Cancer. 2025 Mar 18;25(1):498. doi: 10.1186/s12885-025-13901-x.
2
Harnessing single-cell and multi-omics insights: STING pathway-based predictive signature for immunotherapy response in lung adenocarcinoma.利用单细胞和多组学见解:基于STING通路的肺腺癌免疫治疗反应预测特征
Front Immunol. 2025 Apr 16;16:1575084. doi: 10.3389/fimmu.2025.1575084. eCollection 2025.
3
Discovering biomarkers associated with infiltration of CD8 T cells and tumor-associated fibrosis in colon adenocarcinoma using single-cell RNA sequencing and gene co-expression network.使用单细胞RNA测序和基因共表达网络发现与结肠腺癌中CD8 T细胞浸润和肿瘤相关纤维化相关的生物标志物。
Front Immunol. 2025 Mar 31;16:1496640. doi: 10.3389/fimmu.2025.1496640. eCollection 2025.
4
Integrating Hypoxia Signatures from scRNA-seq and Bulk Transcriptomes for Prognosis Prediction and Precision Therapy in Cervical Squamous Cell Carcinoma and Endocervical Adenocarcinoma.整合来自单细胞RNA测序和批量转录组的缺氧特征用于宫颈鳞状细胞癌和宫颈内膜腺癌的预后预测及精准治疗
Int J Mol Sci. 2025 Feb 6;26(3):1362. doi: 10.3390/ijms26031362.
5
A prognostic signature based on immune-related genes for cervical squamous cell carcinoma and endocervical adenocarcinoma.一种基于免疫相关基因的子宫颈鳞状细胞癌和子宫颈管腺癌预后标志物。
Int Immunopharmacol. 2020 Nov;88:106884. doi: 10.1016/j.intimp.2020.106884. Epub 2020 Aug 11.
6
Integrated bioinformatics combined with machine learning to analyze shared biomarkers and pathways in psoriasis and cervical squamous cell carcinoma.综合生物信息学结合机器学习分析银屑病和宫颈鳞状细胞癌中的共享生物标志物和通路。
Front Immunol. 2024 May 28;15:1351908. doi: 10.3389/fimmu.2024.1351908. eCollection 2024.
7
Integrating Single-Cell RNA-Seq and Bulk RNA-Seq to Construct a Novel γδT Cell-Related Prognostic Signature for Human Papillomavirus-Infected Cervical Cancer.整合单细胞 RNA-Seq 和批量 RNA-Seq 构建新型人乳头瘤病毒感染宫颈癌 γδT 细胞相关预后标志物。
Cancer Control. 2024 Jan-Dec;31:10732748241274228. doi: 10.1177/10732748241274228.
8
lncRNA signature mediates mitochondrial permeability transition-driven necrosis in regulating the tumor immune microenvironment of cervical cancer.lncRNA 特征通过调控宫颈癌肿瘤免疫微环境介导线粒体通透性转换驱动的细胞坏死。
Sci Rep. 2024 Jul 29;14(1):17406. doi: 10.1038/s41598-024-65990-6.
9
Integrating Single-Cell and Bulk RNA Sequencing Data to Explore Sphingolipid Metabolism Molecular Signatures in Ovarian Cancer Prognosis: an Original Study.整合单细胞和批量RNA测序数据以探索鞘脂代谢分子特征在卵巢癌预后中的作用:一项原创研究
Int J Med Sci. 2025 Mar 24;22(8):1958-1977. doi: 10.7150/ijms.107391. eCollection 2025.
10
Tumor microenvironment characterization in cervical cancer identifies prognostic relevant gene signatures.肿瘤微环境特征分析在宫颈癌中确定了具有预后相关性的基因特征。
PLoS One. 2021 Apr 26;16(4):e0249374. doi: 10.1371/journal.pone.0249374. eCollection 2021.

引用本文的文献

1
Crosstalk Between Immunity and Oncogenes Within the Tumor Microenvironment of HPV-Associated Cervical Squamous Cell Carcinoma.人乳头瘤病毒相关宫颈鳞状细胞癌肿瘤微环境中免疫与癌基因之间的串扰
Onco Targets Ther. 2025 Aug 15;18:899-920. doi: 10.2147/OTT.S537872. eCollection 2025.

本文引用的文献

1
Granzyme KCD8 T cells interact with fibroblasts to promote neutrophilic inflammation in nasal polyps.颗粒酶 KCD8 T 细胞与成纤维细胞相互作用,促进鼻息肉中的中性粒细胞炎症。
Nat Commun. 2024 Nov 29;15(1):10413. doi: 10.1038/s41467-024-54685-1.
2
Functional subsets of tumor-specific CD8 T cells in draining lymph nodes and tumor microenvironment.引流淋巴结和肿瘤微环境中肿瘤特异性CD8 T细胞的功能亚群。
Curr Opin Immunol. 2025 Feb;92:102506. doi: 10.1016/j.coi.2024.102506. Epub 2024 Nov 26.
3
Single-cell RNA sequencing reveals immune microenvironment niche transitions during the invasive and metastatic processes of ground-glass nodules and part-solid nodules in lung adenocarcinoma.
单细胞 RNA 测序揭示肺腺癌磨玻璃结节和部分实性结节侵袭转移过程中免疫微环境龛的转变。
Mol Cancer. 2024 Nov 23;23(1):263. doi: 10.1186/s12943-024-02177-7.
4
Pulsed electromagnetic fields inhibit IL-37 to alleviate CD8 T cell dysfunction and suppress cervical cancer progression.脉冲电磁场抑制白细胞介素-37以减轻 CD8 T 细胞功能障碍并抑制宫颈癌进展。
Apoptosis. 2024 Dec;29(11-12):2108-2127. doi: 10.1007/s10495-024-02006-8. Epub 2024 Oct 15.
5
Recent advancements in the small-molecule drugs for hepatocellular carcinoma (HCC): Structure-activity relationships, pharmacological activities, and the clinical trials.近年来用于肝细胞癌 (HCC) 的小分子药物的进展:结构-活性关系、药理活性和临床试验。
Biomed Pharmacother. 2024 Oct;179:117343. doi: 10.1016/j.biopha.2024.117343. Epub 2024 Aug 23.
6
IRF4 impedes human CD8 T cell function and promotes cell proliferation and PD-1 expression.IRF4 抑制人 CD8 T 细胞功能,并促进细胞增殖和 PD-1 表达。
Cell Rep. 2024 Jul 23;43(7):114401. doi: 10.1016/j.celrep.2024.114401. Epub 2024 Jun 27.
7
Single-cell RNA sequencing gene signatures for classifying and scoring exhausted CD8 T cells in B-cell acute lymphoblastic leukaemia.用于对B细胞急性淋巴细胞白血病中耗竭性CD8 T细胞进行分类和评分的单细胞RNA测序基因特征
Cell Prolif. 2024 Mar;57(3):e13583. doi: 10.1111/cpr.13583. Epub 2023 Nov 29.
8
CD8 T-cell subsets: heterogeneity, functions, and therapeutic potential.CD8 T 细胞亚群:异质性、功能和治疗潜力。
Exp Mol Med. 2023 Nov;55(11):2287-2299. doi: 10.1038/s12276-023-01105-x. Epub 2023 Nov 1.
9
Single-cell RNA sequencing integrated with bulk RNA sequencing analysis reveals diagnostic and prognostic signatures and immunoinfiltration in gastric cancer.单细胞 RNA 测序与批量 RNA 测序分析相结合,揭示了胃癌的诊断和预后特征以及免疫浸润。
Comput Biol Med. 2023 Sep;163:107239. doi: 10.1016/j.compbiomed.2023.107239. Epub 2023 Jul 9.
10
Genome editing mRNA nanotherapies inhibit cervical cancer progression and regulate the immunosuppressive microenvironment for adoptive T-cell therapy.基因编辑 mRNA 纳米疗法抑制宫颈癌进展并调节过继性 T 细胞治疗的免疫抑制微环境。
J Control Release. 2023 Aug;360:496-513. doi: 10.1016/j.jconrel.2023.07.007. Epub 2023 Jul 12.