• 文献检索
  • 文档翻译
  • 深度研究
  • 学术资讯
  • Suppr Zotero 插件Zotero 插件
  • 邀请有礼
  • 套餐&价格
  • 历史记录
应用&插件
Suppr Zotero 插件Zotero 插件浏览器插件Mac 客户端Windows 客户端微信小程序
定价
高级版会员购买积分包购买API积分包
服务
文献检索文档翻译深度研究API 文档MCP 服务
关于我们
关于 Suppr公司介绍联系我们用户协议隐私条款
关注我们

Suppr 超能文献

核心技术专利:CN118964589B侵权必究
粤ICP备2023148730 号-1Suppr @ 2026

文献检索

告别复杂PubMed语法,用中文像聊天一样搜索,搜遍4000万医学文献。AI智能推荐,让科研检索更轻松。

立即免费搜索

文件翻译

保留排版,准确专业,支持PDF/Word/PPT等文件格式,支持 12+语言互译。

免费翻译文档

深度研究

AI帮你快速写综述,25分钟生成高质量综述,智能提取关键信息,辅助科研写作。

立即免费体验

非失调性和失调性小肠微生物群中氨基酸营养缺陷型和肽酶谱的比较分析。

Comparative analysis of amino acid auxotrophies and peptidase profiles in non-dysbiotic and dysbiotic small intestinal microbiomes.

作者信息

Starke Svenja, Harris Danielle M M, Paulay Amandine, Aden Konrad, Waschina Silvio

机构信息

Institute of Human Nutrition and Food Science, Department of Nutriinformatics, Kiel University, Kiel, 24118, Germany.

Institute of Clinical Molecular Biology, Kiel University, Rosalind-Franklin-Straße 12, Kiel, 24118, Germany.

出版信息

Comput Struct Biotechnol J. 2025 Feb 12;27:821-831. doi: 10.1016/j.csbj.2025.02.004. eCollection 2025.

DOI:10.1016/j.csbj.2025.02.004
PMID:40103612
原文链接:https://pmc.ncbi.nlm.nih.gov/articles/PMC11914904/
Abstract

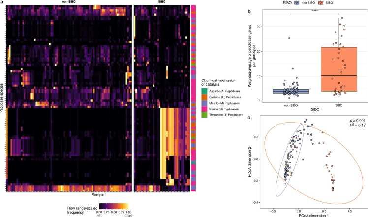
Small Intestinal Bacterial Overgrowth (SIBO) is linked to various diseases and has been associated with altered serum amino acid levels. However, the direct role of the gut microbiome in these changes remains unconfirmed. This study employs genome-scale metabolic modeling to predict amino acid auxotrophy and peptidase gene profiles in the small intestinal microbiomes of SIBO and non-SIBO subjects. Auxotrophy and peptidase gene profiles were further examined in the large intestinal microbiome under non-dysbiotic conditions to assess their similarity to the microbial SIBO profile. Our analysis revealed that the abundance of auxotrophic bacteria is higher in the microbiota of the small intestine than in the large intestine in non-dysbiotic controls. In patients with SIBO, the abundance of auxotrophies in the small intestine decreased compared to non-SIBO subjects. Peptidase gene profiles in non-dysbiotic individuals were distinct between small and large intestinal microbiomes, with fewer extracellular peptidase genes in small intestine microbiomes. In SIBO, extracellular peptidase genes increased compared to non-SIBO subjects. Further, there were more significant associations between the abundance of auxotrophies and peptidase genes in microbiomes of the small intestine compared to the large intestine. In conclusion, the auxotrophy and peptidase gene profiles of the small and large intestinal microbiomes were distinct. In SIBO, the small intestinal microbiome shifts towards a metabolic state resembling that of the large intestine, particularly in its increased abundance of extracellular peptidase genes. This highlights the potential of genome-scale metabolic modeling in identifying metabolic disruptions associated with SIBO, which could inform the development of targeted interventions.

摘要

小肠细菌过度生长(SIBO)与多种疾病相关,并且与血清氨基酸水平的改变有关。然而,肠道微生物群在这些变化中的直接作用仍未得到证实。本研究采用基因组规模的代谢模型来预测SIBO患者和非SIBO患者小肠微生物群中的氨基酸营养缺陷型和肽酶基因谱。在非失调状态下,进一步检测大肠微生物群中的营养缺陷型和肽酶基因谱,以评估它们与SIBO微生物谱的相似性。我们的分析表明,在非失调对照中,小肠微生物群中营养缺陷型细菌的丰度高于大肠。在SIBO患者中,小肠中营养缺陷型的丰度与非SIBO受试者相比有所下降。非失调个体的肽酶基因谱在小肠和大肠微生物群之间存在差异,小肠微生物群中的细胞外肽酶基因较少。在SIBO中,与非SIBO受试者相比,细胞外肽酶基因增加。此外,与大肠相比,小肠微生物群中营养缺陷型的丰度与肽酶基因之间的关联更为显著。总之,小肠和大肠微生物群的营养缺陷型和肽酶基因谱是不同的。在SIBO中,小肠微生物群向类似于大肠的代谢状态转变,特别是其细胞外肽酶基因丰度增加。这突出了基因组规模代谢模型在识别与SIBO相关的代谢紊乱方面的潜力,这可为靶向干预措施的开发提供信息。

https://cdn.ncbi.nlm.nih.gov/pmc/blobs/73e5/11914904/45e90249239b/gr7.jpg
https://cdn.ncbi.nlm.nih.gov/pmc/blobs/73e5/11914904/89fb992e98d2/ga1.jpg
https://cdn.ncbi.nlm.nih.gov/pmc/blobs/73e5/11914904/c6040c14a73c/gr1.jpg
https://cdn.ncbi.nlm.nih.gov/pmc/blobs/73e5/11914904/42d0ab002a0a/gr2.jpg
https://cdn.ncbi.nlm.nih.gov/pmc/blobs/73e5/11914904/3fd4ddae4bb4/gr3.jpg
https://cdn.ncbi.nlm.nih.gov/pmc/blobs/73e5/11914904/35de2fe14e69/gr4.jpg
https://cdn.ncbi.nlm.nih.gov/pmc/blobs/73e5/11914904/06b4c9f775e8/gr5.jpg
https://cdn.ncbi.nlm.nih.gov/pmc/blobs/73e5/11914904/166ea7fd39b6/gr6.jpg
https://cdn.ncbi.nlm.nih.gov/pmc/blobs/73e5/11914904/45e90249239b/gr7.jpg
https://cdn.ncbi.nlm.nih.gov/pmc/blobs/73e5/11914904/89fb992e98d2/ga1.jpg
https://cdn.ncbi.nlm.nih.gov/pmc/blobs/73e5/11914904/c6040c14a73c/gr1.jpg
https://cdn.ncbi.nlm.nih.gov/pmc/blobs/73e5/11914904/42d0ab002a0a/gr2.jpg
https://cdn.ncbi.nlm.nih.gov/pmc/blobs/73e5/11914904/3fd4ddae4bb4/gr3.jpg
https://cdn.ncbi.nlm.nih.gov/pmc/blobs/73e5/11914904/35de2fe14e69/gr4.jpg
https://cdn.ncbi.nlm.nih.gov/pmc/blobs/73e5/11914904/06b4c9f775e8/gr5.jpg
https://cdn.ncbi.nlm.nih.gov/pmc/blobs/73e5/11914904/166ea7fd39b6/gr6.jpg
https://cdn.ncbi.nlm.nih.gov/pmc/blobs/73e5/11914904/45e90249239b/gr7.jpg

相似文献

1
Comparative analysis of amino acid auxotrophies and peptidase profiles in non-dysbiotic and dysbiotic small intestinal microbiomes.非失调性和失调性小肠微生物群中氨基酸营养缺陷型和肽酶谱的比较分析。
Comput Struct Biotechnol J. 2025 Feb 12;27:821-831. doi: 10.1016/j.csbj.2025.02.004. eCollection 2025.
2
Fecal Coprococcus, hidden behind abdominal symptoms in patients with small intestinal bacterial overgrowth.粪便 Coprococcus,隐藏在小肠细菌过度生长患者的腹部症状背后。
J Transl Med. 2024 May 25;22(1):496. doi: 10.1186/s12967-024-05316-2.
3
The impact of small intestinal bacterial overgrowth on the efficacy of fecal microbiota transplantation in patients with chronic constipation.小肠细菌过度生长对慢性便秘患者粪便微生物群移植疗效的影响。
mBio. 2024 Oct 16;15(10):e0202324. doi: 10.1128/mbio.02023-24. Epub 2024 Aug 28.
4
Altered gut microbiota in patients with small intestinal bacterial overgrowth.小肠细菌过度生长患者的肠道微生物群改变。
J Gastroenterol Hepatol. 2023 Jan;38(1):61-69. doi: 10.1111/jgh.16013. Epub 2022 Oct 19.
5
An Oral Botanical Supplement Improves Small Intestinal Bacterial Overgrowth (SIBO) and Facial Redness: Results of an Open-Label Clinical Study.口服植物补充剂可改善小肠细菌过度生长 (SIBO) 和面部发红:一项开放标签临床研究结果。
Nutrients. 2024 Sep 18;16(18):3149. doi: 10.3390/nu16183149.
6
Characterization of Proximal Small Intestinal Microbiota in Patients With Suspected Small Intestinal Bacterial Overgrowth: A Cross-Sectional Study.疑似小肠细菌过度生长患者的近端小肠微生物组特征:一项横断面研究。
Clin Transl Gastroenterol. 2019 Aug;10(8):e00073. doi: 10.14309/ctg.0000000000000073.
7
The duodenal microbiome is altered in small intestinal bacterial overgrowth.十二指肠微生物群在小肠细菌过度生长中会发生改变。
PLoS One. 2020 Jul 9;15(7):e0234906. doi: 10.1371/journal.pone.0234906. eCollection 2020.
8
Small Intestinal Bacterial and Fungal Overgrowth: Health Implications and Management Perspectives.小肠细菌和真菌过度生长:对健康的影响及管理策略
Nutrients. 2025 Apr 17;17(8):1365. doi: 10.3390/nu17081365.
9
Lasting Effects of Helicobacter pylori Infection on the Microbial Communities of Patients with and without Small Intestinal Bacterial Overgrowth.幽门螺杆菌感染对小肠细菌过度生长患者和非小肠细菌过度生长患者微生物群落的持久影响。
New Microbiol. 2022 Jul;45(3):193-198.
10
Gut dysbiosis and small intestinal bacterial overgrowth as independent forms of gut microbiota disorders in cirrhosis.肠道菌群失调和小肠细菌过度生长作为肝硬化中肠道微生物群紊乱的独立形式。
World J Gastroenterol. 2022 Mar 14;28(10):1067-1077. doi: 10.3748/wjg.v28.i10.1067.

本文引用的文献

1
Small intestinal microbiota: from taxonomic composition to metabolism.小肠微生物组:从分类组成到代谢。
Trends Microbiol. 2024 Oct;32(10):970-983. doi: 10.1016/j.tim.2024.02.013. Epub 2024 Mar 19.
2
Amino acid auxotrophies in human gut bacteria are linked to higher microbiome diversity and long-term stability.人体肠道细菌中的氨基酸营养缺陷型与更高的微生物多样性和长期稳定性有关。
ISME J. 2023 Dec;17(12):2370-2380. doi: 10.1038/s41396-023-01537-3. Epub 2023 Oct 27.
3
Hyperglycemia is associated with duodenal dysbiosis and altered duodenal microenvironment.
高血糖与十二指肠菌群失调和十二指肠微环境改变有关。
Sci Rep. 2023 Jul 7;13(1):11038. doi: 10.1038/s41598-023-37720-x.
4
Characterization and Spatial Mapping of the Human Gut Metasecretome.人类肠道代谢组学特征分析及空间图谱绘制。
mSystems. 2022 Dec 20;7(6):e0071722. doi: 10.1128/msystems.00717-22. Epub 2022 Dec 5.
5
Antimicrobial treatment improves tryptophan metabolism and mood of patients with small intestinal bacterial overgrowth.抗菌治疗可改善小肠细菌过度生长患者的色氨酸代谢和情绪。
Nutr Metab (Lond). 2022 Sep 27;19(1):66. doi: 10.1186/s12986-022-00700-5.
6
Identification of trypsin-degrading commensals in the large intestine.鉴定大肠中的胰蛋白酶降解共生菌。
Nature. 2022 Sep;609(7927):582-589. doi: 10.1038/s41586-022-05181-3. Epub 2022 Sep 7.
7
Gut bacterial nutrient preferences quantified in vivo.体内定量分析肠道细菌的营养偏好。
Cell. 2022 Sep 1;185(18):3441-3456.e19. doi: 10.1016/j.cell.2022.07.020.
8
Cooperation increases robustness to ecological disturbance in microbial cross-feeding networks.合作提高了微生物交叉喂养网络对生态干扰的鲁棒性。
Ecol Lett. 2022 Jun;25(6):1410-1420. doi: 10.1111/ele.14006. Epub 2022 Apr 5.
9
SignalP 6.0 predicts all five types of signal peptides using protein language models.SignalP 6.0 使用蛋白质语言模型预测所有五种类型的信号肽。
Nat Biotechnol. 2022 Jul;40(7):1023-1025. doi: 10.1038/s41587-021-01156-3. Epub 2022 Jan 3.
10
Metabolic dissimilarity determines the establishment of cross-feeding interactions in bacteria.代谢差异决定了细菌间交叉喂养相互作用的建立。
Curr Biol. 2021 Dec 20;31(24):5547-5557.e6. doi: 10.1016/j.cub.2021.10.019. Epub 2021 Nov 2.