• 文献检索
  • 文档翻译
  • 深度研究
  • 学术资讯
  • Suppr Zotero 插件Zotero 插件
  • 邀请有礼
  • 套餐&价格
  • 历史记录
应用&插件
Suppr Zotero 插件Zotero 插件浏览器插件Mac 客户端Windows 客户端微信小程序
定价
高级版会员购买积分包购买API积分包
服务
文献检索文档翻译深度研究API 文档MCP 服务
关于我们
关于 Suppr公司介绍联系我们用户协议隐私条款
关注我们

Suppr 超能文献

核心技术专利:CN118964589B侵权必究
粤ICP备2023148730 号-1Suppr @ 2026

文献检索

告别复杂PubMed语法,用中文像聊天一样搜索,搜遍4000万医学文献。AI智能推荐,让科研检索更轻松。

立即免费搜索

文件翻译

保留排版,准确专业,支持PDF/Word/PPT等文件格式,支持 12+语言互译。

免费翻译文档

深度研究

AI帮你快速写综述,25分钟生成高质量综述,智能提取关键信息,辅助科研写作。

立即免费体验

绿原酸可减轻顺铂诱导的肠道屏障功能障碍和肠道微生物群紊乱。

Chlorogenic acid alleviates the intestinal barrier dysfunction and intestinal microbiota disorder induced by cisplatin.

作者信息

Tian Ruiqi, Ding Yinchuan, Zhang Shijie, Li Min, Wang Yiran, Wu Qi, Ding Huanhuan, Song Chengjie, Shi Ce, Xue Min

机构信息

Department of Physiology, Xuzhou Medical University, Xuzhou, China.

Department of Orthopedics, Nanjing Gulou Hospital Group Suqian Hospital, Suqian, China.

出版信息

Front Microbiol. 2025 Mar 4;16:1508891. doi: 10.3389/fmicb.2025.1508891. eCollection 2025.

DOI:10.3389/fmicb.2025.1508891
PMID:40104593
原文链接:https://pmc.ncbi.nlm.nih.gov/articles/PMC11919278/
Abstract

INTRODUCTION

The intestinal mucosal barrier is an important line of defense for the body, protecting it from intestinal bacteria, endotoxins, and antigens. Cisplatin, a clinical important chemotherapy medicine, is found the side effect with impairing intestinal epithelial cells' structure and function, even causes intestinal mucositis which causes patients immense suffering and hinders the process of cancer treatment. Chlorogenic acid, as the component only second to caffeine in coffee, has been proved the contribution on cardiovascular and gastrointestinal benefits. So, we investigate the protective effect of chlorogenic acid on cisplatin induced intestinal barrier structure and function injury in mice from the perspective of gut microbiota.

METHODS

C57BL/6J mice were divided into 4 groups, including the control group, a cisplatin group, a chlorogenic acid treatment group receiving intraperitoneal injections alongside cisplatin (Cis + CGA1), and the last group pre-treated with chlorogenic acid before cisplatin administration (Cis + CGA2). The inflammation factor of IL-6, IL-1β, and TNF-α in colonic tissue and serum were detected, respectively. To explore the protection of chlorogenic acid on mucosal barrier's integrity, we also detected the fecal LPS and the expression of occludin and ZO-1 proteins in colon tissue. And H&E staining was used to study the histopathological conditions of the colon tissue. Moreover, this article also utilized16S rDNA sequencing to analyze the gut microbiota of feces.

RESULTS

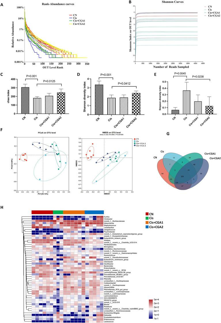
Chlorogenic acid administration reduced IL-6, IL-1β, and TNF-α level in both colon tissue and serum compared to the cisplatin alone treatment group. Furthermore, chlorogenic acid pretreatment notably improved intestinal barrier integrity by enhancing the expression of occludin and ZO-1 proteins in colon tissues. Moreover, 16S rDNA sequencing showed that compared with the control group, cisplatin group showed a reduced microbiota diversity, elevating abundance of Proteobacteria and pro-inflammatory environment of the increased Firmicutes/Bacteroidetes (F/B) ratio. However, chlorogenic acid treatment especially the pretreatment reversed the reduced microbiota diversity, elevating abundance of Proteobacteria and F/B ratio.

DISCUSSION

Microbiota diversity and all results suggest that chlorogenic acid treatment was able to mitigate these intestinal microbiota disorder and diversity reduction induced by cisplatin, effectively offer a protective effect against the inflammatory response and destruction of the mucosal barrier in the intestines caused by cisplatin.

摘要

引言

肠道黏膜屏障是机体重要的防御线,可保护机体免受肠道细菌、内毒素和抗原的侵害。顺铂是一种临床常用的化疗药物,其副作用是损害肠道上皮细胞的结构和功能,甚至引发肠道黏膜炎,给患者带来巨大痛苦并阻碍癌症治疗进程。绿原酸作为咖啡中仅次于咖啡因的成分,已被证明对心血管和胃肠道有益。因此,我们从肠道微生物群的角度研究绿原酸对顺铂诱导的小鼠肠道屏障结构和功能损伤的保护作用。

方法

将C57BL/6J小鼠分为4组,包括对照组、顺铂组、与顺铂同时腹腔注射绿原酸的绿原酸治疗组(Cis + CGA1),以及在顺铂给药前预先用绿原酸处理的组(Cis + CGA2)。分别检测结肠组织和血清中白细胞介素-6(IL-6)、白细胞介素-1β(IL-1β)和肿瘤坏死因子-α(TNF-α)的炎症因子。为探究绿原酸对黏膜屏障完整性的保护作用,我们还检测了粪便中的脂多糖(LPS)以及结肠组织中闭合蛋白(occludin)和紧密连接蛋白1(ZO-1)的表达。并采用苏木精-伊红(H&E)染色研究结肠组织的组织病理学状况。此外,本文还利用16S核糖体DNA(rDNA)测序分析粪便中的肠道微生物群。

结果

与单独顺铂治疗组相比,给予绿原酸可降低结肠组织和血清中IL-6、IL-1β和TNF-α的水平。此外,绿原酸预处理通过增强结肠组织中occludin和ZO-1蛋白的表达,显著改善了肠道屏障的完整性。而且,16S rDNA测序显示,与对照组相比,顺铂组的微生物群多样性降低,变形菌门丰度升高,厚壁菌门/拟杆菌门(F/B)比值增加导致促炎环境。然而,绿原酸治疗尤其是预处理逆转了微生物群多样性的降低、变形菌门丰度的升高以及F/B比值。

讨论

微生物群多样性以及所有结果表明,绿原酸治疗能够减轻顺铂诱导的这些肠道微生物群紊乱和多样性降低,有效提供针对顺铂引起的肠道炎症反应和黏膜屏障破坏的保护作用。

https://cdn.ncbi.nlm.nih.gov/pmc/blobs/f3ab/11919278/0dc9777df65f/fmicb-16-1508891-g005.jpg
https://cdn.ncbi.nlm.nih.gov/pmc/blobs/f3ab/11919278/45eb0b5a5adb/fmicb-16-1508891-g001.jpg
https://cdn.ncbi.nlm.nih.gov/pmc/blobs/f3ab/11919278/09873107c6c6/fmicb-16-1508891-g002.jpg
https://cdn.ncbi.nlm.nih.gov/pmc/blobs/f3ab/11919278/49f3ba082936/fmicb-16-1508891-g003.jpg
https://cdn.ncbi.nlm.nih.gov/pmc/blobs/f3ab/11919278/7797643076dd/fmicb-16-1508891-g004.jpg
https://cdn.ncbi.nlm.nih.gov/pmc/blobs/f3ab/11919278/0dc9777df65f/fmicb-16-1508891-g005.jpg
https://cdn.ncbi.nlm.nih.gov/pmc/blobs/f3ab/11919278/45eb0b5a5adb/fmicb-16-1508891-g001.jpg
https://cdn.ncbi.nlm.nih.gov/pmc/blobs/f3ab/11919278/09873107c6c6/fmicb-16-1508891-g002.jpg
https://cdn.ncbi.nlm.nih.gov/pmc/blobs/f3ab/11919278/49f3ba082936/fmicb-16-1508891-g003.jpg
https://cdn.ncbi.nlm.nih.gov/pmc/blobs/f3ab/11919278/7797643076dd/fmicb-16-1508891-g004.jpg
https://cdn.ncbi.nlm.nih.gov/pmc/blobs/f3ab/11919278/0dc9777df65f/fmicb-16-1508891-g005.jpg

相似文献

1
Chlorogenic acid alleviates the intestinal barrier dysfunction and intestinal microbiota disorder induced by cisplatin.绿原酸可减轻顺铂诱导的肠道屏障功能障碍和肠道微生物群紊乱。
Front Microbiol. 2025 Mar 4;16:1508891. doi: 10.3389/fmicb.2025.1508891. eCollection 2025.
2
27-Hydroxycholesterol contributes to cognitive deficits in APP/PS1 transgenic mice through microbiota dysbiosis and intestinal barrier dysfunction.27-羟基胆固醇通过微生物群失调和肠屏障功能障碍导致APP/PS1转基因小鼠出现认知缺陷。
J Neuroinflammation. 2020 Jun 27;17(1):199. doi: 10.1186/s12974-020-01873-7.
3
Oligosaccharides isolated from protect LPS-induced intestinal inflammation and barrier injury in mice.从……分离出的寡糖可保护小鼠免受脂多糖诱导的肠道炎症和屏障损伤。 (你提供的原文中“from”后面缺少具体内容)
Front Nutr. 2023 Feb 23;10:1139006. doi: 10.3389/fnut.2023.1139006. eCollection 2023.
4
Dioscin Alleviates Cisplatin-Induced Mucositis in Rats by Modulating Gut Microbiota, Enhancing Intestinal Barrier Function and Attenuating TLR4/NF-κB Signaling Cascade.薯蓣皂苷通过调节肠道微生物群、增强肠道屏障功能和减轻 TLR4/NF-κB 信号级联反应缓解顺铂诱导的大鼠黏膜炎。
Int J Mol Sci. 2022 Apr 17;23(8):4431. doi: 10.3390/ijms23084431.
5
Alteration of Gut Microbiota and Inflammatory Cytokine/Chemokine Profiles in 5-Fluorouracil Induced Intestinal Mucositis.5-氟尿嘧啶诱导的肠道黏膜炎中肠道微生物组和炎症细胞因子/趋化因子谱的改变。
Front Cell Infect Microbiol. 2017 Oct 26;7:455. doi: 10.3389/fcimb.2017.00455. eCollection 2017.
6
Chaihuang Qingyi Huoxue granule ameliorates severe acute pancreatitis by modulating gut microbiota and repairing the intestinal mucosal barrier.柴黄清胰活血颗粒通过调节肠道微生物群和修复肠黏膜屏障来改善重症急性胰腺炎。
Front Cell Infect Microbiol. 2025 Feb 18;15:1514201. doi: 10.3389/fcimb.2025.1514201. eCollection 2025.
7
Qi-Long-Tian capsule alleviates pulmonary fibrosis development by modulating inflammatory response and gut microbiota.芪龙添胶囊通过调节炎症反应和肠道微生物群来减轻肺纤维化的发展。
Funct Integr Genomics. 2023 Feb 22;23(1):64. doi: 10.1007/s10142-023-00988-3.
8
Kidney-tonifying blood-activating decoction delays ventricular remodeling in rats with chronic heart failure by regulating gut microbiota and metabolites and p38 mitogen-activated protein kinase/p65 nuclear factor kappa-B/aquaporin-4 signaling pathway.补肾活血汤通过调节肠道微生物群和代谢物以及 p38 丝裂原活化蛋白激酶/p65 核因子 κB/水通道蛋白 4 信号通路延缓慢性心力衰竭大鼠心室重构。
J Ethnopharmacol. 2024 Aug 10;330:118110. doi: 10.1016/j.jep.2024.118110. Epub 2024 Apr 3.
9
Jianpi-Huatan-Huoxue-Anshen formula ameliorates gastrointestinal inflammation and microecological imbalance in chemotherapy-treated mice transplanted with H22 hepatocellular carcinoma.健脾化痰活血安神方改善H22肝癌移植化疗小鼠的胃肠道炎症和微生态失衡。
World J Gastrointest Oncol. 2024 Oct 15;16(10):4209-4231. doi: 10.4251/wjgo.v16.i10.4209.
10
Berberine regulates fecal metabolites to ameliorate 5-fluorouracil induced intestinal mucositis through modulating gut microbiota.小檗碱通过调节肠道微生物群来调节粪便代谢物,从而改善 5- 氟尿嘧啶诱导的肠道黏膜炎。
Biomed Pharmacother. 2020 Apr;124:109829. doi: 10.1016/j.biopha.2020.109829. Epub 2020 Jan 17.

引用本文的文献

1
A Mechanistic Approach to Replacing Antibiotics with Natural Products in the Treatment of Bacterial Diarrhea.一种用天然产物替代抗生素治疗细菌性腹泻的机制性方法。
Biomolecules. 2025 Jul 18;15(7):1045. doi: 10.3390/biom15071045.

本文引用的文献

1
Cisplatin induced alterations in nociceptor developmental trajectory elicits a TrkA dependent platinum-based chemotherapy induced neuropathic pain.顺铂诱导的伤害感受器发育轨迹改变引发了一种依赖于 TrkA 的铂类化疗引起的神经性疼痛。
Neuroscience. 2024 Nov 1;559:39-53. doi: 10.1016/j.neuroscience.2024.08.028. Epub 2024 Aug 24.
2
Chlorogenic acid: a review on its mechanisms of anti-inflammation, disease treatment, and related delivery systems.绿原酸:抗炎机制、疾病治疗及相关递送系统综述
Front Pharmacol. 2023 Sep 13;14:1218015. doi: 10.3389/fphar.2023.1218015. eCollection 2023.
3
Traditional Chinese Medicine: A promising strategy to regulate the imbalance of bacterial flora, impaired intestinal barrier and immune function attributed to ulcerative colitis through intestinal microecology.
中医药:通过肠道微生态调节溃疡性结肠炎细菌菌群失衡、肠屏障损伤及免疫功能紊乱的策略
J Ethnopharmacol. 2024 Jan 10;318(Pt A):116879. doi: 10.1016/j.jep.2023.116879. Epub 2023 Jul 5.
4
Ameliorating role of Tetrastigma hemsleyanum polysaccharides in antibiotic-induced intestinal mucosal barrier dysfunction in mice based on microbiome and metabolome analyses.基于微生物组和代谢组分析的梯牧草多糖改善抗生素诱导的小鼠肠道黏膜屏障功能障碍的作用。
Int J Biol Macromol. 2023 Jun 30;241:124419. doi: 10.1016/j.ijbiomac.2023.124419. Epub 2023 Apr 18.
5
The role of Mediterranean diet and gut microbiota in type-2 diabetes mellitus associated with obesity (diabesity).地中海饮食和肠道微生物群在肥胖相关 2 型糖尿病(糖胖病)中的作用。
J Prev Med Hyg. 2022 Oct 17;63(2 Suppl 3):E87-E92. doi: 10.15167/2421-4248/jpmh2022.63.2S3.2751. eCollection 2022 Jun.
6
Orally Administered Ginkgolide C Attenuates DSS-Induced Colitis by Maintaining Gut Barrier Integrity, Inhibiting Inflammatory Responses, and Regulating Intestinal Flora.口服银杏内酯 C 通过维持肠道屏障完整性、抑制炎症反应和调节肠道菌群来减轻 DSS 诱导的结肠炎。
J Agric Food Chem. 2022 Nov 23;70(46):14718-14731. doi: 10.1021/acs.jafc.2c06177. Epub 2022 Nov 14.
7
Oleuropein Prevents OVA-Induced Food Allergy in Mice by Enhancing the Intestinal Epithelial Barrier and Remodeling the Intestinal Flora.橄榄苦苷通过增强肠道上皮屏障和重塑肠道菌群预防 OVA 诱导的小鼠食物过敏。
Mol Nutr Food Res. 2022 Dec;66(24):e2200455. doi: 10.1002/mnfr.202200455. Epub 2022 Nov 11.
8
MoSe nanoparticle with ROS scavenging and multi-enzyme activity for the treatment of DSS-induced colitis in mice.具有 ROS 清除和多种酶活性的 MoSe 纳米颗粒治疗小鼠 DSS 诱导的结肠炎。
Redox Biol. 2022 Oct;56:102441. doi: 10.1016/j.redox.2022.102441. Epub 2022 Aug 14.
9
Can Cisplatin Therapy Be Improved? Pathways That Can Be Targeted.顺铂治疗能否得到改善?可以靶向的途径。
Int J Mol Sci. 2022 Jun 29;23(13):7241. doi: 10.3390/ijms23137241.
10
λ-carrageenan exacerbates Citrobacter rodentium-induced infectious colitis in mice by targeting gut microbiota and intestinal barrier integrity.卡拉胶通过靶向肠道微生物群和肠道屏障完整性加剧了柠檬酸杆菌引起的感染性结肠炎。
Pharmacol Res. 2021 Dec;174:105940. doi: 10.1016/j.phrs.2021.105940. Epub 2021 Oct 16.