Suppr超能文献

对[具体基因1]和[具体基因2]共突变的综合生物信息学分析揭示了其在卵巢浆液性囊腺癌中的预后作用及对免疫浸润的影响。

Comprehensive bioinformatics analysis of co-mutation of and reveals prognostic effect and influences on the immune infiltration in ovarian serous cystadenocarcinoma.

作者信息

Li Meng, Han Dongmei, Jin Hao

机构信息

Department of Radiotherapy, Tianjin Medical University Cancer Institute & Hospital, Tianjin, China.

Center for Precision Cancer Medicine and Translational Research, Tianjin Cancer Hospital Airport Hospital, Tianjin, China.

出版信息

Transl Cancer Res. 2025 Feb 28;14(2):1282-1296. doi: 10.21037/tcr-24-1596. Epub 2025 Feb 17.

Abstract

BACKGROUND

Ovarian cancer remains one of the most lethal gynecological malignancies, characterized by late-stage diagnosis and high rates of recurrence. The present study aims to explore the prognostic and immunological implications of and , the two genes exhibiting a high mutation frequency across various cancer types, in the context of ovarian serous cystadenocarcinoma (OV).

METHODS

The study systematically analyzed and discussed the potential implications of co-mutation of and on prognosis and immune response using a cohort of 585 ovarian cancer samples. The differentially expressed genes (DEGs) and Kyoto Encyclopedia of Genes and Genomes (KEGG) analysis were performed on 300 ovarian cancer samples with RNA sequencing (RNA-seq) data.

RESULTS

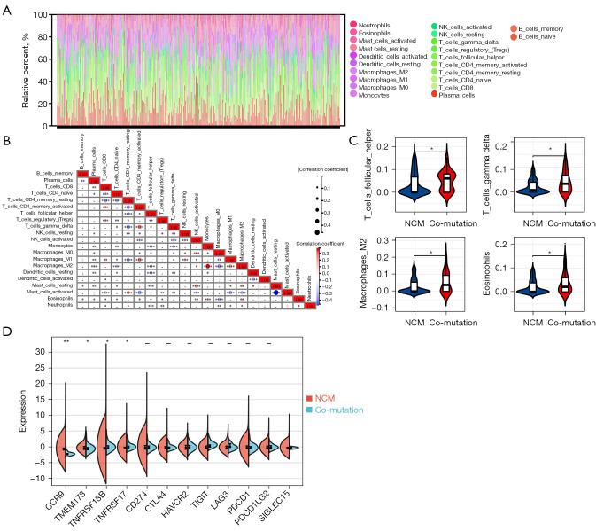
The co-mutation of and was identified in the 585 ovarian cancer cohort, and the group with co-mutation exhibited improved outcomes in terms of overall survival (OS), progression-free survival (PFS), and disease-specific survival (DSS). Additionally, the co-mutation ( / ) group demonstrated higher scores in tumor mutation burden (TMB) comparing to that of the other three groups. The score of microsatellite instability (MSI) in the co-mutant group was only higher than that of the co-wild-type ( / ). A total of 327 DEGs were identified in both the co-mutation and non-co-mutation (NCM) groups using limma analysis in the subgroup of 300 patients with RNA-seq data. Subsequent KEGG analysis revealed that these DEGs were implicated in various biological processes, including thermogenesis, Parkinson's disease (PD), and oxidative phosphorylation signaling pathways. Additionally, the co-mutation group exhibited elevated levels of various immune cells. Furthermore, a nomogram with high predictive accuracy was developed by integrating co-mutation status with clinical characteristics.

CONCLUSIONS

In the context of OV, the concurrent mutation of and not only induces immune activation, but also helps identify a subset of patients with a more favorable prognosis.

摘要

背景

卵巢癌仍然是最致命的妇科恶性肿瘤之一,其特征为晚期诊断和高复发率。本研究旨在探讨在卵巢浆液性囊腺癌(OV)背景下, 和 这两个在各种癌症类型中具有高突变频率的基因对预后和免疫的影响。

方法

该研究使用585例卵巢癌样本队列,系统分析并讨论了 和 的共突变对预后和免疫反应的潜在影响。对300例具有RNA测序(RNA-seq)数据的卵巢癌样本进行差异表达基因(DEG)和京都基因与基因组百科全书(KEGG)分析。

结果

在585例卵巢癌队列中鉴定出 和 的共突变,共突变组在总生存期(OS)、无进展生存期(PFS)和疾病特异性生存期(DSS)方面表现出更好的结果。此外,与其他三组相比,共突变( / )组的肿瘤突变负荷(TMB)得分更高。共突变组的微卫星不稳定性(MSI)得分仅高于共野生型( / )组。在300例具有RNA-seq数据的患者亚组中,使用limma分析在共突变组和非共突变(NCM)组中总共鉴定出327个DEG。随后的KEGG分析表明,这些DEG参与了各种生物学过程,包括产热、帕金森病(PD)和氧化磷酸化信号通路。此外,共突变组中各种免疫细胞的水平升高。此外,通过将共突变状态与临床特征相结合,开发了具有高预测准确性的列线图。

结论

在OV背景下, 和 的同时突变不仅诱导免疫激活,还有助于识别预后更有利的患者亚组。

https://cdn.ncbi.nlm.nih.gov/pmc/blobs/d368/11912057/412d41c86cd6/tcr-14-02-1282-f1.jpg

文献检索

告别复杂PubMed语法,用中文像聊天一样搜索,搜遍4000万医学文献。AI智能推荐,让科研检索更轻松。

立即免费搜索

文件翻译

保留排版,准确专业,支持PDF/Word/PPT等文件格式,支持 12+语言互译。

免费翻译文档

深度研究

AI帮你快速写综述,25分钟生成高质量综述,智能提取关键信息,辅助科研写作。

立即免费体验