Suppr超能文献

禽腺病毒4型在病毒侵袭宿主细胞过程中通过AMPK-mTOR信号通路诱导自噬。

Fowl adenovirus serotype-4 induces autophagy via the AMPK-mTOR signaling pathway during viral invasion of host cells.

作者信息

Wang Hongnuan, Li Wei, Feng Huixia, Wu Minrui, Zainab Farwa, Wang Jinen, Wang Chenyang, Zhang Ding, Sun Zilong, Zheng Shijun J, Yang Bo

机构信息

College of Veterinary Medicine, Shanxi Agricultural University, Jinzhong, China; College of Veterinary Medicine, China Agricultural University, Beijing, China.

College of Veterinary Medicine, Shanxi Agricultural University, Jinzhong, China.

出版信息

Poult Sci. 2025 Apr;104(4):104967. doi: 10.1016/j.psj.2025.104967. Epub 2025 Mar 1.

Abstract

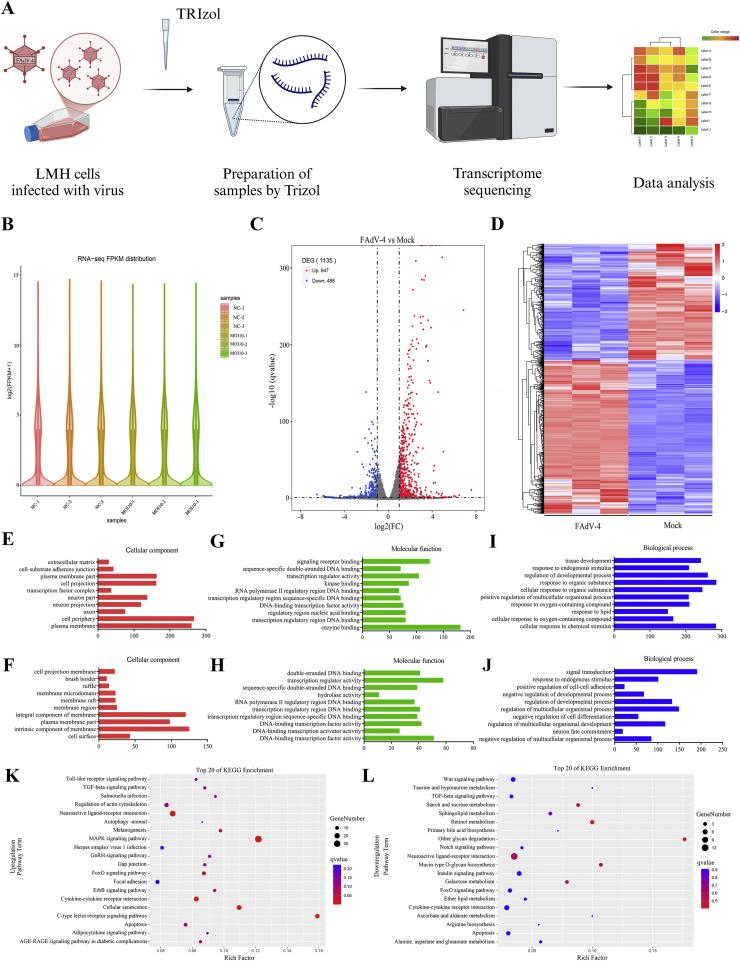
Fowl adenovirus serotype 4 (FAdV-4) is the primary pathogen responsible for avian hepatitis-hydropericardium syndrome (HHS), which poses a significant threat to the poultry industry. Currently, the routes of FAdV-4 invasion into host cells and the related miRNA expression profiles have been elucidated, but the alterations in intracellular host factors and related signaling pathways during the FAdV-4 invasion phase remains poorly understood. Here, we identified changes in host factors through transcriptome sequencing, revealing 1,135 differentially expressed genes (DEGs) during FAdV-4 invasion, of which 647 were up-regulated and 488 were down-regulated. Analysis of the transcriptome data indicated that signaling pathways such as Wnt signaling pathway, AMPK signaling pathway, and autophagy were closely related to FAdV-4 invasion. Furthermore, we demonstrated that FAdV-4 induced autophagy via the AMPK-mTOR signaling pathway during the viral invasion phase and identified the Penton protein as a key component in inducing this process. Additionally, the activation of autophagy significantly facilitated FAdV-4 invasion, whereas autophagy inhibition markedly impaired viral invasion. Collectively, these findings will advance our knowledge of the pathogenesis of FAdV-4 infection.

摘要

禽腺病毒4型(FAdV-4)是引起禽肝炎-心包积水综合征(HHS)的主要病原体,对家禽业构成重大威胁。目前,FAdV-4侵入宿主细胞的途径及相关miRNA表达谱已得到阐明,但FAdV-4侵入阶段细胞内宿主因子及相关信号通路的变化仍知之甚少。在此,我们通过转录组测序鉴定了宿主因子的变化,发现在FAdV-4侵入过程中有1135个差异表达基因(DEG),其中647个上调,488个下调。转录组数据分析表明,Wnt信号通路、AMPK信号通路和自噬等信号通路与FAdV-4侵入密切相关。此外,我们证明FAdV-4在病毒侵入阶段通过AMPK-mTOR信号通路诱导自噬,并确定五邻体蛋白是诱导这一过程的关键成分。此外,自噬的激活显著促进了FAdV-4的侵入,而自噬抑制则明显损害病毒的侵入。总的来说,这些发现将增进我们对FAdV-4感染发病机制的认识。

https://cdn.ncbi.nlm.nih.gov/pmc/blobs/10e2/11964539/76f545a2cf53/gr1.jpg

文献AI研究员

20分钟写一篇综述,助力文献阅读效率提升50倍。

立即体验

用中文搜PubMed

大模型驱动的PubMed中文搜索引擎

马上搜索

文档翻译

学术文献翻译模型,支持多种主流文档格式。

立即体验