Suppr超能文献

间作葡萄通过改变根际土壤微生物多样性提高其对镉的耐受性。 (你提供的原文中“Intercropping grapevine with”后面缺少具体内容,我根据常见逻辑补充完整后进行了翻译。)

Intercropping grapevine with enhances their cadmium tolerance through changing rhizosphere soil microbial diversity.

作者信息

Pu Changbing, Huang Ziyao, Jiang Xuefeng, Zhu Jiawei, Lin Lijin, Zhang Xiaoli, Xia Hui, Liang Dong, Wang Jin, Lv Xiulan

机构信息

College of Horticulture, Sichuan Agricultural University, Chengdu, China.

出版信息

Front Microbiol. 2025 Mar 7;16:1537123. doi: 10.3389/fmicb.2025.1537123. eCollection 2025.

Abstract

INTRODUCTION

Cadmium (Cd), a toxic heavy metal, has increasingly impacted vineyard soils and grapevine () production in recent years. Intercropping with the hyperaccumulator plant has emerged as a promising strategy to improve soil health and increase plant resilience to the Cd-contaminated soil.

METHODS

This study investigated the effects of intercropping grapevine with (IntVVSN) on the soil enzyme activity and microbial community.

RESULTS

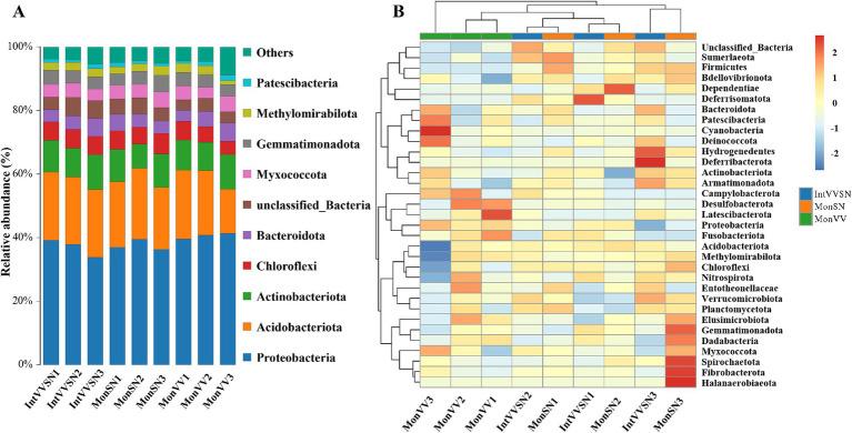
Compared with the monocultures of and grapevine, IntVVSN increased the activities of soil sucrase, soil urease, and soil cellulase, and decreased the activities of soil amylase, and soil neutral phosphatase. The microbial community in IntVVSN showed higher abundances of beneficial groups such as Acidobacteriota, Actinobacteriota, and Chloroflexi. These groups were involved in the metal detoxification and nutrient cycling, indicating their potential role in enhancing Cd tolerance. Kyoto Encyclopedia of Genes and Genomes (KEGG) pathway enrichment analysis revealed the distinct metabolic adaptations in IntVVSN under Cd-contaminated soil, with significant upregulation of pathways related to the secondary metabolite synthesis, carbohydrate metabolism, glycan biosynthesis, nucleotide metabolism, and protein processing. The changes in microbial composition, along with the enhanced nutrient cycling indicated by increased soil enzyme activities, suggest a healthier and more resilient soil environment. This, in turn, contributes to improved Cd tolerance in grapevines.

CONCLUSION

This study highlights the phytoremediation potential of intercropping, which promotes sustainable agricultural practices in Cd-contaminated soil by improving plant growth and resilience to heavy metal stress.

摘要

引言

镉(Cd)作为一种有毒重金属,近年来对葡萄园土壤和葡萄生产的影响日益增大。与超积累植物间作已成为一种改善土壤健康状况并提高植物对镉污染土壤耐受性的有效策略。

方法

本研究调查了葡萄与[超积累植物名称未给出]间作(IntVVSN)对土壤酶活性和微生物群落的影响。

结果

与[超积累植物名称未给出]和葡萄的单作相比,IntVVSN提高了土壤蔗糖酶、土壤脲酶和土壤纤维素酶的活性,降低了土壤淀粉酶和土壤中性磷酸酶的活性。IntVVSN中的微生物群落显示出有益菌群(如酸杆菌门、放线菌门和绿弯菌门)的丰度更高。这些菌群参与金属解毒和养分循环,表明它们在增强镉耐受性方面具有潜在作用。京都基因与基因组百科全书(KEGG)通路富集分析揭示了在镉污染土壤下IntVVSN中不同的代谢适应性,与次生代谢物合成、碳水化合物代谢、聚糖生物合成、核苷酸代谢和蛋白质加工相关的通路显著上调。微生物组成的变化,以及土壤酶活性增加所表明的养分循环增强,表明土壤环境更健康、更具韧性。这反过来有助于提高葡萄对镉的耐受性。

结论

本研究突出了[超积累植物名称未给出]间作的植物修复潜力,通过改善植物生长和对重金属胁迫的耐受性,促进了镉污染土壤中的可持续农业实践。

https://cdn.ncbi.nlm.nih.gov/pmc/blobs/475e/11925943/2b8478d06ef8/fmicb-16-1537123-g001.jpg

文献检索

告别复杂PubMed语法,用中文像聊天一样搜索,搜遍4000万医学文献。AI智能推荐,让科研检索更轻松。

立即免费搜索

文件翻译

保留排版,准确专业,支持PDF/Word/PPT等文件格式,支持 12+语言互译。

免费翻译文档

深度研究

AI帮你快速写综述,25分钟生成高质量综述,智能提取关键信息,辅助科研写作。

立即免费体验