• 文献检索
  • 文档翻译
  • 深度研究
  • 学术资讯
  • Suppr Zotero 插件Zotero 插件
  • 邀请有礼
  • 套餐&价格
  • 历史记录
应用&插件
Suppr Zotero 插件Zotero 插件浏览器插件Mac 客户端Windows 客户端微信小程序
定价
高级版会员购买积分包购买API积分包
服务
文献检索文档翻译深度研究API 文档MCP 服务
关于我们
关于 Suppr公司介绍联系我们用户协议隐私条款
关注我们

Suppr 超能文献

核心技术专利:CN118964589B侵权必究
粤ICP备2023148730 号-1Suppr @ 2026

文献检索

告别复杂PubMed语法,用中文像聊天一样搜索,搜遍4000万医学文献。AI智能推荐,让科研检索更轻松。

立即免费搜索

文件翻译

保留排版,准确专业,支持PDF/Word/PPT等文件格式,支持 12+语言互译。

免费翻译文档

深度研究

AI帮你快速写综述,25分钟生成高质量综述,智能提取关键信息,辅助科研写作。

立即免费体验

使用斑马鱼模型对一个马凡氏综合征家族中的新型FBN1变体进行鉴定和功能验证。

Identification and functional validation of a novel FBN1 variant in a Marfan syndrome family using a zebrafish model.

作者信息

Huang Shitong, Chen Jiansong, Wang Qiuyu, Zhang Ruyue, Zhuang Jian, Huang Ruiyuan, Yu Changjiang, Fang Miaoxian, Zhao Haishan, Lei Liming

机构信息

Department of Cardiac Surgical Intensive Care Unit, Guangdong Cardiovascular Institute, Guangdong Provincial People's Hospital (Guangdong Academy of Medical Sciences), Southern Medical University, Guangzhou, 510080, China.

Department of Cardiovascular Surgery, Guangdong Provincial People's Hospital's Nanhai Hospital, The Second People's Hospital of Nanhai District Foshan City, Foshan, Guangdong, 528200, China.

出版信息

BMC Genomics. 2025 Mar 24;26(1):288. doi: 10.1186/s12864-025-11471-7.

DOI:10.1186/s12864-025-11471-7
PMID:40128660
原文链接:https://pmc.ncbi.nlm.nih.gov/articles/PMC11931800/
Abstract

BACKGROUND

Marfan syndrome (MFS) is an inherited autosomal dominant disorder that affects connective tissue with an incidence of about 1 in 5,000 to 10,000 people. 90% of MFS is caused by mutations in the fibrillin-1 (FBN1) gene. We recruited a family with MFS phenotype in South China and identified a novel variant. This study investigated whether this genetic variant is pathogenic and the potential pathway related to lipid metabolism in MFS.

METHODS

A three-generation consanguineous family was recruited for this study. Whole exome sequencing (WES) was utilized on family members. The 3D structure of the protein was predicted using AlphaFold. CRISPR/Cas9 was applied to generate a similar fbn1 nonsense mutation (fbn1) in zebrafish. RNA-seq analysis on zebrafish was performed to identify potential pathways related to MFS pathogenesis.

RESULTS

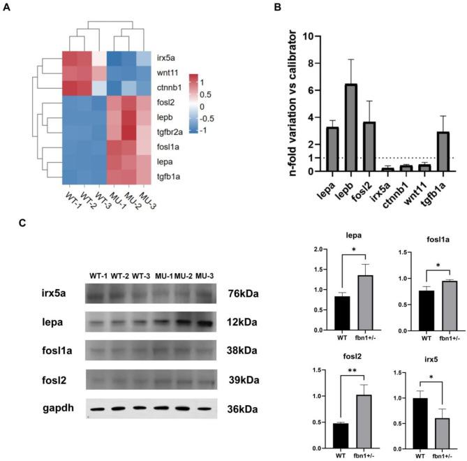
Our study identified a novel variant [NM_000138.5; c.7764 C > G: p.(Y2588*)] in FBN1 gene from the family and identified the same site mutation among the proband along with her son and daughter. Structural modeling showed the p.Y2588* mutation resulted from a truncated protein. Compared to wild-type zebrafish, the F2 generation fbn1 zebrafish exhibited MFS phenotype. RNA-seq analysis indicated that many genes related to leptin are up-regulating, which could affect bone development and adipose homeostasis.

CONCLUSION

A novel variant was identified in FBN1 gene. In a zebrafish model, we found functional evidence supporting the pathogenicity of the detected nonsense mutation. Our research proposes a possible mechanism underlying the relationship between lipid metabolism and MFS. These findings can help improve the clinical diagnosis and treatment of MFS.

摘要

背景

马凡综合征(MFS)是一种遗传性常染色体显性疾病,影响结缔组织,发病率约为五千至一万人中有一人。90%的MFS由原纤维蛋白-1(FBN1)基因突变引起。我们在中国南方招募了一个具有MFS表型的家系,并鉴定出一种新的变异。本研究调查了这种基因变异是否具有致病性以及与MFS脂质代谢相关的潜在途径。

方法

招募了一个三代近亲家系进行本研究。对家庭成员进行全外显子组测序(WES)。使用AlphaFold预测蛋白质的三维结构。应用CRISPR/Cas9在斑马鱼中产生类似的fbn1无义突变(fbn1)。对斑马鱼进行RNA测序分析,以确定与MFS发病机制相关的潜在途径。

结果

我们的研究在该家系的FBN1基因中鉴定出一种新的变异[NM_000138.5;c.7764 C>G:p.(Y2588*)],并在先证者及其儿子和女儿中鉴定出相同位点的突变。结构建模显示p.Y2588*突变导致蛋白质截短。与野生型斑马鱼相比,F2代fbn1斑马鱼表现出MFS表型。RNA测序分析表明,许多与瘦素相关的基因上调,这可能影响骨骼发育和脂肪稳态。

结论

在FBN1基因中鉴定出一种新的变异。在斑马鱼模型中,我们发现了支持所检测到的无义突变致病性的功能证据。我们的研究提出了脂质代谢与MFS之间关系的一种可能机制。这些发现有助于改善MFS的临床诊断和治疗。

https://cdn.ncbi.nlm.nih.gov/pmc/blobs/18c4/11931800/61df63ac3d59/12864_2025_11471_Fig7_HTML.jpg
https://cdn.ncbi.nlm.nih.gov/pmc/blobs/18c4/11931800/30c62646eff1/12864_2025_11471_Fig1_HTML.jpg
https://cdn.ncbi.nlm.nih.gov/pmc/blobs/18c4/11931800/0b7e8200af2a/12864_2025_11471_Fig2_HTML.jpg
https://cdn.ncbi.nlm.nih.gov/pmc/blobs/18c4/11931800/e909334ecd00/12864_2025_11471_Fig3_HTML.jpg
https://cdn.ncbi.nlm.nih.gov/pmc/blobs/18c4/11931800/f47586faf85b/12864_2025_11471_Fig4_HTML.jpg
https://cdn.ncbi.nlm.nih.gov/pmc/blobs/18c4/11931800/14c1cfe3ce83/12864_2025_11471_Fig5_HTML.jpg
https://cdn.ncbi.nlm.nih.gov/pmc/blobs/18c4/11931800/8b7ce0fba0ad/12864_2025_11471_Fig6_HTML.jpg
https://cdn.ncbi.nlm.nih.gov/pmc/blobs/18c4/11931800/61df63ac3d59/12864_2025_11471_Fig7_HTML.jpg
https://cdn.ncbi.nlm.nih.gov/pmc/blobs/18c4/11931800/30c62646eff1/12864_2025_11471_Fig1_HTML.jpg
https://cdn.ncbi.nlm.nih.gov/pmc/blobs/18c4/11931800/0b7e8200af2a/12864_2025_11471_Fig2_HTML.jpg
https://cdn.ncbi.nlm.nih.gov/pmc/blobs/18c4/11931800/e909334ecd00/12864_2025_11471_Fig3_HTML.jpg
https://cdn.ncbi.nlm.nih.gov/pmc/blobs/18c4/11931800/f47586faf85b/12864_2025_11471_Fig4_HTML.jpg
https://cdn.ncbi.nlm.nih.gov/pmc/blobs/18c4/11931800/14c1cfe3ce83/12864_2025_11471_Fig5_HTML.jpg
https://cdn.ncbi.nlm.nih.gov/pmc/blobs/18c4/11931800/8b7ce0fba0ad/12864_2025_11471_Fig6_HTML.jpg
https://cdn.ncbi.nlm.nih.gov/pmc/blobs/18c4/11931800/61df63ac3d59/12864_2025_11471_Fig7_HTML.jpg

相似文献

1
Identification and functional validation of a novel FBN1 variant in a Marfan syndrome family using a zebrafish model.使用斑马鱼模型对一个马凡氏综合征家族中的新型FBN1变体进行鉴定和功能验证。
BMC Genomics. 2025 Mar 24;26(1):288. doi: 10.1186/s12864-025-11471-7.
2
A nonsense variant in FBN1 caused autosomal dominant Marfan syndrome in a Chinese family: a case report.一个 nonsense 变异导致 FBN1 引起的常染色体显性马凡综合征在中国家庭:一个病例报告。
BMC Med Genet. 2020 Oct 21;21(1):211. doi: 10.1186/s12881-020-01148-1.
3
Unraveling a novel FBN1 variant in Marfan syndrome with dilated aortic root manifestation.揭示马凡综合征中一种伴有主动脉根部扩张表现的新型FBN1变异体。
BMC Med Genomics. 2025 Mar 7;18(1):42. doi: 10.1186/s12920-025-02111-w.
4
Targeted next-generation sequencing reveals the genetic mechanism of Chinese Marfan syndrome cohort with ocular manifestation.靶向下一代测序揭示了具有眼部表现的中国马凡综合征队列的遗传机制。
Mol Genet Genomic Med. 2024 Jul;12(7):e2482. doi: 10.1002/mgg3.2482.
5
Causative role of a novel intronic indel variant in FBN1 and maternal germinal mosaicism in Marfan syndrome.新型内含子缺失变异在 FBN1 中的致病作用及马凡综合征中的母源性生殖细胞嵌合体现象。
Orphanet J Rare Dis. 2024 May 21;19(1):209. doi: 10.1186/s13023-024-03139-4.
6
Mutation screening in the FBN1 gene responsible for Marfan syndrome and related disorder in Chinese families.中国家庭中与马凡综合征及相关疾病相关的FBN1基因突变筛查。
Mol Genet Genomic Med. 2019 Apr;7(4):e00594. doi: 10.1002/mgg3.594. Epub 2019 Mar 5.
7
Genetic and molecular mechanism for distinct clinical phenotypes conveyed by allelic truncating mutations implicated in FBN1.由 FBN1 中涉及的等位基因截断突变引起的不同临床表型的遗传和分子机制。
Mol Genet Genomic Med. 2020 Jan;8(1):e1023. doi: 10.1002/mgg3.1023. Epub 2019 Nov 27.
8
Genotype and clinical phenotype of children with Marfan syndrome in Southeastern Anatolia.东南 Anatolia 地区马凡综合征患儿的基因型与临床表型。
Eur J Pediatr. 2024 Aug;183(8):3219-3232. doi: 10.1007/s00431-024-05579-3. Epub 2024 May 3.
9
Three Novel Variants identified in FBN1 and TGFBR2 in seven Iranian families with suspected Marfan syndrome.在七个有疑似马凡综合征的伊朗家族中发现了 FBN1 和 TGFBR2 中的三个新变异。
Mol Genet Genomic Med. 2020 Aug;8(8):e1274. doi: 10.1002/mgg3.1274. Epub 2020 May 19.
10
A Novel Heterozygous Intronic FBN1 Variant Contributes to Aberrant RNA Splicing in Marfan Syndrome.一种新型的 FBN1 内含子杂合变异导致马凡综合征中 RNA 剪接异常。
Mol Genet Genomic Med. 2024 Sep;12(9):e70004. doi: 10.1002/mgg3.70004.

引用本文的文献

1
Therapeutic Opportunities of Marfan Syndrome: Current Perspectives.马凡综合征的治疗机遇:当前观点
Drug Des Devel Ther. 2025 Aug 26;19:7365-7379. doi: 10.2147/DDDT.S523571. eCollection 2025.

本文引用的文献

1
Coexistence of type 2 diabetes mellitus, arginine vasopressin deficiency, and Marfan syndrome: A case report.2 型糖尿病、精氨酸加压素缺乏症和马凡综合征共存:一例报告。
J Diabetes Investig. 2024 Jul;15(7):964-967. doi: 10.1111/jdi.14169. Epub 2024 Mar 2.
2
The extracellular matrix glycoprotein fibrillin-1 in health and disease.健康与疾病状态下的细胞外基质糖蛋白原纤维蛋白-1
Front Cell Dev Biol. 2024 Jan 10;11:1302285. doi: 10.3389/fcell.2023.1302285. eCollection 2023.
3
Evaluation of AlphaFold antibody-antigen modeling with implications for improving predictive accuracy.
评估 AlphaFold 抗体-抗原建模对提高预测准确性的影响。
Protein Sci. 2024 Jan;33(1):e4865. doi: 10.1002/pro.4865.
4
IL11 (Interleukin-11) Causes Emphysematous Lung Disease in a Mouse Model of Marfan Syndrome.白细胞介素 11(IL11)在马凡综合征小鼠模型中引起气肿性肺病。
Arterioscler Thromb Vasc Biol. 2023 May;43(5):739-754. doi: 10.1161/ATVBAHA.122.318802. Epub 2023 Mar 16.
5
A Review on Advanced CRISPR-Based Genome-Editing Tools: Base Editing and Prime Editing.基于 CRISPR 的基因组编辑工具的研究进展综述:碱基编辑和先导编辑。
Mol Biotechnol. 2023 Jun;65(6):849-860. doi: 10.1007/s12033-022-00639-1. Epub 2022 Dec 22.
6
Male Marfan mice are predisposed to high-fat diet-induced obesity, diabetes, and fatty liver.雄性马凡氏综合征小鼠易患高脂饮食诱导的肥胖、糖尿病和脂肪肝。
Am J Physiol Cell Physiol. 2022 Aug 1;323(2):C354-C366. doi: 10.1152/ajpcell.00062.2022. Epub 2022 Jun 27.
7
IRX5 promotes adipogenesis of hMSCs by repressing glycolysis.IRX5通过抑制糖酵解促进人间充质干细胞的脂肪生成。
Cell Death Discov. 2022 Apr 15;8(1):204. doi: 10.1038/s41420-022-00986-7.
8
Association of gene polymorphisms in FBN1 and TGF-β signaling with the susceptibility and prognostic outcomes of Stanford type B aortic dissection.FBN1 和 TGF-β 信号通路中基因多态性与 Stanford 型 B 型主动脉夹层易感性及预后结局的相关性研究。
BMC Med Genomics. 2022 Mar 20;15(1):65. doi: 10.1186/s12920-022-01213-z.
9
Phenotyping Zebrafish Mutant Models to Assess Candidate Genes Associated with Aortic Aneurysm.表型分析斑马鱼突变模型,以评估与主动脉瘤相关的候选基因。
Genes (Basel). 2022 Jan 10;13(1):123. doi: 10.3390/genes13010123.
10
Impact of pathogenic variant types on the development of severe scoliosis in patients with Marfan syndrome.马凡综合征患者致病变异类型对重度脊柱侧凸发展的影响。
J Med Genet. 2023 Jan;60(1):74-80. doi: 10.1136/jmedgenet-2021-108186. Epub 2021 Dec 16.