Wang Guangwen, Jiang Li, Yan Ya, Kong Fandi, Li Qibing, Zhang Jie, Hou Shuangshuang, Wang Bo, Wang Xiurong, Kong Huihui, Deng Guohua, Shi Jianzhong, Tian Guobin, Zeng Xianying, Chen Hualan, Li Chengjun
State Key Laboratory for Animal Disease Control and Prevention, Harbin Veterinary Research Institute, Chinese Academy of Agricultural Sciences, Harbin, Heilongjiang, China.
mBio. 2025 May 14;16(5):e0019425. doi: 10.1128/mbio.00194-25. Epub 2025 Mar 25.
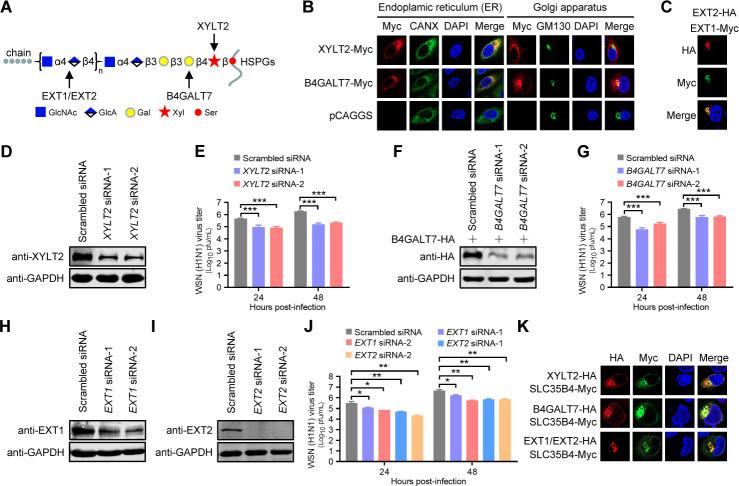
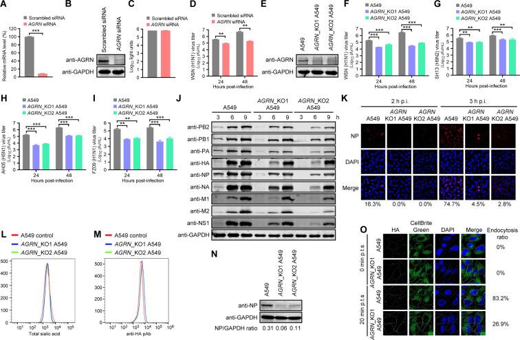
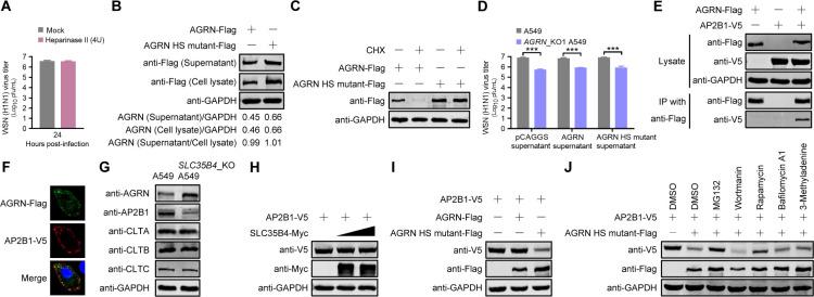
SLC35B4, a nucleotide sugar transporter that mediates the transport of UDP-GlcNAc and UDP-xylose, was found to be required for the replication of influenza A virus (IAV) of the H5N1 subtype in our genome-wide siRNA library screen. We found that defective IAV replication in SLC35B4-deficient A549 cells was independent of virus strain specificity, and the virulence of IAV in Slc35b4 knockdown mice was also decreased. By examining the individual stages of the IAV replication cycle, we discovered that the amount of internalized IAV was significantly reduced in SLC35B4-knockout A549 cells. Mechanistically, SLC35B4 facilitated IAV replication by transporting UDP-xylose, which attaches to the serine residue of heparan sulfate proteoglycans (HSPGs) in the heparan sulfate (HS) biosynthesis pathway. Knockdown of associated host factors (i.e., XYLT2, B4GALT7, EXT1, and EXT2) in the HS biosynthesis pathway also impaired IAV replication. Furthermore, we revealed that AGRN, a unique HSPG family member, was important for the endocytosis of IAV in A549 cells. Moreover, we found that the homeostasis of the AGRN protein was regulated by HS modification mediated by the initial UDP-xylose transporter SLC35B4, thereby affecting the expression level of endocytic adapter AP2B1 to influence IAV internalization. Collectively, these findings establish that SLC35B4 is an important regulator of IAV replication and uncover the underlying mechanisms by which SLC35B4 employs UDP-xylose transport activity to promote IAV internalization.IMPORTANCEThe entry process of IAV represents a favorable target for drug development. In this study, we identified SLC35B4 as an important host factor for the efficient replication of different subtypes of IAV and for the virulence of IAV in mice. We revealed that SLC35B4 employed its UDP-xylose transport activity to promote the HS biosynthesis pathway, thereby assisting IAV internalization into target cells in the early stage of viral infection. Consistently, several downstream factors in the HS biosynthesis pathway, i.e., XYLT2, B4GALT7, EXT1, and EXT2, as well as a specific HSPG member AGRN were also important for the replication of IAV. Furthermore, the UDP-xylose-transporting activity of SLC35B4 was involved in the regulation of the homeostasis of the AGRN protein by HS modification, which influenced virus internalization by affecting the expression levels of AP2B1. Together, the identification of the SLC35B4-XYLT2-B4GALT7-EXT1-EXT2-AGRN-AP2B1 axis may shed light on the development of potential anti-IAV therapeutics.
SLC35B4是一种核苷酸糖转运蛋白,介导UDP-GlcNAc和UDP-木糖的转运。在我们的全基因组siRNA文库筛选中发现,H5N1亚型甲型流感病毒(IAV)的复制需要该蛋白。我们发现,SLC35B4缺陷型A549细胞中IAV复制缺陷与病毒株特异性无关,并且IAV在Slc35b4基因敲低小鼠中的毒力也降低。通过检查IAV复制周期的各个阶段,我们发现SLC35B4基因敲除的A549细胞中内化的IAV数量显著减少。从机制上讲,SLC35B4通过转运UDP-木糖促进IAV复制,UDP-木糖在硫酸乙酰肝素(HS)生物合成途径中附着于硫酸乙酰肝素蛋白聚糖(HSPG)的丝氨酸残基上。HS生物合成途径中相关宿主因子(即XYLT2、B4GALT7、EXT1和EXT2)的敲低也损害了IAV复制。此外,我们发现AGRN是一种独特的HSPG家族成员,对A549细胞中IAV的内吞作用很重要。此外,我们发现AGRN蛋白的稳态受初始UDP-木糖转运蛋白SLC35B4介导的HS修饰调节,从而影响内吞衔接蛋白AP2B1的表达水平,进而影响IAV内化。总的来说,这些发现表明SLC35B4是IAV复制的重要调节因子,并揭示了SLC35B4利用UDP-木糖转运活性促进IAV内化的潜在机制。
重要性
IAV的进入过程是药物开发的一个有利靶点。在本研究中,我们确定SLC35B4是不同亚型IAV高效复制以及IAV在小鼠中毒力的重要宿主因子。我们发现SLC35B4利用其UDP-木糖转运活性促进HS生物合成途径,从而在病毒感染早期协助IAV内化到靶细胞中。一致的是,HS生物合成途径中的几个下游因子,即XYLT2、B4GALT7、EXT1和EXT2,以及特定的HSPG成员AGRN对IAV的复制也很重要。此外,SLC35B4的UDP-木糖转运活性通过HS修饰参与AGRN蛋白稳态的调节,这通过影响AP2B1的表达水平来影响病毒内化。总之,SLC35B4-XYLT2-B4GALT7-EXT1-EXT2-AGRN-AP2B1轴的确定可能为潜在抗IAV疗法的开发提供线索。