Suppr超能文献

全基因组 CRISPR/Cas9 筛选鉴定流感病毒复制所必需的宿主因子。

Genome-wide CRISPR/Cas9 Screen Identifies Host Factors Essential for Influenza Virus Replication.

机构信息

Department of Microbiology, The University of Chicago, Chicago, IL 60637, USA.

Center for Research Informatics, The University of Chicago, Chicago, IL 60637, USA.

出版信息

Cell Rep. 2018 Apr 10;23(2):596-607. doi: 10.1016/j.celrep.2018.03.045.

Abstract

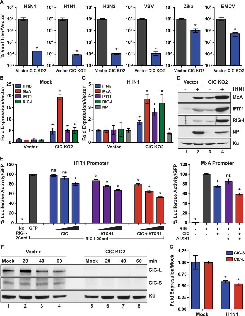
The emergence of influenza A viruses (IAVs) from zoonotic reservoirs poses a great threat to human health. As seasonal vaccines are ineffective against zoonotic strains, and newly transmitted viruses can quickly acquire drug resistance, there remains a need for host-directed therapeutics against IAVs. Here, we performed a genome-scale CRISPR/Cas9 knockout screen in human lung epithelial cells with a human isolate of an avian H5N1 strain. Several genes involved in sialic acid biosynthesis and related glycosylation pathways were highly enriched post-H5N1 selection, including SLC35A1, a sialic acid transporter essential for IAV receptor expression and thus viral entry. Importantly, we have identified capicua (CIC) as a negative regulator of cell-intrinsic immunity, as loss of CIC resulted in heightened antiviral responses and restricted replication of multiple viruses. Therefore, our study demonstrates that the CRISPR/Cas9 system can be utilized for the discovery of host factors critical for the replication of intracellular pathogens.

摘要

甲型流感病毒(IAV)从动物宿主中出现,对人类健康构成了巨大威胁。由于季节性疫苗对动物源病毒株无效,而新传播的病毒可能很快产生耐药性,因此仍需要针对 IAV 的宿主定向治疗方法。在这里,我们在人类肺上皮细胞中进行了全基因组 CRISPR/Cas9 敲除筛选,使用的是一株人源 H5N1 禽流感病毒分离株。在 H5N1 选择后,几个参与唾液酸生物合成和相关糖基化途径的基因被高度富集,包括 SLC35A1,这是一种对 IAV 受体表达和病毒进入至关重要的唾液酸转运体。重要的是,我们已经确定 capicua(CIC)是细胞内固有免疫的负调节剂,因为 CIC 的缺失会导致抗病毒反应增强,并限制多种病毒的复制。因此,我们的研究表明,CRISPR/Cas9 系统可用于发现对细胞内病原体复制至关重要的宿主因子。

https://cdn.ncbi.nlm.nih.gov/pmc/blobs/c321/5939577/413a71f4c5fe/nihms961948f1.jpg

文献检索

告别复杂PubMed语法,用中文像聊天一样搜索,搜遍4000万医学文献。AI智能推荐,让科研检索更轻松。

立即免费搜索

文件翻译

保留排版,准确专业,支持PDF/Word/PPT等文件格式,支持 12+语言互译。

免费翻译文档

深度研究

AI帮你快速写综述,25分钟生成高质量综述,智能提取关键信息,辅助科研写作。

立即免费体验