• 文献检索
  • 文档翻译
  • 深度研究
  • 学术资讯
  • Suppr Zotero 插件Zotero 插件
  • 邀请有礼
  • 套餐&价格
  • 历史记录
应用&插件
Suppr Zotero 插件Zotero 插件浏览器插件Mac 客户端Windows 客户端微信小程序
定价
高级版会员购买积分包购买API积分包
服务
文献检索文档翻译深度研究API 文档MCP 服务
关于我们
关于 Suppr公司介绍联系我们用户协议隐私条款
关注我们

Suppr 超能文献

核心技术专利:CN118964589B侵权必究
粤ICP备2023148730 号-1Suppr @ 2026

文献检索

告别复杂PubMed语法,用中文像聊天一样搜索,搜遍4000万医学文献。AI智能推荐,让科研检索更轻松。

立即免费搜索

文件翻译

保留排版,准确专业,支持PDF/Word/PPT等文件格式,支持 12+语言互译。

免费翻译文档

深度研究

AI帮你快速写综述,25分钟生成高质量综述,智能提取关键信息,辅助科研写作。

立即免费体验

甲磺酸去铁胺在血清和无血清培养基中的功效:过氧化氢诱导细胞死亡后成人腹侧神经根雪旺细胞的存活情况

Efficacy of Deferoxamine Mesylate in Serum and Serum-Free Media: Adult Ventral Root Schwann Cell Survival Following Hydrogen Peroxide-Induced Cell Death.

作者信息

Ma Yee Hang Ethan, Putta Abhinay R, Chan Cyrus H H, Vidman Stephen R, Monje Paula, Plant Giles W

机构信息

Department of Neuroscience and Chronic Brain Injury Program, The Ohio State University, Columbus, OH 43210, USA.

Department of Neuroscience, The Ohio State University, Columbus, OH 43210, USA.

出版信息

Cells. 2025 Mar 20;14(6):461. doi: 10.3390/cells14060461.

DOI:10.3390/cells14060461
PMID:40136710
原文链接:https://pmc.ncbi.nlm.nih.gov/articles/PMC11940984/
Abstract

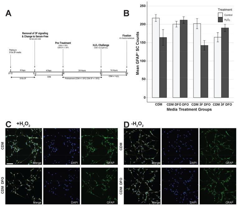
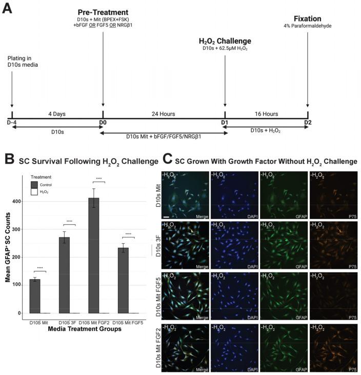
Schwann cell (SC) transplantation shows promise in treating spinal cord injury as a pro-regenerative agent to allow host endogenous neurons to bridge over the lesion. However, SC transplants face significant oxidative stress facilitated by ROS in the lesion, leading to poor survival. deferoxamine mesylate (DFO) is a neuroprotective agent shown to reduce HO-induced cell death in serum-containing conditions. Here we show that DFO is not necessary to induce neuroprotection under serum-free conditions by cell survival quantification and phenotypic analysis via immunohistochemistry, Hif1α and collagen IV quantification via whole cell corrected total cell fluorescence, and cell death transcript changes via RT-qPCR. Our results indicate survival of SC regardless of DFO pretreatment in serum-free conditions and an increased survival facilitated by DFO in serum-containing conditions. Furthermore, our results showed strong nuclear expression of Hif1α in serum-free conditions regardless of DFO pre-treatment and a nuclear expression of Hif1α in DFO-treated SCs in serum conditions. Transcriptomic analysis reveals upregulation of autophagy transcripts in SCs grown in serum-free media relative to SCs in serum conditions, with and without DFO and HO. Thus, indicating a pro-repair and regenerative state of the SCs in serum-free conditions. Overall, results indicate the protectiveness of CDM in enhancing SC survival against ROS-induced cell death in vitro.

摘要

施万细胞(SC)移植作为一种促进再生的因子,有望用于治疗脊髓损伤,使宿主内源性神经元跨越损伤部位。然而,SC移植面临着损伤部位活性氧(ROS)引发的严重氧化应激,导致存活率低下。甲磺酸去铁胺(DFO)是一种神经保护剂,在含血清条件下可减少血红素加氧酶(HO)诱导的细胞死亡。在此,我们通过免疫组织化学进行细胞存活定量和表型分析、通过全细胞校正总细胞荧光进行Hif1α和IV型胶原定量以及通过逆转录定量聚合酶链反应(RT-qPCR)分析细胞死亡转录本变化,结果表明在无血清条件下诱导神经保护并不需要DFO。我们的结果表明,在无血清条件下,无论是否进行DFO预处理,SC均能存活,而在含血清条件下,DFO可提高其存活率。此外,我们的结果显示,在无血清条件下,无论是否进行DFO预处理,Hif1α均有强烈的核表达,而在含血清条件下经DFO处理的SC中,Hif1α也有核表达。转录组分析显示,相对于在含血清条件下培养的SC,无论有无DFO和HO,在无血清培养基中培养的SC中自噬转录本上调。因此,这表明在无血清条件下SC处于促进修复和再生的状态。总体而言,结果表明无血清培养基(CDM)在增强SC存活以抵抗ROS诱导的体外细胞死亡方面具有保护作用。

https://cdn.ncbi.nlm.nih.gov/pmc/blobs/e0e0/11940984/21b3a4fff6de/cells-14-00461-g008.jpg
https://cdn.ncbi.nlm.nih.gov/pmc/blobs/e0e0/11940984/3ccf33a0a272/cells-14-00461-g001.jpg
https://cdn.ncbi.nlm.nih.gov/pmc/blobs/e0e0/11940984/969f593c6e59/cells-14-00461-g002.jpg
https://cdn.ncbi.nlm.nih.gov/pmc/blobs/e0e0/11940984/4a877c7b39a5/cells-14-00461-g003.jpg
https://cdn.ncbi.nlm.nih.gov/pmc/blobs/e0e0/11940984/b34532f5bea7/cells-14-00461-g004.jpg
https://cdn.ncbi.nlm.nih.gov/pmc/blobs/e0e0/11940984/5a6704e4ae58/cells-14-00461-g005.jpg
https://cdn.ncbi.nlm.nih.gov/pmc/blobs/e0e0/11940984/c59128ebe2a9/cells-14-00461-g006.jpg
https://cdn.ncbi.nlm.nih.gov/pmc/blobs/e0e0/11940984/db3fbe2adc16/cells-14-00461-g007.jpg
https://cdn.ncbi.nlm.nih.gov/pmc/blobs/e0e0/11940984/21b3a4fff6de/cells-14-00461-g008.jpg
https://cdn.ncbi.nlm.nih.gov/pmc/blobs/e0e0/11940984/3ccf33a0a272/cells-14-00461-g001.jpg
https://cdn.ncbi.nlm.nih.gov/pmc/blobs/e0e0/11940984/969f593c6e59/cells-14-00461-g002.jpg
https://cdn.ncbi.nlm.nih.gov/pmc/blobs/e0e0/11940984/4a877c7b39a5/cells-14-00461-g003.jpg
https://cdn.ncbi.nlm.nih.gov/pmc/blobs/e0e0/11940984/b34532f5bea7/cells-14-00461-g004.jpg
https://cdn.ncbi.nlm.nih.gov/pmc/blobs/e0e0/11940984/5a6704e4ae58/cells-14-00461-g005.jpg
https://cdn.ncbi.nlm.nih.gov/pmc/blobs/e0e0/11940984/c59128ebe2a9/cells-14-00461-g006.jpg
https://cdn.ncbi.nlm.nih.gov/pmc/blobs/e0e0/11940984/db3fbe2adc16/cells-14-00461-g007.jpg
https://cdn.ncbi.nlm.nih.gov/pmc/blobs/e0e0/11940984/21b3a4fff6de/cells-14-00461-g008.jpg

相似文献

1
Efficacy of Deferoxamine Mesylate in Serum and Serum-Free Media: Adult Ventral Root Schwann Cell Survival Following Hydrogen Peroxide-Induced Cell Death.甲磺酸去铁胺在血清和无血清培养基中的功效:过氧化氢诱导细胞死亡后成人腹侧神经根雪旺细胞的存活情况
Cells. 2025 Mar 20;14(6):461. doi: 10.3390/cells14060461.
2
17β-estradiol protects Schwann cells against H2O2-induced cytotoxicity and increases transplanted Schwann cell survival in a cervical hemicontusion spinal cord injury model.17β-雌二醇可保护许旺细胞免受 H2O2 诱导的细胞毒性,并增加许旺细胞在颈半切脊髓损伤模型中的移植存活率。
J Neurochem. 2010 Nov;115(4):864-72. doi: 10.1111/j.1471-4159.2010.06770.x.
3
Treatment with hypoxia-mimetics protects cultured rat Schwann cells against oxidative stress-induced cell death.缺氧诱导剂治疗可保护培养的大鼠许旺细胞免受氧化应激诱导的细胞死亡。
Glia. 2021 Sep;69(9):2215-2234. doi: 10.1002/glia.24019. Epub 2021 May 21.
4
Iron depletion with deferoxamine protects bone marrow-derived mesenchymal stem cells against oxidative stress-induced apoptosis.去铁胺耗竭铁可保护骨髓间充质干细胞免受氧化应激诱导的细胞凋亡。
Cell Stress Chaperones. 2020 Nov;25(6):1059-1069. doi: 10.1007/s12192-020-01142-9. Epub 2020 Jul 29.
5
Deferoxamine-induced neurite outgrowth and synapse formation in postnatal rat dorsal root ganglion (DRG) cell cultures.去铁胺诱导新生大鼠背根神经节(DRG)细胞培养物中的神经突生长和突触形成。
Eur J Cell Biol. 2009 Oct;88(10):551-62. doi: 10.1016/j.ejcb.2009.05.003. Epub 2009 Jul 5.
6
Iron chelator Deferoxamine protects human neuroblastoma cell line SH-SY5Y from 6-Hydroxydopamine-induced apoptosis and autophagy dysfunction.铁螯合剂去铁胺可保护人神经母细胞瘤 SH-SY5Y 细胞免受 6-羟多巴胺诱导的细胞凋亡和自噬功能障碍。
J Trace Elem Med Biol. 2020 Jan;57:126406. doi: 10.1016/j.jtemb.2019.126406. Epub 2019 Sep 20.
7
The beneficial effect of ginsenoside Rg1 on Schwann cells subjected to hydrogen peroxide induced oxidative injury.人参皂苷 Rg1 对过氧化氢诱导的雪旺细胞氧化损伤的有益作用。
Int J Biol Sci. 2013 Jun 29;9(6):624-36. doi: 10.7150/ijbs.5885. Print 2013.
8
Carboxymethylated chitosan protects Schwann cells against hydrogen peroxide-induced apoptosis by inhibiting oxidative stress and mitochondria dependent pathway.羧甲基壳聚糖通过抑制氧化应激和线粒体依赖性途径保护施万细胞免受过氧化氢诱导的凋亡。
Eur J Pharmacol. 2018 Apr 15;825:48-56. doi: 10.1016/j.ejphar.2018.02.024. Epub 2018 Feb 17.
9
Mesenchymal Stem Cell-conditioned Medium Protecting Renal Tubular Epithelial Cells by Inhibiting Hypoxia-inducible Factor-1α and Nuclear Receptor Coactivator-1.间充质干细胞条件培养基通过抑制低氧诱导因子-1α 和核受体共激活因子-1 来保护肾小管上皮细胞。
Curr Stem Cell Res Ther. 2024;19(10):1369-1381. doi: 10.2174/011574888X247652230928064627.
10
Deferoxamine Preconditioning of Neural-Like Cells Derived from Human Wharton's Jelly Mesenchymal Stem Cells as a Strategy to Promote Their Tolerance and Therapeutic Potential: An In Vitro Study.去铁胺预处理人脐带华通氏胶间充质干细胞来源的神经样细胞以提高其耐受性和治疗潜力的策略:一项体外研究
Cell Mol Neurobiol. 2016 Jul;36(5):689-700. doi: 10.1007/s10571-015-0249-8. Epub 2015 Aug 5.

引用本文的文献

1
Combined Transplantation of Mesenchymal Progenitor and Neural Stem Cells to Repair Cervical Spinal Cord Injury.间充质祖细胞与神经干细胞联合移植修复颈脊髓损伤
Cells. 2025 Apr 23;14(9):630. doi: 10.3390/cells14090630.

本文引用的文献

1
The Estrogen-Autophagy Axis: Insights into Cytoprotection and Therapeutic Potential in Cancer and Infection.雌激素-自噬轴:对癌症和感染中细胞保护及治疗潜力的见解
Int J Mol Sci. 2024 Nov 22;25(23):12576. doi: 10.3390/ijms252312576.
2
Comparative Analysis of Serum and Serum-Free Medium Cultured Mesenchymal Stromal Cells for Cartilage Repair.血清和无血清培养基培养的间充质基质细胞在软骨修复中的比较分析。
Int J Mol Sci. 2024 Oct 2;25(19):10627. doi: 10.3390/ijms251910627.
3
Hspb1 and Lgals3 in spinal neurons are closely associated with autophagy following excitotoxicity based on machine learning algorithms.
基于机器学习算法,在兴奋性毒性后,Hspb1 和 Lgals3 在脊髓神经元中与自噬密切相关。
PLoS One. 2024 May 10;19(5):e0303235. doi: 10.1371/journal.pone.0303235. eCollection 2024.
4
ROS: Executioner of regulating cell death in spinal cord injury.ROS:调控脊髓损伤中细胞死亡的执行者。
Front Immunol. 2024 Jan 23;15:1330678. doi: 10.3389/fimmu.2024.1330678. eCollection 2024.
5
Human Schwann Cells in vitro I. Nerve Tissue Processing, Pre-degeneration, Isolation, and Culturing of Primary Cells.体外培养的人雪旺细胞I. 神经组织处理、预变性、原代细胞分离与培养
Bio Protoc. 2023 Nov 20;13(22):e4748. doi: 10.21769/BioProtoc.4748.
6
Effects of ECM proteins (laminin, fibronectin, and type IV collagen) on the biological behavior of Schwann cells and their roles in the process of remyelination after peripheral nerve injury.细胞外基质蛋白(层粘连蛋白、纤连蛋白和IV型胶原)对雪旺细胞生物学行为的影响及其在周围神经损伤后髓鞘再生过程中的作用。
Front Bioeng Biotechnol. 2023 Mar 24;11:1133718. doi: 10.3389/fbioe.2023.1133718. eCollection 2023.
7
Cell therapies for spinal cord injury: a review of the clinical trials and cell-type therapeutic potential.脊髓损伤的细胞疗法:临床试验及细胞类型治疗潜力综述。
Brain. 2023 Jul 3;146(7):2672-2693. doi: 10.1093/brain/awad047.
8
Fetal bovine serum, an important factor affecting the reproducibility of cell experiments.胎牛血清,影响细胞实验重复性的重要因素。
Sci Rep. 2023 Feb 2;13(1):1942. doi: 10.1038/s41598-023-29060-7.
9
Influence of the Neuroprotective Properties of Quercetin on Regeneration and Functional Recovery of the Nervous System.槲皮素的神经保护特性对神经系统再生和功能恢复的影响。
Antioxidants (Basel). 2023 Jan 7;12(1):149. doi: 10.3390/antiox12010149.
10
Temporary induction of hypoxic adaptations by preconditioning fails to enhance Schwann cell transplant survival after spinal cord injury.通过预处理暂时诱导缺氧适应并不能提高脊髓损伤后施万细胞移植的存活率。
Glia. 2023 Mar;71(3):648-666. doi: 10.1002/glia.24302. Epub 2022 Dec 24.