Suppr超能文献

一个用于单细胞RNA测序(ScRNA-seq)研究设计问题的基于FastQ的现实框架FastQDesign。

A realistic FastQ-based framework FastQDesign for ScRNA-seq study design issues.

作者信息

Wang Yu, Chen Yi-Guang, Ahn Kwang Woo, Lin Chien-Wei

机构信息

Division of Biostatistics, Data Science Institute, Medical College of Wisconsin, Milwaukee, WI, USA.

Department of Pediatrics, Medical College of Wisconsin, Milwaukee, WI, USA.

出版信息

Commun Biol. 2025 Apr 2;8(1):547. doi: 10.1038/s42003-025-07938-8.

Abstract

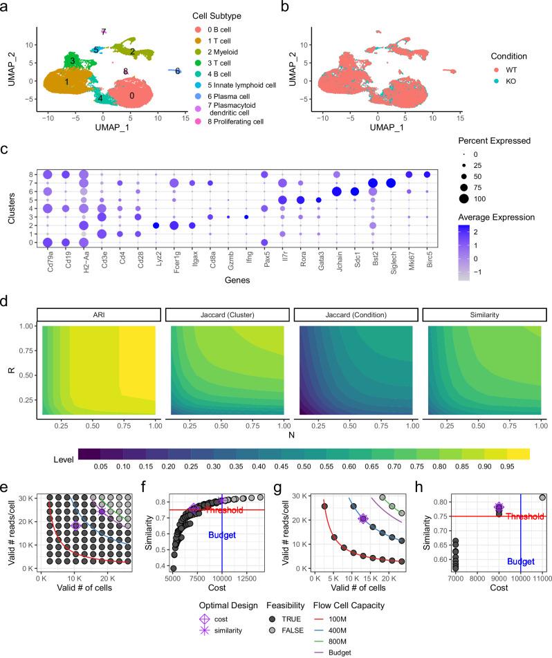
Single-cell RNA sequencing (scRNA-seq) has emerged as a powerful technology for characterizing transcriptomic profiles at single-cell resolution. It is crucial to consider both the number of cells and sequencing depth during library preparation. The existing methods are primarily simulation-based, rely on Unique Molecular Identifier (UMI) matrix, and have little context in the actual FastQ reads. Here we propose the first FastQ-based study design framework, named "FastQDesign," which leverages raw FastQ files from publicly available datasets as references and suggests an optimal design within a fixed budget. We demonstrate our framework through a synthetic dataset and applications to nine real-world datasets. Our study underscores the importance of an appropriate design to investigate the biology of heterogeneous cell populations and offers practical guidance considering cost-benefit trade-offs. A high-efficiency software suite is available at https://github.com/yuw444/FastQDesign .

摘要

单细胞RNA测序(scRNA-seq)已成为一种强大的技术,可在单细胞分辨率下表征转录组图谱。在文库制备过程中,同时考虑细胞数量和测序深度至关重要。现有方法主要基于模拟,依赖唯一分子标识符(UMI)矩阵,并且在实际的FastQ reads中几乎没有上下文信息。在此,我们提出了首个基于FastQ的研究设计框架,名为“FastQDesign”,该框架利用来自公开可用数据集的原始FastQ文件作为参考,并在固定预算内提出最优设计。我们通过一个合成数据集和对九个真实世界数据集的应用来展示我们的框架。我们的研究强调了适当设计对于研究异质细胞群体生物学的重要性,并在考虑成本效益权衡方面提供了实用指导。可在https://github.com/yuw444/FastQDesign获取一个高效的软件套件。

https://cdn.ncbi.nlm.nih.gov/pmc/blobs/1293/11965523/67ce9f8c3f6a/42003_2025_7938_Fig1_HTML.jpg

文献AI研究员

20分钟写一篇综述,助力文献阅读效率提升50倍。

立即体验

用中文搜PubMed

大模型驱动的PubMed中文搜索引擎

马上搜索

文档翻译

学术文献翻译模型,支持多种主流文档格式。

立即体验