Suppr超能文献

雄性小鼠体重随年龄增长受毒蕈碱型乙酰胆碱受体M4调控。

Weight Gain With Advancing Age Is Controlled by the Muscarinic Acetylcholine Receptor M4 in Male Mice.

作者信息

Takahashi Toshio, Takase Yuta, Shiraishi Akira, Matsubara Shin, Watanabe Takehiro, Kirimoto Shinji, Yamagaki Tohru, Osawa Masatake

机构信息

Suntory Foundation for Life Sciences, Bioorganic Research Institute, Kyoto 619-0284, Japan.

Animal Science Business Unit, KAC Co., Ltd., Kyoto 604-8423, Japan.

出版信息

Endocrinology. 2025 Apr 22;166(6). doi: 10.1210/endocr/bqaf064.

Abstract

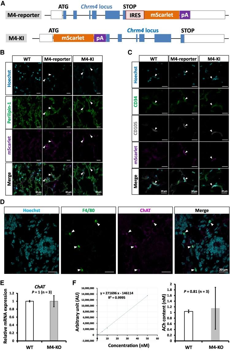
Obesity is characterized by the excessive accumulation of adipose tissue, and it is a serious global health issue. Understanding the pathology of obesity is crucial for developing effective interventions. In this study, we investigated the role of muscarinic acetylcholine receptor M4 (mAChR-M4) in the regulation of obesity in Chrm4-knockout (M4-KO) mice. Male M4-KO mice showed higher weight gain and accumulation of white adipose tissue (WAT) with advancing age than the wild-type mice. The M4-KO mice also showed increased leptin expression at both the transcription and the translation levels. RNA sequencing and quantitative reverse transcription polymerase chain reaction analyses of subcutaneous adipose tissues revealed that the expression of WAT marker genes was significantly enhanced in the M4-KO mice. In contrast, the expression levels of brown adipose tissue/beige adipose tissue markers were strongly decreased in the M4-KO mice. To identify the Chrm4-expressing cell types, we generated Chrm4-mScarlet reporter mice and examined the localization of the mScarlet fluorescent signals in subcutaneous tissues. Fluorescent signals were prominently detected in WAT and mesenchymal stem cells. Additionally, we also found that choline acetyltransferase was expressed in macrophages, suggesting their involvement in acetylcholine (ACh) secretion. Corroborating this notion, we were able to quantitatively measure the ACh in subcutaneous tissues by liquid chromatography tandem mass spectrometry. Collectively, our findings suggest that endogenous ACh released from macrophages maintains the homeostasis of adipose cell growth and differentiation via mAChR-M4 in male mice. This study provides new insights into the molecular mechanisms underlying obesity and potential targets for therapeutic interventions.

摘要

肥胖的特征是脂肪组织过度积累,它是一个严重的全球健康问题。了解肥胖的病理对于开发有效的干预措施至关重要。在本研究中,我们研究了毒蕈碱型乙酰胆碱受体M4(mAChR-M4)在Chrm4基因敲除(M4-KO)小鼠肥胖调节中的作用。与野生型小鼠相比,雄性M4-KO小鼠随着年龄增长体重增加更多,白色脂肪组织(WAT)积累更多。M4-KO小鼠在转录和翻译水平上的瘦素表达也增加。皮下脂肪组织的RNA测序和定量逆转录聚合酶链反应分析表明,M4-KO小鼠中WAT标记基因的表达显著增强。相反,M4-KO小鼠中棕色脂肪组织/米色脂肪组织标记物的表达水平大幅下降。为了确定表达Chrm4的细胞类型,我们构建了Chrm4-mScarlet报告基因小鼠,并检查了皮下组织中mScarlet荧光信号的定位。在WAT和间充质干细胞中显著检测到荧光信号。此外,我们还发现胆碱乙酰转移酶在巨噬细胞中表达,表明它们参与乙酰胆碱(ACh)分泌。支持这一观点的是,我们能够通过液相色谱串联质谱法定量测量皮下组织中的ACh。总的来说,我们的研究结果表明,巨噬细胞释放的内源性ACh通过mAChR-M4维持雄性小鼠脂肪细胞生长和分化的稳态。这项研究为肥胖潜在的分子机制和治疗干预靶点提供了新的见解。

https://cdn.ncbi.nlm.nih.gov/pmc/blobs/6114/12012353/1810f492b0ec/bqaf064f1.jpg

文献检索

告别复杂PubMed语法,用中文像聊天一样搜索,搜遍4000万医学文献。AI智能推荐,让科研检索更轻松。

立即免费搜索

文件翻译

保留排版,准确专业,支持PDF/Word/PPT等文件格式,支持 12+语言互译。

免费翻译文档

深度研究

AI帮你快速写综述,25分钟生成高质量综述,智能提取关键信息,辅助科研写作。

立即免费体验