Suppr超能文献

肾上腺素能受体表达水平的变化有助于胶质母细胞瘤细胞的细胞可塑性。

Changes in adrenoceptor expression level contribute to the cellular plasticity of glioblastoma cells.

作者信息

Asaka Yutaro, Masumoto Toshio, Uneda Atsuhito, Chin Vanessa D, Otani Yusuke, Peña Tirso, Katayama Haruyoshi, Itano Takuto, Ando Teruhiko, Huang Rongsheng, Fujimura Atsushi

机构信息

Department of Cellular Physiology, Okayama University Graduate School of Medicine, Dentistry, and Pharmaceutical Sciences, 2-5-1 Shikata-cho, Kita-ku, Okayama 700-8558, Japan.

Division of Health Administration and Promotion, Department of Social Medicine, Faculty of Medicine, Tottori University, 86 Nishi-cho, Yonago, Tottori 683-8503, Japan.

出版信息

J Physiol Sci. 2025 Mar 28;75(2):100016. doi: 10.1016/j.jphyss.2025.100016.

Abstract

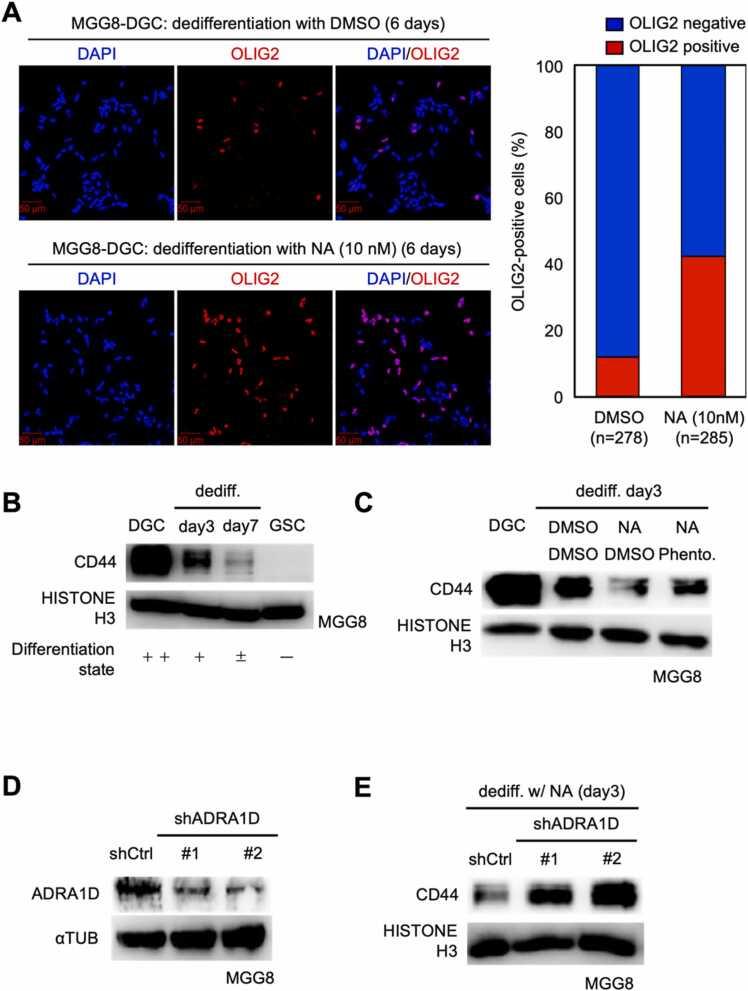
Glioblastoma cells are known to regulate their cellular plasticity in response to their surrounding microenvironment, but it is not fully understood what factors contribute to the cells' changing plasticity. Here, we found that glioblastoma cells alter the expression level of adrenoreceptors depending on their differentiation stage. Catecholamines are abundant in the central nervous system, and we found that noradrenaline, in particular, enhances the stemness of glioblastoma cells and promotes the dedifferentiation potential of already differentiated glioblastoma cells. Antagonist and RNAi experiments revealed that signaling through α1D-adrenoreceptor is important for noradrenaline action on glioblastoma cells. We also found that high α1D-adrenoreceptor expression was associated with poor prognosis in patients with gliomas. These data suggest that glioblastoma cells increase the expression level of their own adrenoreceptors to alter the surrounding tumor microenvironment favorably for survival. We believe that our findings will contribute to the development of new therapeutic strategies for glioblastoma.

摘要

已知胶质母细胞瘤细胞会根据其周围的微环境来调节自身的细胞可塑性,但对于促成细胞可塑性变化的因素尚未完全了解。在此,我们发现胶质母细胞瘤细胞会根据其分化阶段改变肾上腺素能受体的表达水平。儿茶酚胺在中枢神经系统中含量丰富,我们发现,尤其是去甲肾上腺素,可增强胶质母细胞瘤细胞的干性,并促进已分化的胶质母细胞瘤细胞的去分化潜能。拮抗剂和RNA干扰实验表明,通过α1D-肾上腺素能受体的信号传导对于去甲肾上腺素作用于胶质母细胞瘤细胞很重要。我们还发现,α1D-肾上腺素能受体的高表达与胶质瘤患者的不良预后相关。这些数据表明,胶质母细胞瘤细胞会提高自身肾上腺素能受体的表达水平,以利于生存而改变周围的肿瘤微环境。我们相信,我们的研究结果将有助于开发针对胶质母细胞瘤的新治疗策略。

https://cdn.ncbi.nlm.nih.gov/pmc/blobs/13a8/12002996/dfab3a20cc09/gr1.jpg

文献AI研究员

20分钟写一篇综述,助力文献阅读效率提升50倍。

立即体验

用中文搜PubMed

大模型驱动的PubMed中文搜索引擎

马上搜索

文档翻译

学术文献翻译模型,支持多种主流文档格式。

立即体验