Chiang Chia-Chu, Chien Miao-Er, Huang Yu-Chieh, Lin Jyun-Ting, Liang Sheng-Fu, Hsu Kuei-Sen, Durand Dominique M, Wu Yi-Jen
Department of Biomedical Engineering, Case Western Reserve University, Cleveland, Ohio, USA.
Department of Biomedical Engineering, Neural Engineering Center, Case Western Reserve University, Cleveland, Ohio, USA.
J Physiol. 2025 May;603(9):2763-2782. doi: 10.1113/JP287969. Epub 2025 Apr 7.
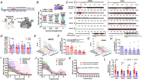
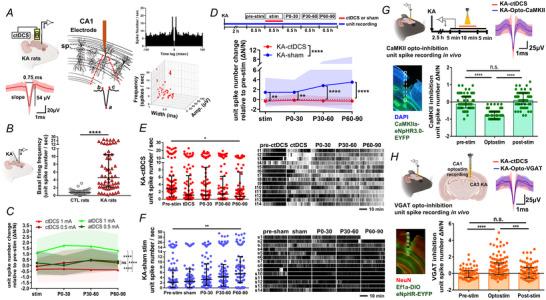
Seizures are manifestations of hyperexcitability in the brain. Non-invasive weak current stimulation, delivered through cathodal transcranial direct current stimulation (ctDCS), has emerged to treat refractory epilepsy and seizures, although the cellular-to-populational electrophysiological mechanisms remain unclear. Using the ctDCS in vivo model, we investigate how neural excitability is modulated through weak direct currents by analysing the local field potential (LFP) and extracellular unit spike recordings before, during and after ctDCS versus sham stimulation. In rats with kainic acid (KA)-induced acute hippocampal seizures, ctDCS reduced seizure excitability by decreasing the number and amplitude of epileptic spikes in LFP and enhancing delta (δ) power. We identified unit spikes of putative excitatory neurons in CA1 stratum pyramidale based on waveform sorting and validated via optogenetic inhibitions which increased aberrantly in seizure animals. Notably, cathodal stimulation significantly reduced these unit spikes, whereas anodal stimulation exhibited the opposite effect, showing polarity-specific and current strength-dependent responses. The reduced unit spikes after ctDCS coupled to δ oscillations with an increased coupling strength. These effects occurred during stimulation and lasted 90 min post-stimulation, accompanied by inhibitory short-term synaptic plasticity changes shown in paired-pulse stimulation after ctDCS. Consistently, neuronal activations measured by c-Fos significantly decreased after ctDCS, particularly in CaMKII-excitatory neurons while increased in GAD-inhibitory neurons. In conclusion, epileptic excitability was alleviated with cathodal weak direct current stimulation by diminishing excitatory neuronal activity and enhancing endogenous δ oscillations through strengthened coupling between unit spikes and δ waves, along with inhibitory plasticity changes, highlighting the potential implications to treat brain disorders characterized by hyperexcitability. KEY POINTS: Electric fields generated by transcranial weak electric current stimulation were measured at CA1, showing polarity-specific and current strength-dependent modulation of unit spike activity. Polyspike epileptiform discharges were observed in rats with kainic acid (KA)-induced hippocampal seizures. Cathodal transcranial direct current stimulation (ctDCS) reduced the number and amplitude of the epileptic spikes in local field potentials (LFPs) while increased δ oscillations. Neuronal unit spikes aberrantly increased in seizures and coupled with epileptiform discharges. ctDCS reduced excitatory neuronal firings at CA1 and strengthened the coupling between unit spikes and δ waves. Neuronal activations, measured by c-Fos, decreased in CaMKII-excitatory neurons while increased in GAD-inhibitory neurons after ctDCS. These effects on LFP and unit spikes lasted up to 90 min post-stimulation. Inhibitory short-term plasticity changes detected through paired-pulse stimulation underpin the enduring effects of ctDCS on seizures.
癫痫发作是大脑过度兴奋的表现。通过阴极经颅直流电刺激(ctDCS)进行的非侵入性弱电流刺激已被用于治疗难治性癫痫和癫痫发作,尽管从细胞到群体的电生理机制尚不清楚。利用ctDCS体内模型,我们通过分析ctDCS与假刺激前后、期间的局部场电位(LFP)和细胞外单位放电记录,研究神经兴奋性如何通过弱直流电进行调节。在 kainic 酸(KA)诱导的急性海马癫痫发作大鼠中,ctDCS 通过减少 LFP 中癫痫棘波的数量和幅度以及增强δ波功率来降低癫痫发作兴奋性。我们基于波形分类识别了CA1 锥体层中假定兴奋性神经元的单位放电,并通过光遗传学抑制进行了验证,而光遗传学抑制在癫痫发作动物中异常增加。值得注意的是,阴极刺激显著减少了这些单位放电,而阳极刺激则表现出相反的效果,显示出极性特异性和电流强度依赖性反应。ctDCS 后单位放电减少与δ振荡耦合,耦合强度增加。这些效应在刺激期间出现,并在刺激后持续 90 分钟,伴随着 ctDCS 后配对脉冲刺激中显示的抑制性短期突触可塑性变化。一致地,通过 c-Fos 测量的神经元激活在 ctDCS 后显著降低,特别是在 CaMKII 兴奋性神经元中,而在 GAD 抑制性神经元中增加。总之,阴极弱直流电刺激通过减少兴奋性神经元活动、通过加强单位放电与δ波之间的耦合增强内源性δ振荡以及抑制性可塑性变化,减轻了癫痫兴奋性,突出了其对治疗以过度兴奋为特征的脑部疾病的潜在意义。关键点:在 CA1 测量经颅弱电刺激产生的电场,显示单位放电活动的极性特异性和电流强度依赖性调节。在 kainic 酸(KA)诱导的海马癫痫发作大鼠中观察到多棘波癫痫样放电。阴极经颅直流电刺激(ctDCS)减少了局部场电位(LFP)中癫痫棘波的数量和幅度,同时增加了δ振荡。神经元单位放电在癫痫发作时异常增加,并与癫痫样放电耦合。ctDCS 减少了 CA1 处兴奋性神经元的放电,并加强了单位放电与δ波之间的耦合。通过 c-Fos 测量的神经元激活在 ctDCS 后在 CaMKII 兴奋性神经元中减少,而在 GAD 抑制性神经元中增加。这些对 LFP 和单位放电的影响在刺激后持续长达 90 分钟。通过配对脉冲刺激检测到的抑制性短期可塑性变化支持了 ctDCS 对癫痫发作的持久影响。