Suppr超能文献

N-糖基化酶Mpi对粘蛋白O-糖基化、宿主-微生物稳态、潘氏细胞防御和代谢至关重要。

N-glycosylation enzyme Mpi is essential for mucin O-glycosylation, host-microbe homeostasis, Paneth cell defense, and metabolism.

作者信息

Roy Avishek, Meregini Steve, Cho Hye-Jeong, Chen Zhenglan, Zaki Aariz, Argula Tandav, Beutler Bruce, SoRelle Jeffrey A

机构信息

Department of Pathology, University of Texas Southwestern Medical Center, Dallas, TX.

Center for Genetics of Host Defense, University of Texas Southwestern Medical Center, Dallas, TX.

出版信息

Res Sq. 2025 Mar 25:rs.3.rs-6222474. doi: 10.21203/rs.3.rs-6222474/v1.

Abstract

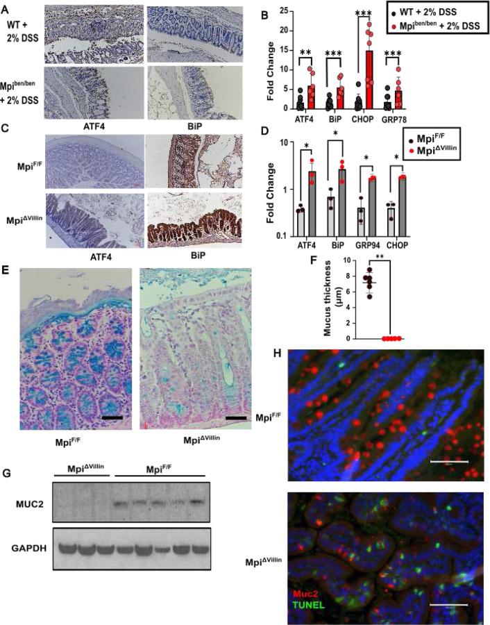
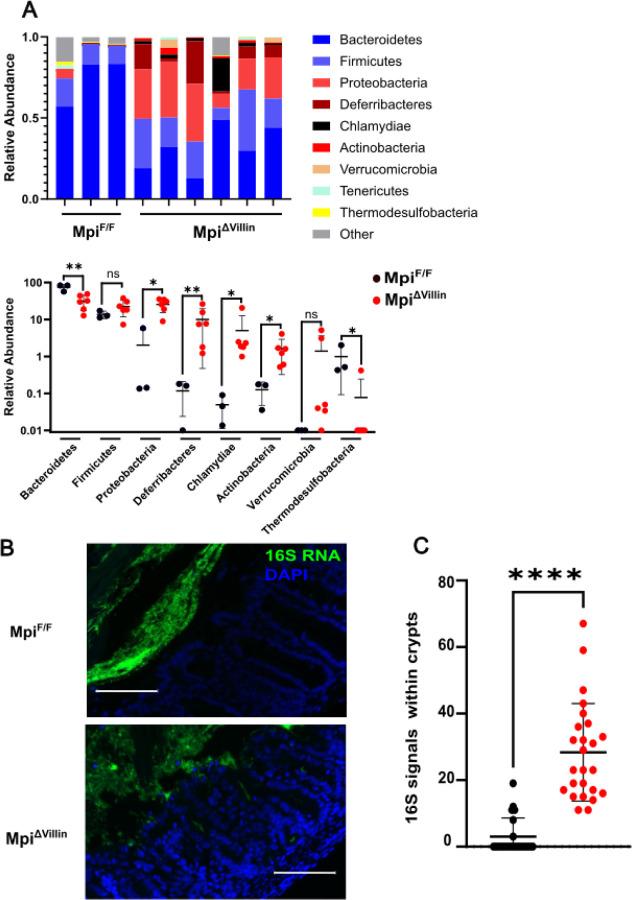
Intestinal homeostasis relies on a protective mucus layer that separates bacteria from the host, with Muc2 as its primary component. This secreted, gel-forming mucin is heavily O-glycosylated, allowing it to retain water and support beneficial bacteria. For the first time, we demonstrate that Muc2 N-glycosylation plays a critical in mucin maturation, O-glycosylation, barrier integrity, and the prevention of dysbiosis. Using mouse models with global and intestine-specific N-glycan deficiency- caused by the loss of the mannose producing enzyme, we uncover an unexpected link between N-glycosylation and intestinal homeostasis. Our findings reveal that hypomorphic mice are highly sensitive to DSS-induced colitis, while ; mice spontaneously develop disease, exhibiting increased ER stress and dysbiosis. Additionally, electron microscopy, proteomics, and gene expression analyses of goblet and Paneth cells indicate immaturity, mitochondrial loss, and disruptions in lipid metabolism. These results highlight the fundamental role of N-glycosylation in maintaining intestinal homeostasis.

摘要

肠道稳态依赖于一层保护性黏液层,该黏液层将细菌与宿主分隔开,其主要成分是Muc2。这种分泌型的凝胶形成黏蛋白高度O-糖基化,使其能够保留水分并支持有益细菌。我们首次证明,Muc2的N-糖基化在黏蛋白成熟、O-糖基化、屏障完整性以及预防菌群失调方面起着关键作用。利用因甘露糖生成酶缺失导致全身性和肠道特异性N-聚糖缺乏的小鼠模型,我们发现了N-糖基化与肠道稳态之间意想不到的联系。我们的研究结果表明,低表达小鼠对右旋糖酐硫酸钠(DSS)诱导的结肠炎高度敏感,而[此处原文似乎不完整]小鼠会自发发病,表现出内质网应激增加和菌群失调。此外,对杯状细胞和潘氏细胞的电子显微镜、蛋白质组学和基因表达分析表明存在不成熟、线粒体丢失以及脂质代谢紊乱的情况。这些结果突出了N-糖基化在维持肠道稳态中的基本作用。

https://cdn.ncbi.nlm.nih.gov/pmc/blobs/6bea/11975007/1741823ad3fb/nihpp-rs6222474v1-f0001.jpg

文献AI研究员

20分钟写一篇综述,助力文献阅读效率提升50倍。

立即体验

用中文搜PubMed

大模型驱动的PubMed中文搜索引擎

马上搜索

文档翻译

学术文献翻译模型,支持多种主流文档格式。

立即体验