Suppr超能文献

跨高尔基蛋白 TVP23B 通过潘氏细胞稳态和杯状细胞糖基化调节宿主-微生物相互作用。

Trans-Golgi protein TVP23B regulates host-microbe interactions via Paneth cell homeostasis and Goblet cell glycosylation.

机构信息

Center for the Genetics of Host Defense, University of Texas Southwestern Medical Center, Dallas, TX, 75390-8505, USA.

Department of Internal Medicine, Division of Gastroenterology, University of Texas Southwestern Medical Center, Dallas, TX, 75390-8505, USA.

出版信息

Nat Commun. 2023 Jun 20;14(1):3652. doi: 10.1038/s41467-023-39398-1.

Abstract

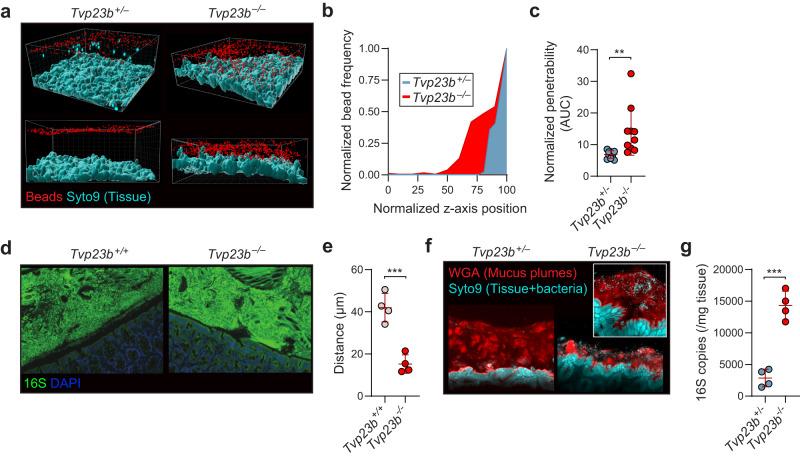
A key feature in intestinal immunity is the dynamic intestinal barrier, which separates the host from resident and pathogenic microbiota through a mucus gel impregnated with antimicrobial peptides. Using a forward genetic screen, we have found a mutation in Tvp23b, which conferred susceptibility to chemically induced and infectious colitis. Trans-Golgi apparatus membrane protein TVP23 homolog B (TVP23B) is a transmembrane protein conserved from yeast to humans. We found that TVP23B controls the homeostasis of Paneth cells and function of goblet cells, leading to a decrease in antimicrobial peptides and more penetrable mucus layer. TVP23B binds with another Golgi protein, YIPF6, which is similarly critical for intestinal homeostasis. The Golgi proteomes of YIPF6 and TVP23B-deficient colonocytes have a common deficiency of several critical glycosylation enzymes. TVP23B is necessary for the formation of the sterile mucin layer of the intestine and its absence disturbs the balance of host and microbe in vivo.

摘要

肠道免疫的一个关键特征是动态肠道屏障,它通过富含抗菌肽的黏液凝胶将宿主与常驻和致病性微生物群分开。我们使用正向遗传筛选发现了 Tvp23b 的一个突变,该突变赋予了对化学诱导和感染性结肠炎的易感性。跨高尔基器膜蛋白 TVP23 同源物 B(TVP23B)是一种从酵母到人类都保守的跨膜蛋白。我们发现 TVP23B 控制潘氏细胞的动态平衡和杯状细胞的功能,导致抗菌肽减少和黏液层更易渗透。TVP23B 与另一种高尔基体蛋白 YIPF6 结合,后者对肠道内稳态同样至关重要。YIPF6 和 TVP23B 缺陷结肠细胞的高尔基体蛋白质组都存在几种关键糖基化酶的共同缺陷。TVP23B 是形成肠道无菌黏蛋白层所必需的,其缺失会扰乱体内宿主和微生物的平衡。

https://cdn.ncbi.nlm.nih.gov/pmc/blobs/ec3b/10282085/0d21e912f349/41467_2023_39398_Fig1_HTML.jpg

文献检索

告别复杂PubMed语法,用中文像聊天一样搜索,搜遍4000万医学文献。AI智能推荐,让科研检索更轻松。

立即免费搜索

文件翻译

保留排版,准确专业,支持PDF/Word/PPT等文件格式,支持 12+语言互译。

免费翻译文档

深度研究

AI帮你快速写综述,25分钟生成高质量综述,智能提取关键信息,辅助科研写作。

立即免费体验