Suppr超能文献

Brachyury通过靶向基质金属蛋白酶14(MMP14)促进结肠癌细胞的增殖和迁移。

Brachyury promotes proliferation and migration of colorectal cancer cells by targeting MMP14.

作者信息

Chen Ming, Qu Huiheng, Liang Xiao, Huang Ying, Yang Zhengjie, Lu Pei, Shi Keqin, Chen Peng, Zhang Yanjing, Zhou Hui, Xia Jiazeng, Shen Jun

机构信息

Department of Orthopeadic Surgery, The Affiliated Wuxi No. 2 People's Hospital of Nanjing Medical University, Wuxi, 214000, China.

Department of General Surgery, The Affiliated Wuxi No. 2 People's Hospital of Nanjing Medical University, Wuxi, 214000, China.

出版信息

Cancer Cell Int. 2025 Apr 7;25(1):132. doi: 10.1186/s12935-025-03726-w.

Abstract

BACKGROUND

The incidence and mortality rates of colorectal cancer (CRC) are rising, and it is the second most common cause of cancer-related deaths worldwide. Although the transcription factor, Brachyury is intricately linked with various clinical malignancies, the mechanisms by which it influences CRC cell proliferation and migration are inadequately understood.

METHODS

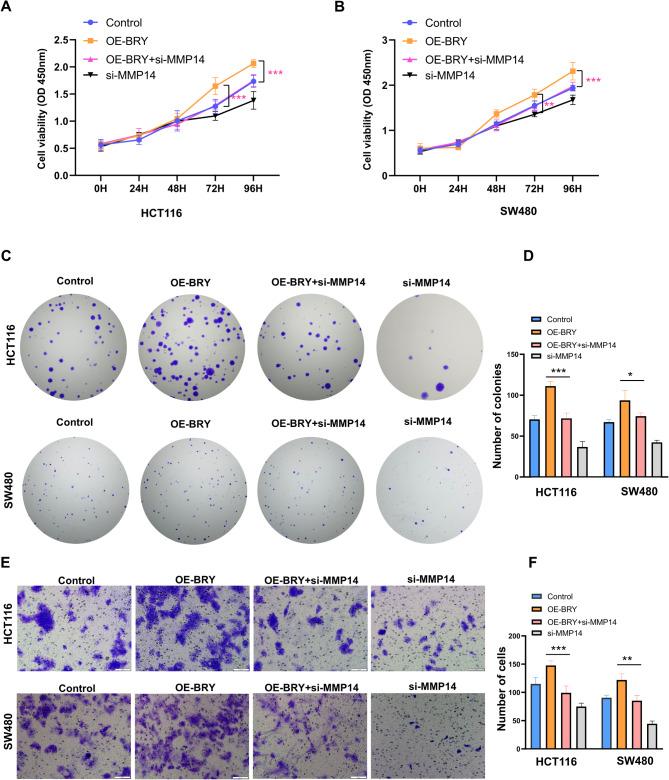
Tissue microarray was used to evaluate Brachyury expression in CRC and adjacent normal tissues. The effects of Brachyury on HCT116 and SW480 CRC cells were also examined in vitro, including using Cell Counting Kit-8, colony formation, and transwell assays, and in vivo through subcutaneous tumorigenesis assays in a nude mouse xenograft model. Chromatin immunoprecipitation was used to evaluate Brachyury binding to the MMP14 promoter and its impact on MMP14 expression. Rescue experiments were used to elucidate MMP14's role in mediating Brachyury's effect on CRC cell behavior.

RESULTS

Brachyury expression was significantly higher in CRC tissues than in adjacent normal tissues, and it promotes CRC oncogenesis in vitro and in vivo. Rescue experiments established MMP14 as a direct, downstream Brachyury target, affirming that MMP14 enhanced Brachyury-driven CRC cell proliferation.

CONCLUSION

Our findings highlight targeting the Brachyury-MMP14 axis as a potential novel approach for CRC clinical therapy.

摘要

背景

结直肠癌(CRC)的发病率和死亡率正在上升,它是全球癌症相关死亡的第二大常见原因。尽管转录因子Brachyury与各种临床恶性肿瘤密切相关,但其影响CRC细胞增殖和迁移的机制尚未完全了解。

方法

使用组织芯片评估Brachyury在CRC组织和相邻正常组织中的表达。还在体外研究了Brachyury对HCT116和SW480 CRC细胞的影响,包括使用细胞计数试剂盒-8、集落形成和transwell试验,并通过裸鼠异种移植模型中的皮下肿瘤发生试验在体内进行研究。采用染色质免疫沉淀法评估Brachyury与MMP14启动子的结合及其对MMP14表达的影响。采用挽救实验阐明MMP14在介导Brachyury对CRC细胞行为影响中的作用。

结果

Brachyury在CRC组织中的表达明显高于相邻正常组织,并且在体外和体内均促进CRC的发生。挽救实验确定MMP14是Brachyury的直接下游靶点,证实MMP14增强了Brachyury驱动的CRC细胞增殖。

结论

我们的研究结果强调靶向Brachyury-MMP14轴作为CRC临床治疗的一种潜在新方法。

https://cdn.ncbi.nlm.nih.gov/pmc/blobs/4c69/11977941/4f08c7c3b4c7/12935_2025_3726_Fig3_HTML.jpg

文献检索

告别复杂PubMed语法,用中文像聊天一样搜索,搜遍4000万医学文献。AI智能推荐,让科研检索更轻松。

立即免费搜索

文件翻译

保留排版,准确专业,支持PDF/Word/PPT等文件格式,支持 12+语言互译。

免费翻译文档

深度研究

AI帮你快速写综述,25分钟生成高质量综述,智能提取关键信息,辅助科研写作。

立即免费体验