Suppr超能文献

是与免疫细胞浸润相关的肝内胆管癌的诊断基因。

is a diagnostic gene of intrahepatic cholangiocarcinoma associated with immune cell infiltration.

机构信息

China Medical University, The General Hospital of Northern Theater Command Training Base for Graduate, Shenyang 110016, Liaoning Province, China.

Department of Hepatobiliary Surgery, The General Hospital of Northern Theater Command, Shenyang 110016, Liaoning Province, China.

出版信息

World J Gastroenterol. 2023 May 21;29(19):2961-2978. doi: 10.3748/wjg.v29.i19.2961.

Abstract

BACKGROUND

Intrahepatic cholangiocarcinoma (ICC) is a malignant tumor of the hepatobiliary system with concealed onset, strong invasiveness and poor prognosis.

AIM

To explore the disease characteristic genes that may be helpful in the diagnosis of ICC and affect immune cell infiltration.

METHODS

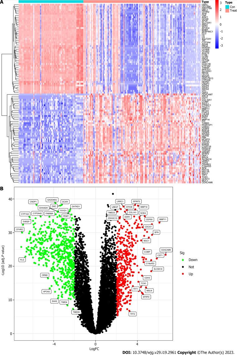
We downloaded two ICC-related human gene expression profiles from GEO database as the training group (GSE26566 and GSE32958 datasets) for difference analysis, and performed enrichment analysis on differential genes. The least absolute shrinkage and selection operator (LASSO), support vector machine-recursive feature elimination (SVM-RFE) and random forest (RF), three machine learning algorithms, were used to screen the characteristic genes. Double verification was carried out on GSE107943 and The Cancer Genome Atlas, two verification groups. Receiver operating characteristic curve and area under the curve (AUC) were used to evaluate the diagnostic efficacy of genes for ICC. CIBERSORT and ssGSEA algorithms were used to evaluate the effect of characteristic genes on immune infiltration pattern. Human Protein Atlas (HPA) was used to analyze the protein expression level of the target gene.

RESULTS

A total of 1091 differential genes were obtained in the training group. Enrichment analysis showed that the above genes were mainly enriched in small molecular catabolism, complement and coagulation cascade, bile secretion and other functions and pathways. Twenty-five characteristic genes were screened by LASSO regression, 19 by SVM-RFE algorithm, and 30 by RF algorithm. Three algorithms were used in combination to determine the characteristic gene of ICC: . The verification group confirmed that the genes had a high diagnostic accuracy (AUC values of the training group and the verification group were 0.960, 0.999, and 0.977, respectively). Comprehensive analysis of immune infiltration showed that could affect the infiltration of monocytes, activated memory CD4 T cells, resting memory CD4 T cells, and other immune cells, and was closely related to the expression of CD200, cytotoxic T-lymphocyte-associated antigen 4, CD14, CD44, and other immune checkpoints. The results of immunohistochemistry in HPA database showed was indeed overexpressed in ICC.

CONCLUSION

can be used as a disease characteristic gene of ICC, and may regulate the distribution of immune-infiltrating cells in the ICC tumor microenvironment, which provides a new method for the determination of ICC diagnostic markers and screening of therapeutic targets.

摘要

背景

肝内胆管癌(ICC)是一种隐匿性发病、侵袭性强、预后差的肝胆系统恶性肿瘤。

目的

探索可能有助于 ICC 诊断并影响免疫细胞浸润的疾病特征基因。

方法

我们从 GEO 数据库中下载了两个与 ICC 相关的人类基因表达谱作为训练组(GSE26566 和 GSE32958 数据集)进行差异分析,并对差异基因进行富集分析。使用最小绝对收缩和选择算子(LASSO)、支持向量机递归特征消除(SVM-RFE)和随机森林(RF)三种机器学习算法筛选特征基因。在 GSE107943 和癌症基因组图谱(TCGA)两个验证组中进行了双重验证。使用接收者操作特征曲线和曲线下面积(AUC)评估基因对 ICC 的诊断效力。使用 CIBERSORT 和 ssGSEA 算法评估特征基因对免疫浸润模式的影响。使用人类蛋白质图谱(HPA)分析靶基因的蛋白表达水平。

结果

在训练组中获得了 1091 个差异基因。富集分析表明,上述基因主要富集在小分子代谢、补体和凝血级联、胆汁分泌等功能和途径中。通过 LASSO 回归筛选出 25 个特征基因,SVM-RFE 算法筛选出 19 个,RF 算法筛选出 30 个。三种算法结合确定 ICC 的特征基因:. 验证组证实该基因具有较高的诊断准确性(训练组和验证组 AUC 值分别为 0.960、0.999 和 0.977)。综合免疫浸润分析表明, 可以影响单核细胞、激活记忆 CD4 T 细胞、静止记忆 CD4 T 细胞等免疫细胞的浸润,与 CD200、细胞毒性 T 淋巴细胞相关抗原 4、CD14、CD44 等免疫检查点的表达密切相关。HPA 数据库的免疫组化结果显示, 在 ICC 中确实过表达。

结论

可作为 ICC 的疾病特征基因,可能调节 ICC 肿瘤微环境中免疫浸润细胞的分布,为 ICC 诊断标志物的确定和治疗靶点的筛选提供新方法。

https://cdn.ncbi.nlm.nih.gov/pmc/blobs/0b30/10237093/c0641cf91cb3/WJG-29-2961-g001.jpg

文献AI研究员

20分钟写一篇综述,助力文献阅读效率提升50倍。

立即体验

用中文搜PubMed

大模型驱动的PubMed中文搜索引擎

马上搜索

文档翻译

学术文献翻译模型,支持多种主流文档格式。

立即体验