Suppr超能文献

外泌体miR-92b-5p通过调节N4BP1增强多柔比星耐药急性髓系白血病中的PTEN单泛素化。

Exosomal miR-92b-5p regulates N4BP1 to enhance PTEN mono-ubiquitination in doxorubicin-resistant AML.

作者信息

Li Qianyuan, Cheng Jie, Qin Danni, Xiao Sheng, Yao Chenjiao

机构信息

Department of General Medicine, The 3rd Xiangya Hospital, Central South University, Changsha 410013, Hunan, China.

Department of Hematology, The 3rd Xiangya Hospital, Central South University, Changsha 410013, Hunan, China.

出版信息

Cancer Drug Resist. 2025 Mar 28;8:16. doi: 10.20517/cdr.2024.140. eCollection 2025.

Abstract

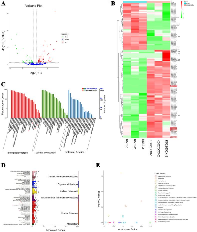
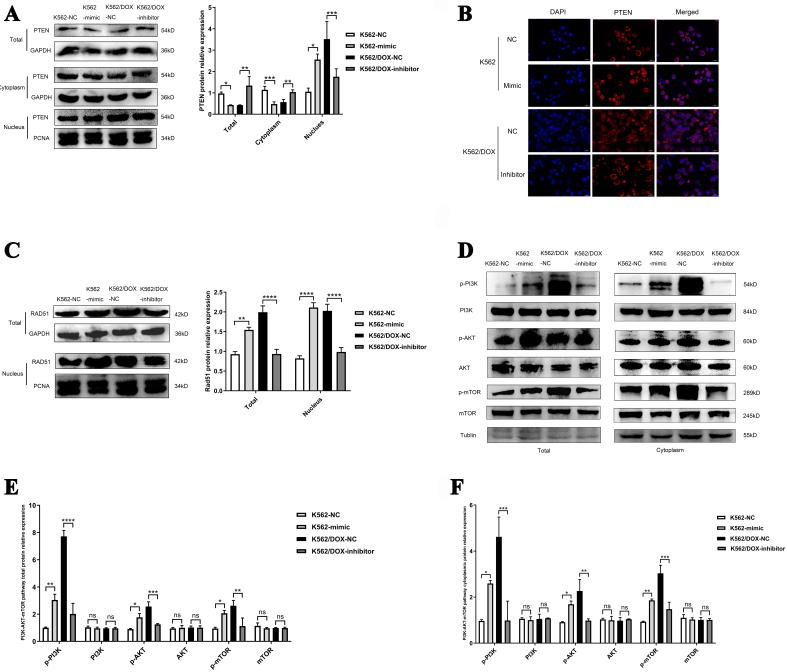
Doxorubicin, pivotal for acute myeloid leukemia (AML) treatment, often succumbs to resistance, impeding therapeutic success. Although exosomal transfer is linked to chemoresistance, the detailed role of exosomal miRNAs in doxorubicin resistance remains incompletely understood. We employed miRNA sequencing to delineate the profile of exosomal miRNAs in doxorubicin-resistant K562/DOX cells and AML patients. Subsequently, qPCR was utilized to scrutinize the expression of exosomal miR-92b-5p in these resistant cells and AML patients. A dual-luciferase reporter assay was conducted to elucidate the direct binding of miR-92b-5p to NEDD4 binding protein 1 (N4BP1). Furthermore, interactions between N4BP1 and NEDD4, as well as between NEDD4 and PTEN, were investigated by co-immunoprecipitation (Co-IP). Meanwhile, the ubiquitination of PTEN was also examined by Co-IP. Western blot analysis was applied to assess the expression levels of N4BP1, NEDD4, PTEN, RAD51, and proteins associated with the PI3K-AKT-mTOR pathway. Gain- and loss-of-function studies were conducted to ascertain the functional role of miR-92b-5p in doxorubicin resistance by using miR-92b-5p-mimic and miR-92b-5p-inhibitor transfections. Our study found exosomal miR-92b-5p was upregulated both in doxorubicin-resistant cells and AML patients. Moreover, miR-92b-5p targets N4BP1, promoting NEDD4-mediated mono-ubiquitination of PTEN. This alters PTEN's subcellular localization, promoting nuclear PTEN and reducing cytoplasmic PTEN, which in turn leads to increased RAD51 for DNA repair and activation of the PI3K-AKT-mTOR pathway for cell proliferation, contributing to doxorubicin resistance. Our study reveals a novel mechanism of doxorubicin resistance mediated by exosomal miR-92b-5p and provides potential therapeutic targets for overcoming drug resistance in AML.

摘要

阿霉素是急性髓系白血病(AML)治疗的关键药物,但常常会产生耐药性,阻碍治疗成功。尽管外泌体转移与化疗耐药有关,但外泌体微小RNA(miRNA)在阿霉素耐药中的具体作用仍不完全清楚。我们采用miRNA测序来描绘阿霉素耐药的K562/DOX细胞和AML患者中外泌体miRNA的图谱。随后,利用定量聚合酶链反应(qPCR)来检测这些耐药细胞和AML患者中外泌体miR-92b-5p的表达。进行双荧光素酶报告基因检测以阐明miR-92b-5p与NEDD4结合蛋白1(N4BP1)的直接结合。此外,通过免疫共沉淀(Co-IP)研究N4BP1与NEDD4之间以及NEDD4与PTEN之间的相互作用。同时,也通过Co-IP检测PTEN的泛素化。应用蛋白质免疫印迹分析来评估N4BP1、NEDD4、PTEN、RAD51以及与磷脂酰肌醇-3激酶-蛋白激酶B-哺乳动物雷帕霉素靶蛋白(PI3K-AKT-mTOR)通路相关的蛋白质的表达水平。通过转染miR-92b-5p模拟物和miR-92b-5p抑制剂进行功能获得和功能缺失研究,以确定miR-92b-5p在阿霉素耐药中的功能作用。我们的研究发现,外泌体miR-92b-5p在阿霉素耐药细胞和AML患者中均上调。此外,miR-92b-5p靶向N4BP1,促进NEDD4介导的PTEN单泛素化。这改变了PTEN的亚细胞定位,促使PTEN进入细胞核并减少其在细胞质中的含量,进而导致用于DNA修复的RAD51增加以及用于细胞增殖的PI3K-AKT-mTOR通路激活,从而产生阿霉素耐药。我们的研究揭示了外泌体miR-92b-5p介导的阿霉素耐药新机制,并为克服AML中的耐药性提供了潜在的治疗靶点。

https://cdn.ncbi.nlm.nih.gov/pmc/blobs/e107/11977356/cde9e6bdf529/cdr-8-16.fig.1.jpg

文献检索

告别复杂PubMed语法,用中文像聊天一样搜索,搜遍4000万医学文献。AI智能推荐,让科研检索更轻松。

立即免费搜索

文件翻译

保留排版,准确专业,支持PDF/Word/PPT等文件格式,支持 12+语言互译。

免费翻译文档

深度研究

AI帮你快速写综述,25分钟生成高质量综述,智能提取关键信息,辅助科研写作。

立即免费体验