Suppr超能文献

外源性催产素对视觉发育不同阶段视觉皮层可塑性的影响。

The impact of exogenous Oxytocin on visual cortex plasticity across different stages of visual development.

作者信息

Sun Yifan, Wang Xiao, Chen Yamin, Luan Zichen, Hao Rui

机构信息

Clinical College of Ophthalmology, Tianjin Medical University, 300020, Tianjin, PR China.

Tianjin Key Lab of Ophthalmology and Vision Science, Tianjin Eye Hospital, Tianjin Eye Institute, 300020, Tianjin, PR China.

出版信息

Sci Rep. 2025 Apr 9;15(1):12137. doi: 10.1038/s41598-025-96573-8.

Abstract

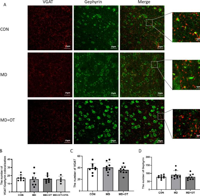
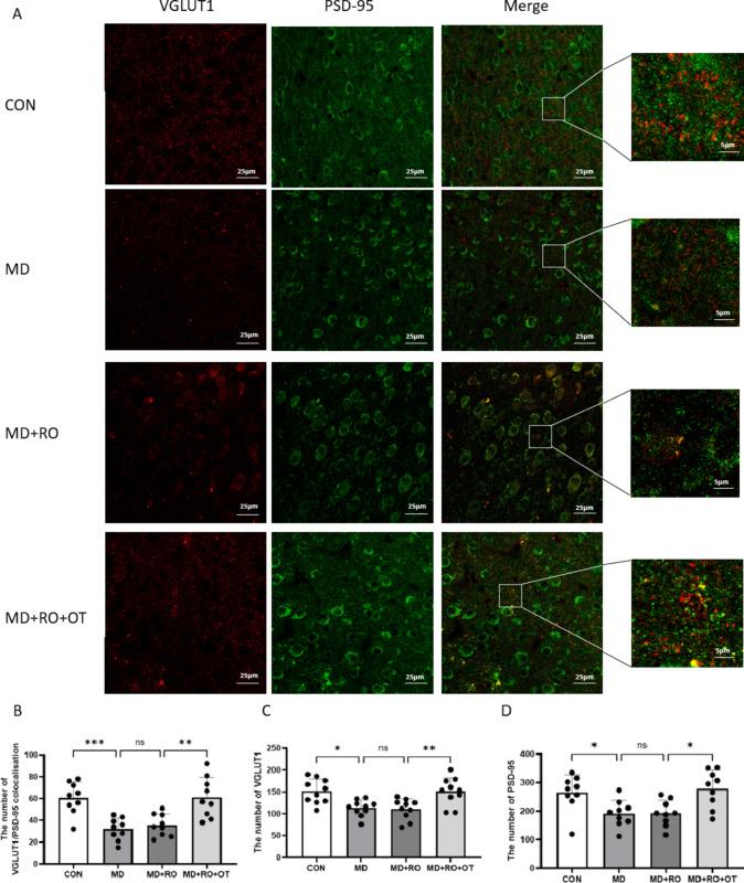
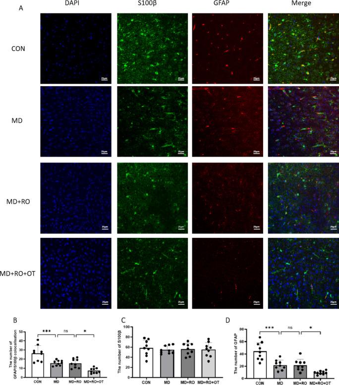
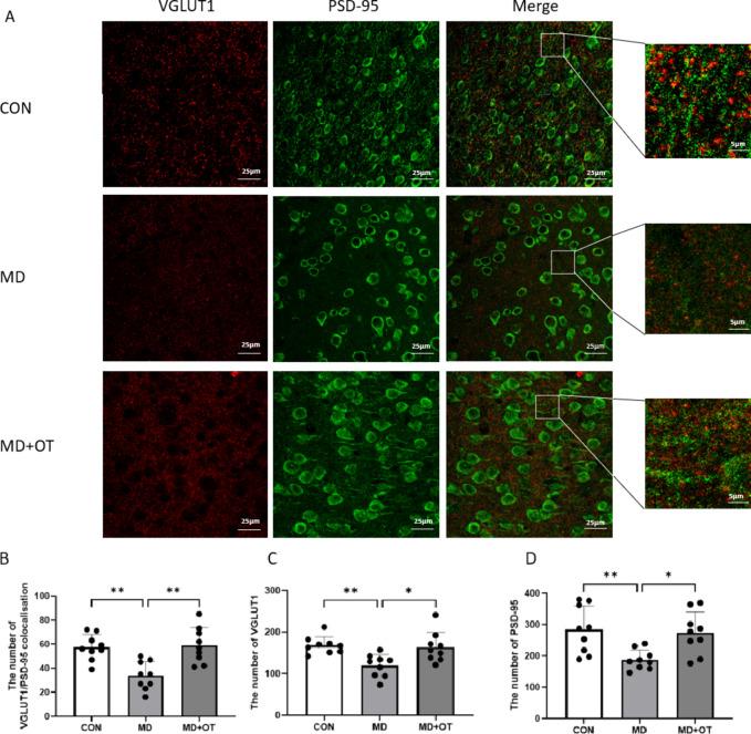
The plasticity of ocular dominance is most prominent during the critical period of visual development, influenced by the balance of excitatory and inhibitory synaptic transmission in the visual cortex. Astrocytes play a crucial role in regulating synaptic plasticity through phagocytosis of synapses. However, the ability of astrocytes to modulate synaptic plasticity after the critical period remains unclear. Oxytocin (OT), a neuropeptide involved in neural circuit formation, has shown potential in enhancing synaptic plasticity. This study explores the role of OT in restoring visual cortical plasticity during and after the critical period of visual development. We performed monocular deprivation (MD) on mice during the critical period and extended the deprivation until adulthood. Visual cortical plasticity was evaluated using pattern visual evoked potentials (PVEPs), immunofluorescence staining, and western blotting. Excitatory synaptic markers (VGLUT1, PSD- 95) and inhibitory synaptic markers (VGAT, Gephyrin) were analyzed. The effects of OT administration, alone or combined with reverse occlusion (RO), on ocular dominance plasticity and astrocyte activity were assessed. During the critical period, MD induced a significant ocular dominance shift with reduced cortical response from the deprived eye, primarily through decreased excitatory synaptic markers (VGLUT1: P < 0.05; PSD- 95: P < 0.05). OT administration further enhanced this shift by reducing GFAP expression and decreasing astrocytic phagocytosis of excitatory synapses. After the critical period, prolonged MD reduced excitatory synaptic marker expression in the visual cortex (P < 0.05), and RO alone did not restore cortical plasticity. However, the combination of OT and RO increased excitatory synaptic marker expression (VGLUT1: P < 0.05; PSD- 95: P < 0.05 and restored ocular dominance plasticity. Our findings demonstrate that OT can modulate astrocyte activity and enhance excitatory synaptic plasticity, facilitating the recovery of visual cortical plasticity both during and after the critical period. These results highlight the potential of OT as a therapeutic intervention for visual impairments caused by disrupted sensory experiences during development.

摘要

眼优势可塑性在视觉发育的关键期最为显著,受视觉皮层中兴奋性和抑制性突触传递平衡的影响。星形胶质细胞通过对突触的吞噬作用在调节突触可塑性方面发挥关键作用。然而,星形胶质细胞在关键期后调节突触可塑性的能力仍不清楚。催产素(OT)是一种参与神经回路形成的神经肽,已显示出增强突触可塑性的潜力。本研究探讨OT在视觉发育关键期及关键期后恢复视觉皮层可塑性中的作用。我们在关键期对小鼠进行单眼剥夺(MD),并将剥夺延长至成年期。使用图形视觉诱发电位(PVEP)、免疫荧光染色和蛋白质免疫印迹法评估视觉皮层可塑性。分析兴奋性突触标志物(VGLUT1、PSD - 95)和抑制性突触标志物(VGAT、gephyrin)。评估单独给予OT或联合反向遮盖(RO)对眼优势可塑性和星形胶质细胞活性的影响。在关键期,MD导致显著的眼优势偏移,剥夺眼的皮层反应降低,主要是通过兴奋性突触标志物减少(VGLUT1:P < 0.05;PSD - 95:P < 0.05)。给予OT通过降低GFAP表达和减少星形胶质细胞对兴奋性突触的吞噬作用进一步增强了这种偏移。在关键期后,长期MD降低了视觉皮层中兴奋性突触标志物的表达(P < 0.05),单独的RO不能恢复皮层可塑性。然而,OT与RO联合增加了兴奋性突触标志物的表达(VGLUT1:P < 0.05;PSD - 95:P < 0.05)并恢复了眼优势可塑性。我们的研究结果表明,OT可以调节星形胶质细胞活性并增强兴奋性突触可塑性,促进关键期及关键期后视觉皮层可塑性的恢复。这些结果突出了OT作为治疗因发育过程中感觉经验中断导致的视觉障碍的治疗干预措施的潜力。

https://cdn.ncbi.nlm.nih.gov/pmc/blobs/d267/11982226/70073fd5acf7/41598_2025_96573_Fig1_HTML.jpg

文献AI研究员

20分钟写一篇综述,助力文献阅读效率提升50倍。

立即体验

用中文搜PubMed

大模型驱动的PubMed中文搜索引擎

马上搜索

文档翻译

学术文献翻译模型,支持多种主流文档格式。

立即体验