• 文献检索
  • 文档翻译
  • 深度研究
  • 学术资讯
  • Suppr Zotero 插件Zotero 插件
  • 邀请有礼
  • 套餐&价格
  • 历史记录
应用&插件
Suppr Zotero 插件Zotero 插件浏览器插件Mac 客户端Windows 客户端微信小程序
定价
高级版会员购买积分包购买API积分包
服务
文献检索文档翻译深度研究API 文档MCP 服务
关于我们
关于 Suppr公司介绍联系我们用户协议隐私条款
关注我们

Suppr 超能文献

核心技术专利:CN118964589B侵权必究
粤ICP备2023148730 号-1Suppr @ 2026

文献检索

告别复杂PubMed语法,用中文像聊天一样搜索,搜遍4000万医学文献。AI智能推荐,让科研检索更轻松。

立即免费搜索

文件翻译

保留排版,准确专业,支持PDF/Word/PPT等文件格式,支持 12+语言互译。

免费翻译文档

深度研究

AI帮你快速写综述,25分钟生成高质量综述,智能提取关键信息,辅助科研写作。

立即免费体验

在稳态下,导管细胞或Ngn3细胞对成年胰腺胰岛β细胞新生没有贡献。

Ductal or Ngn3 cells do not contribute to adult pancreatic islet beta-cell neogenesis in homeostasis.

作者信息

Huang Xiuzhen, Zhao Huan, Chen Hui, Liu Zixin, Liu Kuo, Lv Zan, Liu Xiuxiu, Han Ximeng, Han Maoying, Lu Jie, Zhou Qiao, Zhou Bin

机构信息

New Cornerstone Science Laboratory, State Key Laboratory of Cell Biology, Shanghai Institute of Biochemistry and Cell Biology, Center for Excellence in Molecular Cell Science, Chinese Academy of Sciences, University of Chinese Academy of Sciences, 200031, Shanghai, China.

School of Life Science, Hangzhou Institute for Advanced Study, University of Chinese Academy of Sciences, 310024, Hangzhou, China.

出版信息

EMBO J. 2025 May;44(10):2856-2881. doi: 10.1038/s44318-025-00434-z. Epub 2025 Apr 9.

DOI:10.1038/s44318-025-00434-z
PMID:40205162
原文链接:https://pmc.ncbi.nlm.nih.gov/articles/PMC12084597/
Abstract

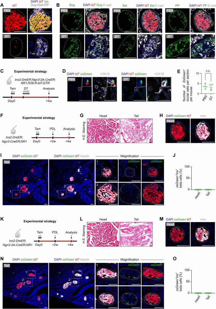
The adult pancreatic ducts have long been proposed to contain rare progenitors, some of which expressing Ngn3, that generate new beta cells in endocrine-islet homeostasis. Due to their postulated rarity and the lack of definitive markers, the existence or absence of ductal endocrine progenitors remains unsettled despite many studies. Genetic lineage tracing of ductal cells or Ngn3 cells with currently available CreER drivers has been complicated by off-target labeling of pre-existing beta cells. Here, using dual-recombinase-mediated intersectional genetic strategy and newly-derived Ngn3-2A-CreER and Hnf1b-2A-CreER knock-in drivers, we succeeded in specifically labeling Ngn3-positive cells and Hnf1b-positive ductal cells without marking pre-existing beta cells. These data revealed no evidence of de novo generation of insulin-producing beta cells from ductal cells or endogenous Ngn3-positive cells in the adult pancreas during homeostasis.

摘要

长期以来,人们一直认为成人胰腺导管中含有罕见的祖细胞,其中一些表达Ngn3,这些祖细胞在内分泌胰岛稳态中产生新的β细胞。由于推测它们很罕见且缺乏明确的标志物,尽管进行了许多研究,但导管内分泌祖细胞的存在与否仍未确定。使用目前可用的CreER驱动程序对导管细胞或Ngn3细胞进行遗传谱系追踪,因预先存在的β细胞的脱靶标记而变得复杂。在这里,我们使用双重组酶介导的交叉遗传策略以及新衍生的Ngn3-2A-CreER和Hnf1b-2A-CreER敲入驱动程序,成功地特异性标记了Ngn3阳性细胞和Hnf1b阳性导管细胞,而没有标记预先存在的β细胞。这些数据表明,在稳态期间,成年胰腺中没有证据表明导管细胞或内源性Ngn3阳性细胞会重新产生产生胰岛素的β细胞。

https://cdn.ncbi.nlm.nih.gov/pmc/blobs/8dd3/12084597/c7bcffe1863f/44318_2025_434_Fig11_ESM.jpg
https://cdn.ncbi.nlm.nih.gov/pmc/blobs/8dd3/12084597/f1aad7f42208/44318_2025_434_Fig1_HTML.jpg
https://cdn.ncbi.nlm.nih.gov/pmc/blobs/8dd3/12084597/a425c69b911b/44318_2025_434_Fig2_HTML.jpg
https://cdn.ncbi.nlm.nih.gov/pmc/blobs/8dd3/12084597/5ddf3bd71b63/44318_2025_434_Fig3_HTML.jpg
https://cdn.ncbi.nlm.nih.gov/pmc/blobs/8dd3/12084597/1708b214c19b/44318_2025_434_Fig4_HTML.jpg
https://cdn.ncbi.nlm.nih.gov/pmc/blobs/8dd3/12084597/031317db9a67/44318_2025_434_Fig5_HTML.jpg
https://cdn.ncbi.nlm.nih.gov/pmc/blobs/8dd3/12084597/641faa649399/44318_2025_434_Fig6_HTML.jpg
https://cdn.ncbi.nlm.nih.gov/pmc/blobs/8dd3/12084597/56a6c659fb8a/44318_2025_434_Fig7_ESM.jpg
https://cdn.ncbi.nlm.nih.gov/pmc/blobs/8dd3/12084597/de7c6bd6e9bf/44318_2025_434_Fig8_ESM.jpg
https://cdn.ncbi.nlm.nih.gov/pmc/blobs/8dd3/12084597/1faa3c2ead94/44318_2025_434_Fig9_ESM.jpg
https://cdn.ncbi.nlm.nih.gov/pmc/blobs/8dd3/12084597/85524e6d98e3/44318_2025_434_Fig10_ESM.jpg
https://cdn.ncbi.nlm.nih.gov/pmc/blobs/8dd3/12084597/c7bcffe1863f/44318_2025_434_Fig11_ESM.jpg
https://cdn.ncbi.nlm.nih.gov/pmc/blobs/8dd3/12084597/f1aad7f42208/44318_2025_434_Fig1_HTML.jpg
https://cdn.ncbi.nlm.nih.gov/pmc/blobs/8dd3/12084597/a425c69b911b/44318_2025_434_Fig2_HTML.jpg
https://cdn.ncbi.nlm.nih.gov/pmc/blobs/8dd3/12084597/5ddf3bd71b63/44318_2025_434_Fig3_HTML.jpg
https://cdn.ncbi.nlm.nih.gov/pmc/blobs/8dd3/12084597/1708b214c19b/44318_2025_434_Fig4_HTML.jpg
https://cdn.ncbi.nlm.nih.gov/pmc/blobs/8dd3/12084597/031317db9a67/44318_2025_434_Fig5_HTML.jpg
https://cdn.ncbi.nlm.nih.gov/pmc/blobs/8dd3/12084597/641faa649399/44318_2025_434_Fig6_HTML.jpg
https://cdn.ncbi.nlm.nih.gov/pmc/blobs/8dd3/12084597/56a6c659fb8a/44318_2025_434_Fig7_ESM.jpg
https://cdn.ncbi.nlm.nih.gov/pmc/blobs/8dd3/12084597/de7c6bd6e9bf/44318_2025_434_Fig8_ESM.jpg
https://cdn.ncbi.nlm.nih.gov/pmc/blobs/8dd3/12084597/1faa3c2ead94/44318_2025_434_Fig9_ESM.jpg
https://cdn.ncbi.nlm.nih.gov/pmc/blobs/8dd3/12084597/85524e6d98e3/44318_2025_434_Fig10_ESM.jpg
https://cdn.ncbi.nlm.nih.gov/pmc/blobs/8dd3/12084597/c7bcffe1863f/44318_2025_434_Fig11_ESM.jpg

相似文献

1
Ductal or Ngn3 cells do not contribute to adult pancreatic islet beta-cell neogenesis in homeostasis.在稳态下,导管细胞或Ngn3细胞对成年胰腺胰岛β细胞新生没有贡献。
EMBO J. 2025 May;44(10):2856-2881. doi: 10.1038/s44318-025-00434-z. Epub 2025 Apr 9.
2
Neurogenin3 activation is not sufficient to direct duct-to-beta cell transdifferentiation in the adult pancreas.神经基因 3 的激活不足以在成年胰腺中直接诱导导管到β细胞的转分化。
J Biol Chem. 2013 Aug 30;288(35):25297-25308. doi: 10.1074/jbc.M113.484022. Epub 2013 Jul 18.
3
Ngn3-Positive Cells Arise from Pancreatic Duct Cells.Ngn3 阳性细胞来源于胰腺导管细胞。
Int J Mol Sci. 2021 Aug 9;22(16):8548. doi: 10.3390/ijms22168548.
4
TNF-like weak inducer of apoptosis (TWEAK) promotes beta cell neogenesis from pancreatic ductal epithelium in adult mice.肿瘤坏死因子样弱凋亡诱导剂(TWEAK)促进成年小鼠胰腺导管上皮的β细胞新生。
PLoS One. 2013 Aug 26;8(8):e72132. doi: 10.1371/journal.pone.0072132. eCollection 2013.
5
Ductal Ngn3-expressing progenitors contribute to adult β cell neogenesis in the pancreas.管腔 Ngn3 表达祖细胞有助于胰腺中成年 β 细胞的新生。
Cell Stem Cell. 2021 Nov 4;28(11):2000-2008.e4. doi: 10.1016/j.stem.2021.08.003. Epub 2021 Sep 2.
6
Pancreatic islet progenitor cells in neurogenin 3-yellow fluorescent protein knock-add-on mice.神经源蛋白3-黄色荧光蛋白敲入附加小鼠中的胰岛祖细胞。
Mol Endocrinol. 2004 Nov;18(11):2765-76. doi: 10.1210/me.2004-0243. Epub 2004 Aug 5.
7
Transgene expression level and inherent differences in target gene activation determine the rate and fate of neurogenin3-mediated islet cell differentiation in vitro.转基因表达水平以及靶基因激活的内在差异决定了体外神经生成素3介导的胰岛细胞分化的速率和命运。
Tissue Eng. 2007 Apr;13(4):775-88. doi: 10.1089/ten.2006.0258.
8
Neurogenin3 phosphorylation controls reprogramming efficiency of pancreatic ductal organoids into endocrine cells.神经母细胞生成素 3 磷酸化控制胰腺导管类器官重编程为内分泌细胞的效率。
Sci Rep. 2018 Oct 18;8(1):15374. doi: 10.1038/s41598-018-33838-5.
9
Plasticity of adult human pancreatic duct cells by neurogenin3-mediated reprogramming.神经母细胞基因 3 介导的重编程使成人胰腺导管细胞具有可塑性。
PLoS One. 2012;7(5):e37055. doi: 10.1371/journal.pone.0037055. Epub 2012 May 14.
10
Rfx6 is an Ngn3-dependent winged helix transcription factor required for pancreatic islet cell development.Rfx6 是一种依赖 Ngn3 的翼状螺旋转录因子,对于胰腺胰岛细胞的发育是必需的。
Development. 2010 Jan;137(2):203-12. doi: 10.1242/dev.041673.

本文引用的文献

1
Matters arising: Insufficient evidence that pancreatic β cells are derived from adult ductal Neurog3-expressing progenitors.争议问题:缺乏证据表明胰腺 β 细胞源自成年胆管中表达 Neurog3 的祖细胞。
Cell Stem Cell. 2023 Apr 6;30(4):488-497.e3. doi: 10.1016/j.stem.2023.03.003.
2
Response to Magenheim et al.: Ductal Ngn3-expressing progenitors contribute to adult beta cell neogenesis in the pancreas.对马根海姆等人的回应:表达导管Ngn3的祖细胞有助于胰腺中成年β细胞的新生。
Cell Stem Cell. 2023 Apr 6;30(4):345-347. doi: 10.1016/j.stem.2023.03.002.
3
Dual Cre and Dre recombinases mediate synchronized lineage tracing and cell subset ablation in vivo.
双重 Cre 和 Dre 重组酶介导体内谱系追踪和细胞亚群消融的同步化。
J Biol Chem. 2022 Jun;298(6):101965. doi: 10.1016/j.jbc.2022.101965. Epub 2022 Apr 21.
4
Adult pancreatic islet endocrine cells emerge as fetal hormone-expressing cells.成体胰腺内分泌细胞起源于胎儿期具有激素分泌功能的细胞。
Cell Rep. 2022 Feb 15;38(7):110377. doi: 10.1016/j.celrep.2022.110377.
5
New evidence for adult beta cell neogenesis.成体β细胞新生的新证据。
Cell Stem Cell. 2021 Nov 4;28(11):1889-1890. doi: 10.1016/j.stem.2021.10.005.
6
Pancreatic beta cell neogenesis: Debates and updates.胰腺β细胞新生:争议与更新。
Cell Metab. 2021 Nov 2;33(11):2105-2107. doi: 10.1016/j.cmet.2021.10.007.
7
Harnessing orthogonal recombinases to decipher cell fate with enhanced precision.利用正交重组酶以更高的精度解析细胞命运。
Trends Cell Biol. 2022 Apr;32(4):324-337. doi: 10.1016/j.tcb.2021.09.007. Epub 2021 Oct 15.
8
Ductal Ngn3-expressing progenitors contribute to adult β cell neogenesis in the pancreas.管腔 Ngn3 表达祖细胞有助于胰腺中成年 β 细胞的新生。
Cell Stem Cell. 2021 Nov 4;28(11):2000-2008.e4. doi: 10.1016/j.stem.2021.08.003. Epub 2021 Sep 2.
9
Pancreatic Ppy-expressing γ-cells display mixed phenotypic traits and the adaptive plasticity to engage insulin production.表达胰淀素的 γ 细胞表现出混合的表型特征,并具有参与胰岛素产生的适应性可塑性。
Nat Commun. 2021 Jul 22;12(1):4458. doi: 10.1038/s41467-021-24788-0.
10
Pre-existing beta cells but not progenitors contribute to new beta cells in the adult pancreas.成年胰腺中,已有的β细胞而非祖细胞对新的β细胞有贡献。
Nat Metab. 2021 Mar;3(3):352-365. doi: 10.1038/s42255-021-00364-0. Epub 2021 Mar 15.