Wang Weinan, Sun Jingjing, Fan Chunguo, Yuan Guozhen, Zhou Rui, Lu Jun, Liu Jinyi, Wang Changquan
College of Horticulture, Nanjing Agricultural University, Nanjing 210095, China.
Key Laboratory of Landscaping, Ministry of Agriculture and Rural Affairs, Nanjing 210095, China.
Hortic Res. 2025 Jan 21;12(5):uhaf025. doi: 10.1093/hr/uhaf025. eCollection 2025 May.
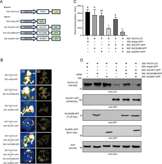
Light is essential for rose ( spp.) growth and development. Different light qualities play differing roles in the rose floral transition, but the molecular mechanisms underlying their effects are not fully understood. Here, we observed that red light suppresses rose flowering and increases the expression of () compared with white light. Virus-induced gene silencing (VIGS) of led to early flowering under white light and especially under red light, suggesting that this gene is a flowering repressor with a predominant function under red light. We determined that RcSRR1 interacts with the COP9 signalosome subunit 5B (RcCSN5B), while RcCSN5B, RcCOP1, and RcCO physically interact with each other. Furthermore, the RcCSN5B-induced deneddylation of Cullin4-RING E3 ubiquitin ligase (RcCRL4) in rose was reduced by the addition of RcSRR1, suggesting that the interaction between RcSRR1 and RcCSN5B relieves the deneddylation of the RcCRL4-COP1/SPA complex to enhance RcCO proteolysis, which subsequently suppresses the transcriptional activation of and ultimately flowering. Far-red light-related sequence like 1 (RcFRSL3) was shown to specifically bind to the G-box motif of the promoter to repress its transcription, removing its inhibition of expression and inducing flowering. Red light inhibited expression, thereby promoting the expression of to inhibit flowering. Taken together, these results provide a previously uncharacterized mechanism by which the RcFRSL3-RcSRR1-RcCSN5B module targets RcCO stability to regulate flowering under different light conditions in rose plants.
光对玫瑰(蔷薇属)的生长和发育至关重要。不同光质在玫瑰花期转换中发挥着不同作用,但其作用的分子机制尚未完全明确。在此,我们观察到与白光相比,红光抑制玫瑰开花并增加(某基因)的表达。对该基因进行病毒诱导基因沉默(VIGS)后,在白光尤其是红光条件下导致提前开花,表明该基因是一种开花抑制因子,在红光下具有主要作用。我们确定RcSRR1与COP9信号体亚基5B(RcCSN5B)相互作用,而RcCSN5B、RcCOP1和RcCO彼此之间存在物理相互作用。此外,添加RcSRR1可降低RcCSN5B诱导的玫瑰中Cullin4-RING E3泛素连接酶(RcCRL4)的去泛素化,这表明RcSRR1与RcCSN5B之间的相互作用可缓解RcCRL4-COP1/SPA复合物的去泛素化,从而增强RcCO的蛋白水解作用,进而抑制(某基因)的转录激活并最终抑制开花。远红光相关序列样蛋白1(RcFRSL3)被证明可特异性结合(某基因)启动子的G-box基序以抑制其转录,消除其对(另一基因)表达的抑制并诱导开花。红光抑制(某基因)表达,从而促进(另一基因)表达以抑制开花。综上所述,这些结果提供了一种前所未有的机制,即RcFRSL3-RcSRR1-RcCSN5B模块通过靶向RcCO稳定性来调节玫瑰植株在不同光照条件下的开花。