Suppr超能文献

驾驭数字环境:揭示技术压力的挑战与阻碍因素对员工建言行为的相互作用。

Navigating the digital landscape: unraveling the interplay of challenge and hindrance components of technostress on employee voice behavior.

作者信息

Buzás Barnabás, Simon Adél Csenge, Kiss Orhidea Edith, Faragó Klára

机构信息

Doctoral School of Psychology, Eötvös Loránd University, Budapest, Hungary.

Institute of Psychology, ELTE Eötvös Loránd University, Budapest, Hungary.

出版信息

Front Psychol. 2025 Mar 26;16:1434275. doi: 10.3389/fpsyg.2025.1434275. eCollection 2025.

Abstract

INTRODUCTION

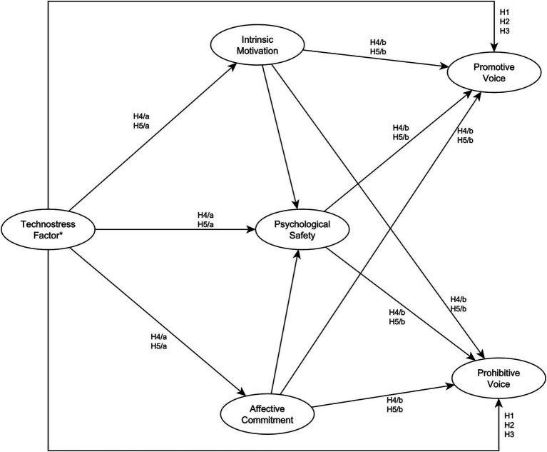
The increasing digitalization of office work, especially with the rise of remote work, has amplified the impact of technostress in organizations. This study examines how technostress influences employee voice behavior. Grounded in the challenge-hindrance stressor framework, we hypothesize that certain aspects of technostress may positively affect voice behavior, psychological safety, intrinsic motivation, and affective commitment. Our findings provide insights for organizations to understand these dynamics and develop managerial strategies that foster positive workplace behaviors.

METHODS

We conducted a cross-sectional study using an online questionnaire with office employees experienced in remote work ( = 361). Data were analyzed using three-step hierarchical regression models to assess the direct effects of technostress on voice behavior. Additionally, structural equation models (SEM) were used to explore indirect effects and the moderating roles of psychological safety, intrinsic motivation, and affective commitment.

RESULTS

Our findings reveal that technostress consists of challenge and hindrance components. Techno-uncertainty and, to a lesser extent, techno-overload acted as challenge stressors, positively influencing voice behavior directly or through intrinsic motivation and affective commitment. Conversely, techno-insecurity and techno-complexity emerged as hindrance stressors. Techno-insecurity negatively affected all measured variables, while techno-complexity reduced voice behavior and psychological safety. We observed a positive linear relationship between challenge stressors and voice behavior, a negative linear relationship with hindrance stressors, and a weak U-shaped relationship between techno-insecurity and promotive voice.

DISCUSSION

Our study underscores the need to analyze technostress through the challenge-hindrance stressors framework, as its components can both enhance and hinder employee motivation and voice behavior. We interpret our findings through the lens of Conservation of Resources (COR) theory, emphasizing a proactive rather than a defensive or reactive approach. Additionally, we propose managerial strategies to encourage voice behavior in technostress-prone work environments.

摘要

引言

办公室工作数字化程度的不断提高,尤其是随着远程工作的兴起,放大了技术压力在组织中的影响。本研究考察了技术压力如何影响员工的建言行为。基于挑战-阻碍压力源框架,我们假设技术压力的某些方面可能对建言行为、心理安全感、内在动机和情感承诺产生积极影响。我们的研究结果为组织理解这些动态关系并制定促进积极工作场所行为的管理策略提供了见解。

方法

我们对有远程工作经验的办公室员工(n = 361)进行了一项横断面研究,使用在线问卷。数据采用三步层次回归模型进行分析,以评估技术压力对建言行为的直接影响。此外,还使用结构方程模型(SEM)来探讨间接影响以及心理安全感、内在动机和情感承诺的调节作用。

结果

我们的研究结果表明,技术压力由挑战和阻碍两个部分组成。技术不确定性以及在较小程度上的技术过载充当了挑战压力源,直接或通过内在动机和情感承诺对建言行为产生积极影响。相反,技术不安全感和技术复杂性则成为阻碍压力源。技术不安全感对所有测量变量都有负面影响,而技术复杂性则降低了建言行为和心理安全感。我们观察到挑战压力源与建言行为之间存在正线性关系,与阻碍压力源之间存在负线性关系,以及技术不安全感与促进性建言之间存在弱U形关系。

讨论

我们的研究强调了通过挑战-阻碍压力源框架分析技术压力的必要性,因为其组成部分既可以增强也可以阻碍员工的动机和建言行为。我们通过资源保存(COR)理论的视角来解释我们的研究结果,强调采取积极主动而非防御或被动反应的方法。此外,我们提出了管理策略,以鼓励在容易产生技术压力的工作环境中的建言行为。

https://cdn.ncbi.nlm.nih.gov/pmc/blobs/55dc/11980636/236386d1fe7a/fpsyg-16-1434275-g001.jpg

文献AI研究员

20分钟写一篇综述,助力文献阅读效率提升50倍。

立即体验

用中文搜PubMed

大模型驱动的PubMed中文搜索引擎

马上搜索

文档翻译

学术文献翻译模型,支持多种主流文档格式。

立即体验