Suppr超能文献

ACBD3蛋白协调内质网-高尔基体的接触,以实现有效的蜱传脑炎病毒感染。

The ACBD3 protein coordinates ER-Golgi contacts to enable productive TBEV infection.

作者信息

Yau Wai-Lok, Peters Marie B A, Rönfeldt Sebastian, Sorin Marie N, Lindqvist Richard, Pulkkinen Lauri I A, Carlson Lars-Anders, Överby Anna K, Lundmark Richard

机构信息

Department of Medical and Translational Biology, SciLifeLab, Umeå University, Umeå, Sweden.

The Laboratory for Molecular Infection Medicine Sweden (MIMS), Umeå University, Umeå, Sweden.

出版信息

J Virol. 2025 May 20;99(5):e0222424. doi: 10.1128/jvi.02224-24. Epub 2025 Apr 10.

Abstract

UNLABELLED

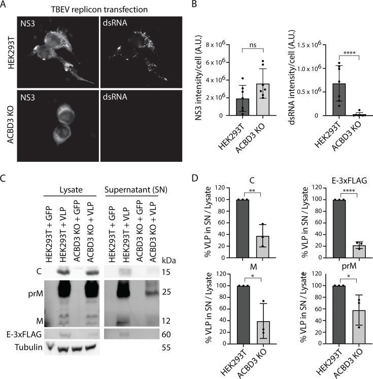
Flavivirus infection involves extensive remodeling of the endoplasmic reticulum (ER), which is key to both the replication of the viral RNA genome as well as the assembly and release of new virions. However, little is known about how viral proteins and host factors cooperatively facilitate such a vast transformation of the ER, and how this influences the different steps of the viral life cycle. In this study, we screened for host proteins that were enriched in close proximity to the tick-borne encephalitis virus (TBEV) protein NS4B and found that the top candidates were coupled to trafficking between ER exit sites (ERES) and the Golgi. We characterized the role of ACBD3, one of the identified proteins, and showed that it promotes TBEV infection. Depletion of ACBD3 inhibited virus replication and resulted in abnormal transformation of the ER, leading to reduced virion release. ACBD3's proviral mechanism did not involve the recruitment of PI4PK as previously described for enteroviruses. Instead, productive TBEV infection required the full-length ACBD3, which localizes to ER-Golgi contact sites together with NS4B. We propose that NS4B and ACBD3 promote replication by coordinating the transformation of the ER, which is required for RNA replication and particle release. The transformation involves direct coupling to the Golgi which facilitates efficient virion transport.

IMPORTANCE

Flaviviruses like tick-borne encephalitis have significant effects on human health. During flavivirus infection, the viral particles enter the host cells and transform the endoplasmic reticulum (ER), which is a membranous organelle and the main site of cellular protein synthesis. Although this is critical for successful infection, the details of the process are unknown. Here, we found that the viral protein NS4B and the host protein ACBD facilitate this transformation by ensuring that the ER is coupled to the Golgi apparatus, the organelle responsible for transporting material out of the cell. TBEV uses ACBD3 to guarantee that the connection sites between the transformed ER and the Golgi remain functional so that RNA is replicated and the produced viral particles are exported from the cell and can infect further cells. Our work sheds light both on the basic biology of flavivirus infection, and virus-induced remodeling of membranous organelles.

摘要

未标记

黄病毒感染涉及内质网(ER)的广泛重塑,这对于病毒RNA基因组的复制以及新病毒粒子的组装和释放都至关重要。然而,关于病毒蛋白和宿主因子如何协同促进内质网如此巨大的转变,以及这如何影响病毒生命周期的不同步骤,我们知之甚少。在本研究中,我们筛选了在蜱传脑炎病毒(TBEV)蛋白NS4B附近富集的宿主蛋白,发现最有可能的候选蛋白与内质网出口位点(ERES)和高尔基体之间的运输有关。我们对鉴定出的蛋白之一ACBD3的作用进行了表征,并表明它促进TBEV感染。ACBD3的缺失抑制了病毒复制,并导致内质网异常转变,从而导致病毒粒子释放减少。ACBD3的促病毒机制并不涉及如先前针对肠道病毒所描述的PI4PK的募集。相反,TBEV的有效感染需要全长ACBD3,它与NS4B一起定位于内质网 - 高尔基体接触位点。我们提出,NS4B和ACBD3通过协调内质网的转变来促进复制,这是RNA复制和粒子释放所必需的。这种转变涉及与高尔基体的直接耦合,这有助于高效的病毒粒子运输。

重要性

蜱传脑炎等黄病毒对人类健康有重大影响。在黄病毒感染期间,病毒粒子进入宿主细胞并对内质网(ER)进行改造,内质网是一种膜性细胞器,也是细胞蛋白质合成的主要场所。虽然这对于成功感染至关重要,但该过程的细节尚不清楚。在这里,我们发现病毒蛋白NS4B和宿主蛋白ACBD通过确保内质网与高尔基体耦合来促进这种转变,高尔基体是负责将物质运出细胞的细胞器。TBEV利用ACBD3来保证转变后的内质网与高尔基体之间的连接位点保持功能,以便RNA得以复制,产生的病毒粒子从细胞中输出并能够进一步感染其他细胞。我们的工作揭示了黄病毒感染的基本生物学以及病毒诱导的膜性细胞器重塑。

https://cdn.ncbi.nlm.nih.gov/pmc/blobs/930a/12090792/740c48929b88/jvi.02224-24.f001.jpg

文献检索

告别复杂PubMed语法,用中文像聊天一样搜索,搜遍4000万医学文献。AI智能推荐,让科研检索更轻松。

立即免费搜索

文件翻译

保留排版,准确专业,支持PDF/Word/PPT等文件格式,支持 12+语言互译。

免费翻译文档

深度研究

AI帮你快速写综述,25分钟生成高质量综述,智能提取关键信息,辅助科研写作。

立即免费体验