Suppr超能文献

一种激酶锚定蛋白(ACBD3)协调了高尔基体中流量诱导的 PKA 激活。

An A-kinase anchoring protein (ACBD3) coordinates traffic-induced PKA activation at the Golgi.

机构信息

School of Life Science and Technology, ShanghaiTech University, Pudong, Shanghai, China.

School of Life Science and Technology, ShanghaiTech University, Pudong, Shanghai, China.

出版信息

J Biol Chem. 2023 May;299(5):104696. doi: 10.1016/j.jbc.2023.104696. Epub 2023 Apr 10.

Abstract

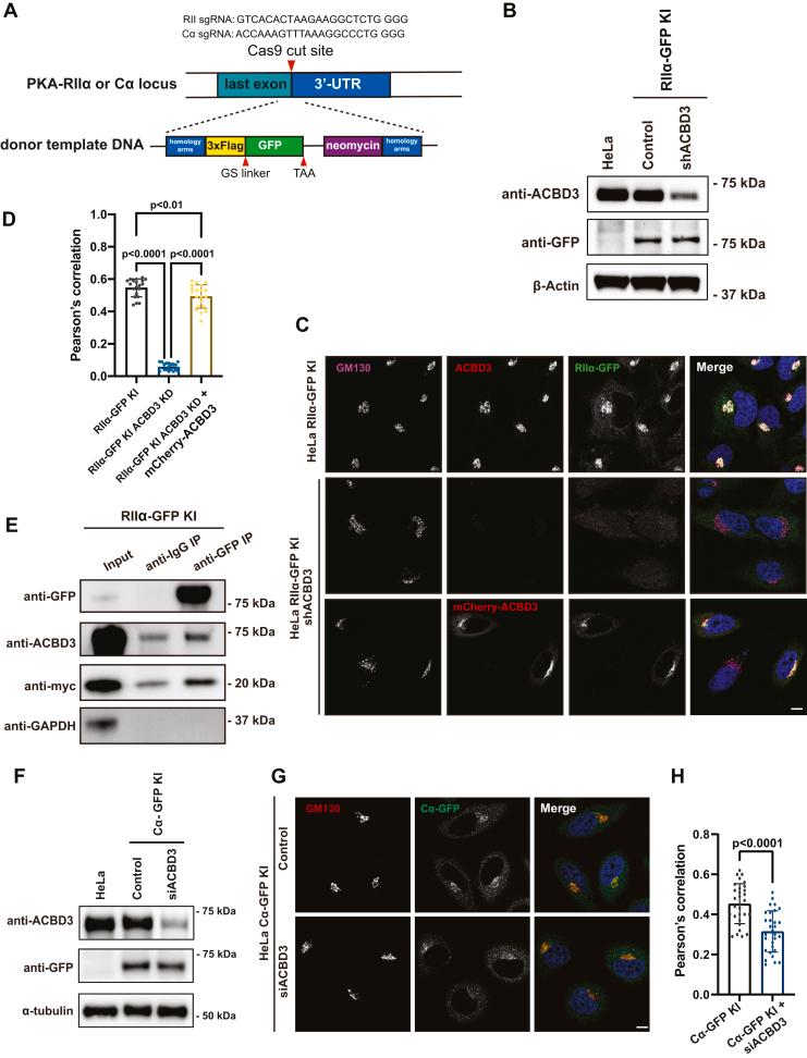
KDEL receptor (KDELR) is a key protein that recycles escaped endoplasmic reticulum (ER) resident proteins from the Golgi apparatus back to the ER and maintains a dynamic balance between these two organelles in the early secretory pathway. Studies have shown that this retrograde transport pathway is partly regulated by two KDELR-interacting proteins, acyl-CoA-binding domain-containing 3 (ACBD3), and cyclic AMP-dependent protein kinase A (PKA). However, whether Golgi-localized ACBD3, which was first discovered as a PKA-anchoring protein in mitochondria, directly interacts with PKA at the Golgi and coordinates its signaling in Golgi-to-ER traffic has remained unclear. In this study, we showed that the GOLD domain of ACBD3 directly interacts with the regulatory subunit II (RII) of PKA and effectively recruits PKA holoenzyme to the Golgi. Forward trafficking of proteins from the ER triggers activation of PKA by releasing the catalytic subunit from RII. Furthermore, we determined that depletion of ACBD3 reduces the Golgi fraction of RII, resulting in moderate, but constitutive activation of PKA and KDELR retrograde transport, independent of cargo influx from the ER. Taken together, these data demonstrate that ACBD3 coordinates the protein secretory pathway at the Golgi by facilitating KDELR/PKA-containing protein complex formation.

摘要

KDEL 受体(KDELR)是一种关键蛋白,它可以将从高尔基体逃逸的内质网驻留蛋白从高尔基体重新运回到内质网,从而维持早期分泌途径中这两个细胞器之间的动态平衡。研究表明,这种逆行运输途径部分受两种 KDELR 相互作用蛋白调控,即酰基辅酶 A 结合域蛋白 3(ACBD3)和环腺苷酸依赖性蛋白激酶 A(PKA)。然而,高尔基体定位的 ACBD3 最初作为线粒体中 PKA 的锚定蛋白被发现,它是否直接在高尔基体上与 PKA 相互作用,并协调其在高尔基体到内质网运输中的信号转导仍不清楚。在本研究中,我们表明 ACBD3 的 GOLD 结构域直接与 PKA 的调节亚基 II(RII)相互作用,并有效地将 PKA 全酶募集到高尔基体。从内质网向前运输的蛋白质通过从 RII 上释放催化亚基来激活 PKA。此外,我们确定 ACBD3 的耗竭减少了 RII 的高尔基体部分,导致 PKA 和 KDELR 逆行运输的适度但组成型激活,这与内质网中货物流入无关。总之,这些数据表明,ACBD3 通过促进 KDELR/PKA 包含的蛋白复合物的形成来协调高尔基体处的蛋白分泌途径。

https://cdn.ncbi.nlm.nih.gov/pmc/blobs/2f3d/10197108/c38976a1aaad/gr1.jpg

文献AI研究员

20分钟写一篇综述,助力文献阅读效率提升50倍。

立即体验

用中文搜PubMed

大模型驱动的PubMed中文搜索引擎

马上搜索

文档翻译

学术文献翻译模型,支持多种主流文档格式。

立即体验