Jiang Jyun-Hong, Lin Yu-Han, Liao Pei-Lin, Chen Ting-Ya, Chuang Hui-Ching, Huang Chao-Cheng, Hsu Wen-Ming, Chuang Jiin-Haur, Lian Wei-Shiung
Department of Pediatric Surgery, Kaohsiung Chang Gung Memorial Hospital, Graduate Institute of Clinical Medical Sciences, College of Medicine, Chang Gung University, Kaohsiung, Taiwan.
Center for Mitochondrial Research and Medicine, College of Medicine Chang Gung University, Kaohsiung Chang Gung Memorial Hospital, Kaohsiung, Taiwan.
J Mol Med (Berl). 2025 May;103(5):571-582. doi: 10.1007/s00109-025-02541-0. Epub 2025 Apr 10.
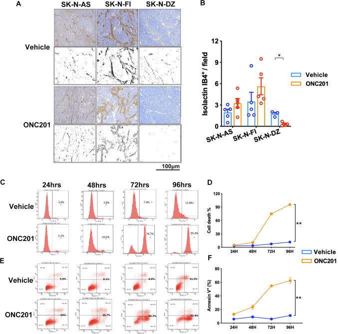
Neuroblastoma (NB) is a formidable challenge in pediatric oncology due to its intricate molecular landscape, necessitating multifaceted therapeutic approaches. ONC201 is an imipridone antibiotic compound with a promising drug candidate leveraging its potent anticancer properties against the mitochondrial proteases ClpP and ClpX. Despite demonstrating early clinical promise, particularly in MYCN-amplified NB, its efficacy in non-MYCN-amplified NB remains a subject worthy of investigation. In this study, we extended the coverage of ONC201 to treat non-MYCN-amplified NB, and our data implicated ONC201's inability to reduce tumor growth in animal models harboring SK-N-AS or SK-N-FI cell lines. Interestingly, ONC201 induced the expression of oncogenic markers c-Myc and LGR5 while downregulating the tumor suppressor ATRX. While it fails to attenuate tumor neovascularization in non-MYCN-amplified NB xenografts, its effectiveness differs from that of its MYCN-amplified counterpart. Rho zero (ρ0)-SK-N-AS cells treated with ONC201 showed comparable observed trends in parental SK-N-AS cells, including LGR5 upregulation and ATRX downregulation, suggesting that ONC201's multifaceted actions extend beyond mitochondrial targets. Our elucidation highlights the need to discern molecular signatures when deploying ONC201 monotherapy against NB, which lacks MYCN-amplification.
神经母细胞瘤(NB)因其复杂的分子格局,在儿科肿瘤学中是一项艰巨挑战,需要多方面的治疗方法。ONC201是一种亚胺吡啶酮类抗生素化合物,作为一种有前景的候选药物,它对线粒体蛋白酶ClpP和ClpX具有强大的抗癌特性。尽管已展现出早期临床前景,尤其是在MYCN扩增的NB中,但它在非MYCN扩增的NB中的疗效仍是一个值得研究的课题。在本研究中,我们扩大了ONC201的应用范围以治疗非MYCN扩增的NB,而我们的数据表明ONC201无法在携带SK-N-AS或SK-N-FI细胞系的动物模型中抑制肿瘤生长。有趣的是,ONC201诱导致癌标志物c-Myc和LGR5的表达,同时下调肿瘤抑制因子ATRX。虽然它未能减弱非MYCN扩增的NB异种移植瘤中的肿瘤血管生成,但其有效性与MYCN扩增的NB不同。用ONC201处理的rho零(ρ0)-SK-N-AS细胞在亲本SK-N-AS细胞中表现出类似的观察趋势,包括LGR5上调和ATRX下调,这表明ONC201的多方面作用超出了线粒体靶点。我们的阐述强调了在对缺乏MYCN扩增的NB采用ONC201单一疗法时识别分子特征的必要性。