Suppr超能文献

改良mRNA疗法可恢复致心律失常性右室心肌病桥粒芯胶蛋白-2缺陷小鼠模型的心脏功能。

Modified mRNA Treatment Restores Cardiac Function in Desmocollin-2-Deficient Mouse Models of Arrhythmogenic Right Ventricular Cardiomyopathy.

作者信息

Zou Yan, Lu Jing, Lian Zhipeng, Jia Jianguo, Shen Juan, Li Qianhe, Wong Jennifer Ming Jen, Jin Kejia, Yan Wendi, Ren Xinyue, Zhang Yang, Huang Chenxing, Yang Huanjie, Huang Feng, Li Jun, Zhai Junyu, Xu Yamei, Xu Xialian, Yu Hang, Jin Yi, Gong Hui, Lin Jinzhong, Ge Junbo, Dai Yuxiang

机构信息

Departments of Cardiology (Y. Zou, Z.L., J.J., Q.L., J.M.J.W., K.J., X.R., Y. Zhang, C.H., Y.X., H.G., J. Lin, J.G., Y.D.), Shanghai Institute of Cardiovascular Diseases.

Shanghai RNACure Biopharma Co, Ltd, Shanghai, China (Y. Zou, J. Lu, H. Yu).

出版信息

Circulation. 2025 Jun 24;151(25):1780-1796. doi: 10.1161/CIRCULATIONAHA.124.072340. Epub 2025 Apr 11.

Abstract

BACKGROUND

Arrhythmogenic right ventricular cardiomyopathy (ARVC) is an inherited heart disease characterized by irregular rhythms and right ventricular dysplasia. Sequence variations in desmosomal protein-encoding genes are linked to ARVC development. Effective treatments for ARVC are lacking. Whereas mRNA-based therapies have shown efficacy in humans, their therapeutic potential for inherited cardiomyopathies remains unclear.

METHODS

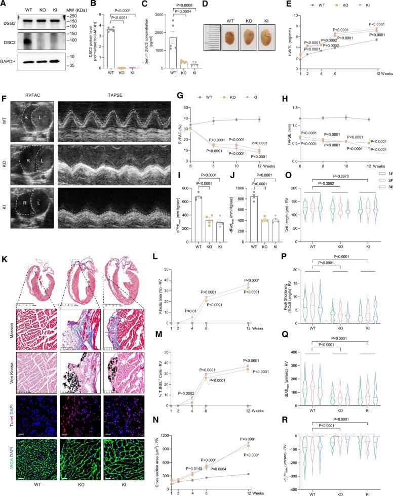
Whole-exome sequencing identified a novel sequence variation causing autosomal recessive ARVC in a Chinese family with consanguineous marriage. Mouse models with sequence variation knock-in and constitutive knock-out were generated and analyzed using echocardiography and histology. Transcriptomic and biochemical analyses were conducted to explore ARVC mechanisms. Dsc2 mRNA delivered by intracardiac or transcoronary injection was assessed as a treatment for ARVC in knock-out mice. In addition, effects of Dsc2 mRNA were examined in a transverse aortic constriction mouse model with noninherited right ventricular systolic dysfunction.

RESULTS

-deficient mice exhibited right ventricular dilation and dysfunction, mimicking human disease. Transcriptomic analysis identified as the most downregulated gene in the right ventricles of -deficient mice, and its restoration by adeno-associated virus 9 rescued heart function. Dsc2 mRNA delivery, with or without lipid nanoparticle encapsulation, normalized heart size and function in -deficient mice. Reduced and expression was also noted in patients with noninherited dilated cardiomyopathy and in mice with transverse aortic constriction. A single dose of mRNA provided therapeutic effects lasting 2 to 3 months before declining.

CONCLUSIONS

Our study reveals novel mechanisms of ARVC caused by loss of function, supported by human and mouse data. Loss of contributes to reduced cardiac contractility in ARVC and dilated cardiomyopathy with right ventricular systolic dysfunction. Dsc2 mRNA treatment demonstrated significant therapeutic potential in ARVC and transverse aortic constriction models, providing a basis for future clinical applications.

摘要

背景

致心律失常性右室心肌病(ARVC)是一种遗传性心脏病,其特征为心律不齐和右室发育异常。桥粒蛋白编码基因的序列变异与ARVC的发生有关。目前缺乏针对ARVC的有效治疗方法。尽管基于mRNA的疗法已在人体中显示出疗效,但其对遗传性心肌病的治疗潜力仍不清楚。

方法

全外显子测序在一个近亲结婚的中国家庭中鉴定出一种导致常染色体隐性ARVC的新序列变异。构建了具有序列变异敲入和组成型敲除的小鼠模型,并使用超声心动图和组织学进行分析。进行转录组学和生化分析以探索ARVC的机制。通过心内或冠状动脉注射递送的Dsc2 mRNA被评估为对敲除小鼠ARVC的一种治疗方法。此外,在具有非遗传性右室收缩功能障碍的横断主动脉缩窄小鼠模型中研究了Dsc2 mRNA的作用。

结果

Dsc2缺陷小鼠表现出右室扩张和功能障碍,类似于人类疾病。转录组学分析确定Dsc2是Dsc2缺陷小鼠右室中下调最明显的基因,通过腺相关病毒9恢复其表达可挽救心脏功能。无论是否用脂质纳米颗粒包裹,递送Dsc2 mRNA均可使Dsc2缺陷小鼠的心脏大小和功能恢复正常。在非遗传性扩张型心肌病患者和横断主动脉缩窄小鼠中也观察到Dsc2和Plakophilin-2表达降低。单剂量的mRNA在疗效下降前可提供持续2至3个月的治疗效果。

结论

我们的研究揭示了由Dsc2功能丧失引起的ARVC的新机制,得到了人类和小鼠数据的支持。Dsc2的丧失导致ARVC以及伴有右室收缩功能障碍的扩张型心肌病中心肌收缩力降低。Dsc2 mRNA治疗在ARVC和横断主动脉缩窄模型中显示出显著的治疗潜力,为未来的临床应用提供了依据。

https://cdn.ncbi.nlm.nih.gov/pmc/blobs/05c5/12180709/6dedf0ef3c55/cir-151-1780-g001.jpg

文献AI研究员

20分钟写一篇综述,助力文献阅读效率提升50倍。

立即体验

用中文搜PubMed

大模型驱动的PubMed中文搜索引擎

马上搜索

文档翻译

学术文献翻译模型,支持多种主流文档格式。

立即体验