Suppr超能文献

一种用于研究足细胞中肌动蛋白形态的红色荧光生命活性标记物。

A red fluorescent lifeact marker to study actin morphology in podocytes.

作者信息

Wiesner Eva, Binz-Lotter Julia, Tröder Simon E, Unnersjö-Jess David, Rutkowski Nelli, Zevnik Branko, Schermer Bernhard, Benzing Thomas, Wedlich-Söldner Roland, Hackl Matthias J

机构信息

Department II of Internal Medicine and Center for Molecular Medicine Cologne, Faculty of Medicine and University Hospital Cologne, University of Cologne, Cologne, Germany.

Cluster of Excellence Cellular Stress Responses in Aging-Associated Diseases (CECAD), University of Cologne, Cologne, Germany.

出版信息

Sci Rep. 2025 Apr 11;15(1):12386. doi: 10.1038/s41598-025-96822-w.

Abstract

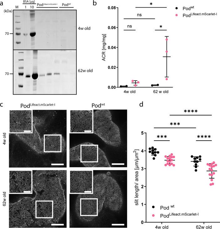
F-actin is a major component of the cellular cytoskeleton, responsible for maintaining cell shape, enabling movement and facilitating intracellular transport. In the kidney, glomerular podocytes are highly dependent on their actin cytoskeleton shaping their unique foot processes. Hereditary mutations in actin-binding proteins cause focal segmental glomerulosclerosis, while other organs remain largely unaffected. So far, actin visualization in podocytes has been limited to electron microscopy or indirect immunofluorescent labeling of actin-binding proteins. However, the short F-actin-binding peptide Lifeact enables researchers to study actin dynamics in vitro and in vivo with minimal interference with actin metabolism. Here we introduce a new mouse model with conditional expression of a Lifeact.mScarlet-I fusion protein providing red labeling of actin. Cre recombinase-mediated activity allows cell-specific and mosaic expression in podocytes, enabling selective labeling of individual cells to contrast with non-expressing neighboring cells. Transgenic mice are born healthy and young animals display no kidney-related phenotype. By intravital imaging and super-resolution microscopy, we show subcellular localization of actin to the foot processes in a resolution previously only obtainable by electron microscopy. Our novel mouse line provides the opportunity to study the actin cytoskeleton in podocytes and other cell types by intravital imaging and other conventional light microscopy techniques.

摘要

F-肌动蛋白是细胞骨架的主要成分,负责维持细胞形状、实现细胞运动并促进细胞内运输。在肾脏中,肾小球足细胞高度依赖其肌动蛋白细胞骨架来塑造其独特的足突。肌动蛋白结合蛋白的遗传性突变会导致局灶节段性肾小球硬化,而其他器官在很大程度上不受影响。到目前为止,足细胞中肌动蛋白的可视化仅限于电子显微镜或对肌动蛋白结合蛋白进行间接免疫荧光标记。然而,短的F-肌动蛋白结合肽Lifeact使研究人员能够在体外和体内研究肌动蛋白动力学,同时对肌动蛋白代谢的干扰最小。在这里,我们介绍一种新的小鼠模型,该模型可条件性表达Lifeact.mScarlet-I融合蛋白,对肌动蛋白进行红色标记。Cre重组酶介导的活性允许在足细胞中进行细胞特异性和镶嵌性表达,从而能够对单个细胞进行选择性标记,以便与未表达的相邻细胞形成对比。转基因小鼠出生时健康,幼龄动物未表现出与肾脏相关的表型。通过活体成像和超分辨率显微镜,我们展示了肌动蛋白在足突中的亚细胞定位,其分辨率此前仅通过电子显微镜才能获得。我们的新型小鼠品系为通过活体成像和其他传统光学显微镜技术研究足细胞及其他细胞类型中的肌动蛋白细胞骨架提供了机会。

https://cdn.ncbi.nlm.nih.gov/pmc/blobs/7ea1/11992033/5d243069ac5a/41598_2025_96822_Fig1_HTML.jpg

文献AI研究员

20分钟写一篇综述,助力文献阅读效率提升50倍。

立即体验

用中文搜PubMed

大模型驱动的PubMed中文搜索引擎

马上搜索

文档翻译

学术文献翻译模型,支持多种主流文档格式。

立即体验