Suppr超能文献

Gasdermin D缺乏会加重与肾钙质沉着症相关的慢性肾脏病,使巨噬细胞易发生坏死性凋亡。

Gasdermin D deficiency aggravates nephrocalcinosis-related chronic kidney disease with rendering macrophages vulnerable to necroptosis.

作者信息

Kusunoki Yoshihiro, Li Chenyu, Long Hao, Watanabe-Kusunoki Kanako, Kuang Meisi, Marschner Julian Aurelio, Linkermann Andreas, Steiger Stefanie, Anders Hans-Joachim

机构信息

Renal Division, Department of Medicine IV, Hospital of the Ludwig-Maximilians-University, Munich, Germany.

Department of Rheumatology, Endocrinology, and Nephrology, Faculty of Medicine and Graduate School of Medicine, Hokkaido University, Sapporo, Japan.

出版信息

Cell Death Dis. 2025 Apr 13;16(1):283. doi: 10.1038/s41419-025-07620-1.

Abstract

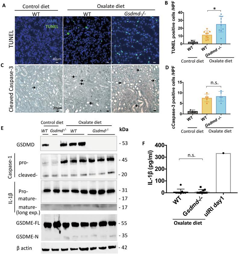
Several forms of regulated necrosis contribute to the pathogenesis of crystal nephropathy, however, the role of pyroptosis, an inflammatory form of cell death involving the formation of gasdermin-D pores in internal and external cell membranes, in this condition remains unknown. Our transcriptional and histological analyses suggest that Gsdmd in tubulointerstitital cells may contribute to the pathogenesis of chronic oxalate nephropathy. However, genetic deletion of Gsdmd exacerbated oxalate nephropathy in mice in association with enhanced CaOx crystal deposition and accelerated tubular epithelial cell injury. Pharmacological inhibition of necroptosis reversed this effect. Indeed, Gsdmd bone marrow-derived macrophages were more prone to undergo necroptosis when stimulated with CaOx crystals compared to their wildtype counterparts. We conclude that gasdermin D suppresses the necroptosis pathway, which determines the outcome of oxalate nephropathy-related nephrocalcinosis.

摘要

几种形式的程序性坏死参与了晶体肾病的发病机制,然而,细胞焦亡(一种涉及在内质膜和外质膜上形成gasdermin-D孔的炎症性细胞死亡形式)在这种情况下的作用仍然未知。我们的转录和组织学分析表明,肾小管间质细胞中的Gsdmd可能参与慢性草酸肾病的发病机制。然而,Gsdmd基因缺失加剧了小鼠的草酸肾病,伴有草酸钙晶体沉积增加和肾小管上皮细胞损伤加速。坏死性凋亡的药理学抑制逆转了这种效应。事实上,与野生型对应物相比,Gsdmd基因敲除的骨髓来源巨噬细胞在用草酸钙晶体刺激时更容易发生坏死性凋亡。我们得出结论,gasdermin D抑制坏死性凋亡途径,而这决定了草酸肾病相关肾钙质沉着症的结果。

https://cdn.ncbi.nlm.nih.gov/pmc/blobs/2ceb/11993636/1c725d3d5a99/41419_2025_7620_Fig1_HTML.jpg

文献AI研究员

20分钟写一篇综述,助力文献阅读效率提升50倍。

立即体验

用中文搜PubMed

大模型驱动的PubMed中文搜索引擎

马上搜索

文档翻译

学术文献翻译模型,支持多种主流文档格式。

立即体验