Suppr超能文献

Gasdermin E 允许白细胞介素-1β在不同的亚溶胀和细胞焦亡阶段释放。

Gasdermin E permits interleukin-1 beta release in distinct sublytic and pyroptotic phases.

机构信息

Department of Pathology, Case Western Reserve University School of Medicine, Cleveland, OH 44106, USA.

Department of Pathology, Case Western Reserve University School of Medicine, Cleveland, OH 44106, USA.

出版信息

Cell Rep. 2021 Apr 13;35(2):108998. doi: 10.1016/j.celrep.2021.108998.

Abstract

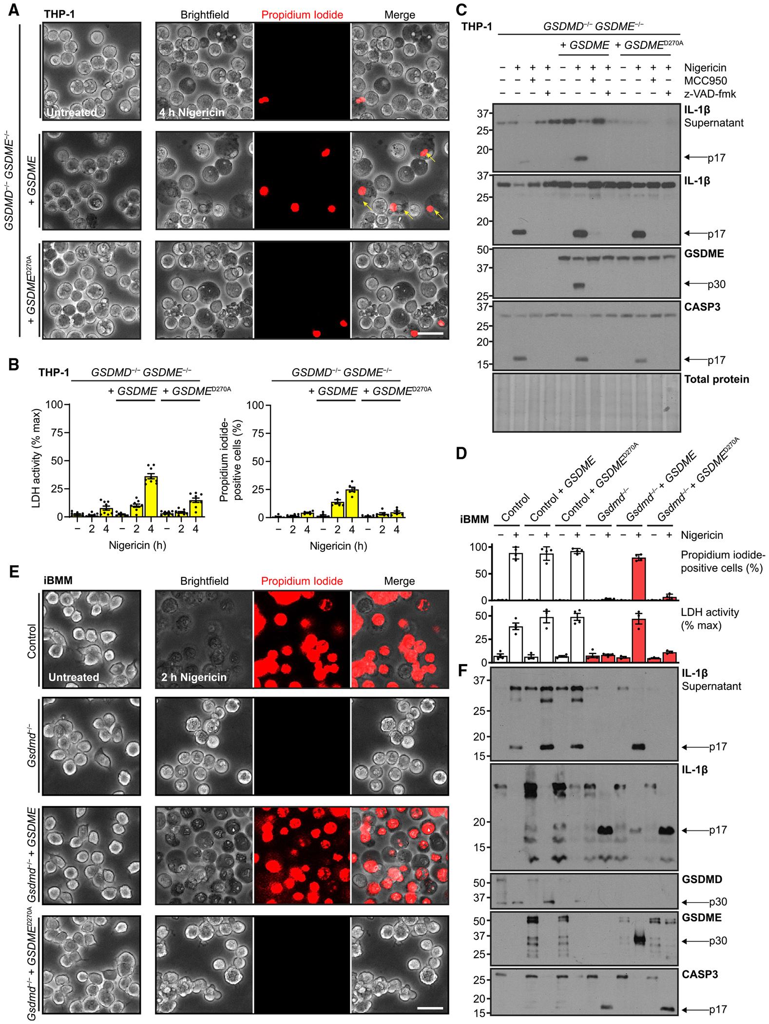
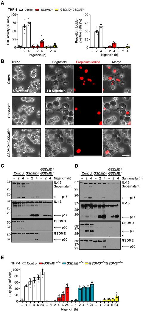
Cellular inflammasome activation causes caspase-1 cleavage of the pore-forming protein gasdermin D (GSDMD) with subsequent pyroptotic cell death and cytokine release. Here, we clarify the ambiguous role of the related family member gasdermin E (GSDME) in this process. Inflammasome stimulation in GSDMD-deficient cells led to apoptotic caspase cleavage of GSDME. Endogenous GSDME activation permitted sublytic, continuous interleukin-1β (IL-1β) release and membrane leakage, even in GSDMD-sufficient cells, whereas ectopic expression led to pyroptosis with GSDME oligomerization and complete liberation of IL-1β akin to GSDMD pyroptosis. We find that NLRP3 and NLRP1 inflammasomes ultimately rely concurrently on both gasdermins for IL-1β processing and release separately from their ability to induce cell lysis. Our study thus identifies GSDME as a conduit for IL-1β release independent of its ability to cause cell death.

摘要

细胞焦亡小体的激活导致构成孔道的蛋白天冬氨酸半胱氨酸蛋白酶-1(caspase-1)对gasdermin D(GSDMD)的切割,随后引发细胞焦亡和细胞因子的释放。在此,我们澄清了相关家族成员 GSDME 在这一过程中的作用并不明确。在 GSDMD 缺陷型细胞中,焦亡小体的刺激导致 GSDME 的凋亡型 caspase 切割。内源性 GSDME 的激活允许亚溶酶体、连续的白细胞介素-1β(IL-1β)释放和膜渗漏,即使在 GSDMD 充足的细胞中也是如此,而异位表达则导致类似于 GSDMD 细胞焦亡的 GSDME 寡聚化和完全释放 IL-1β。我们发现 NLRP3 和 NLRP1 炎性小体最终同时依赖于这两种 gasdermins 来分别处理和释放 IL-1β,而不是依赖于诱导细胞裂解的能力。因此,我们的研究鉴定了 GSDME 作为一种独立于其引发细胞死亡能力的 IL-1β 释放的通道。

https://cdn.ncbi.nlm.nih.gov/pmc/blobs/6c63/8106763/ff660c4bbd74/nihms-1693719-f0001.jpg

文献检索

告别复杂PubMed语法,用中文像聊天一样搜索,搜遍4000万医学文献。AI智能推荐,让科研检索更轻松。

立即免费搜索

文件翻译

保留排版,准确专业,支持PDF/Word/PPT等文件格式,支持 12+语言互译。

免费翻译文档

深度研究

AI帮你快速写综述,25分钟生成高质量综述,智能提取关键信息,辅助科研写作。

立即免费体验