Suppr超能文献

基于整合网络药理学和RNA测序方法并经实验验证的小柴胡汤对慢性应激诱导的结直肠癌生长的分子机制

Molecular mechanisms of the Xiao-chai-hu-tang on chronic stress-induced colorectal cancer growth based on an integrated network pharmacology and RNA sequencing approach with experimental validation.

作者信息

Yao Wang, Hua Dong-Ming, Zhang Ying-Ru, Zhao Yi-Yang, Feng Ying, Zhang Zhao-Zhou, Ni Zhong-Ya, Guo Hai-Dong, Guan Yun-Feng, Wang Yan

机构信息

Academy of Integrative Medicine, Shanghai University of Traditional Chinese Medicine, Shanghai, 201203, China.

Department of Medical Oncology, Pudong New Area, Shuguang Hospital, Shanghai University of Traditional Chinese Medicine, No. 528, Zhangheng Road, Zhangjiang Hi-Tech Park, Shanghai, 201203, China.

出版信息

BMC Complement Med Ther. 2025 Apr 12;25(1):135. doi: 10.1186/s12906-025-04860-8.

Abstract

BACKGROUND

Chronic stress is a risk factor for the development of colorectal cancer (CRC). Xiao-chai-hu-tang (XCHT) is a traditional Chinese medicine prescription and has been widely used to treat chronic stress-related diseases and cancer. However, its role in chronic stress-induced CRC remains unclear.

METHODS

Our study aimed to investigate the roles of XCHT in CRC development under chronic stress. A xenografted CRC mouse model subjected to chronic restraint stress (CRS) was utilized to determine the effects of XCHT on CRC growth in vitro and in vivo. XCHT was administered via oral gavage once daily at dosages of 10.27 g/kg and 20.54 g/kg. RNA-sequencing was combined with network pharmacology to investigate potential target and pathway in this study. ELISA, RT-qPCR and immunofluorescence were performed to detect the expression of inflammation related genes. Glycolysis related genes and phenotype were evaluated by western blot, RT-qPCR and seahorse.

RESULTS

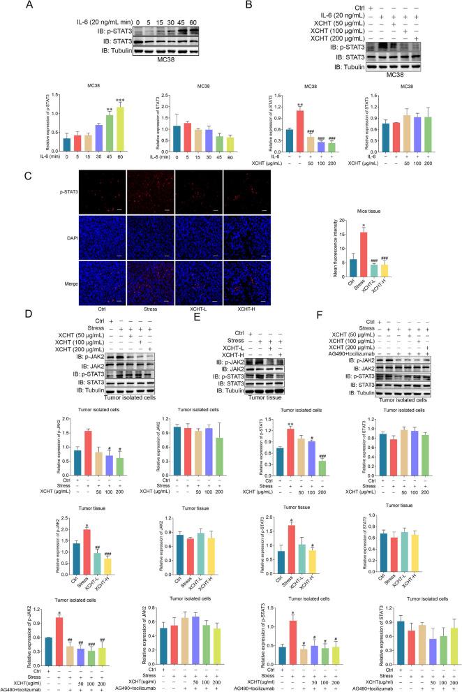
XCHT significantly alleviated depression-like behaviors in CRS mice (p < 0.05) and effectively reduced tumor size and weight in a dose-dependent manner (p < 0.01). Mechanistic studies revealed that XCHT inhibited the CRS-induced upregulation of IL-6, attenuated the IL-6/JAK2/STAT3 signaling pathway (p < 0.05), and suppressed glycolysis by downregulating glycolytic enzymes (p < 0.01). Additionally, XCHT treatment reversed the CRS-induced decrease in immune cell infiltration, including CD4 and CD8 T cells, and reduced F4/80 macrophage levels.

CONCLUSIONS

XCHT could reverse the tumor energy metabolism reprogramming and improve the inflammatory microenvironment in CRC under chronic stress through the IL-6/JAK2/STAT3 pathway. Therefore, XCHT might represent a promising therapeutic strategy for suppressing psychologically associated CRC progression.

摘要

背景

慢性应激是结直肠癌(CRC)发生发展的一个风险因素。小柴胡汤(XCHT)是一种中药方剂,已被广泛用于治疗慢性应激相关疾病和癌症。然而,其在慢性应激诱导的结直肠癌中的作用仍不清楚。

方法

我们的研究旨在探讨小柴胡汤在慢性应激下对结直肠癌发展的作用。利用接受慢性束缚应激(CRS)的异种移植结直肠癌小鼠模型来确定小柴胡汤在体外和体内对结直肠癌生长的影响。小柴胡汤通过灌胃以10.27 g/kg和20.54 g/kg的剂量每日给药一次。本研究采用RNA测序结合网络药理学来研究潜在靶点和通路。进行酶联免疫吸附测定(ELISA)、逆转录定量聚合酶链反应(RT-qPCR)和免疫荧光以检测炎症相关基因的表达。通过蛋白质免疫印迹法(western blot)、RT-qPCR和海马实验评估糖酵解相关基因和表型。

结果

小柴胡汤显著减轻了CRS小鼠的抑郁样行为(p < 0.05),并以剂量依赖的方式有效减小了肿瘤大小和重量(p < 0.01)。机制研究表明,小柴胡汤抑制了CRS诱导的白细胞介素-6(IL-6)上调,减弱了IL-6/Janus激酶2(JAK2)/信号转导和转录激活因子3(STAT3)信号通路(p < 0.05),并通过下调糖酵解酶来抑制糖酵解(p < 0.01)。此外,小柴胡汤治疗逆转了CRS诱导的免疫细胞浸润减少,包括CD4和CD8 T细胞,并降低了F4/80巨噬细胞水平。

结论

小柴胡汤可通过IL-6/JAK2/STAT3途径逆转慢性应激下结直肠癌的肿瘤能量代谢重编程并改善炎症微环境。因此,小柴胡汤可能是一种有前景的抑制心理相关结直肠癌进展的治疗策略。

https://cdn.ncbi.nlm.nih.gov/pmc/blobs/df74/11992767/b28ea4a7d6f1/12906_2025_4860_Fig1_HTML.jpg

文献AI研究员

20分钟写一篇综述,助力文献阅读效率提升50倍。

立即体验

用中文搜PubMed

大模型驱动的PubMed中文搜索引擎

马上搜索

文档翻译

学术文献翻译模型,支持多种主流文档格式。

立即体验