Suppr超能文献

九味清肝膏治疗非酒精性脂肪性肝病的作用机制评估:基于网络药理学和实验验证的见解

Mechanistic evaluation of Jiu Wei Qing Zhi Gao in non-alcoholic fatty liver disease: insights from network Pharmacology and experimental validation.

作者信息

Chen Qinlei, Hu Qianfeng, Zhang Fan, Lu Weiting, Yuan Zheng, Qiao Fei

机构信息

Department of Infectious Diseases, Jiangsu Province Hospital of Chinese Medicine, Affiliated Hospital of Nanjing University of Chinese Medicine, Nanjing, 210001, China.

Nanjing University of Chinese Medicine, Nanjing, China, 210046.

出版信息

Hereditas. 2025 Apr 12;162(1):59. doi: 10.1186/s41065-025-00427-2.

Abstract

CONTEXT

Jiu Wei Qing Zhi Gao (JWQZG), a traditional Chinese medicine (TCM) formulation, is widely utilized in China for managing non-alcoholic fatty liver disease (NAFLD).

OBJECTIVE

This study aimed to elucidate the therapeutic mechanisms of JWQZG in the management of NAFLD.

MATERIALS AND METHODS

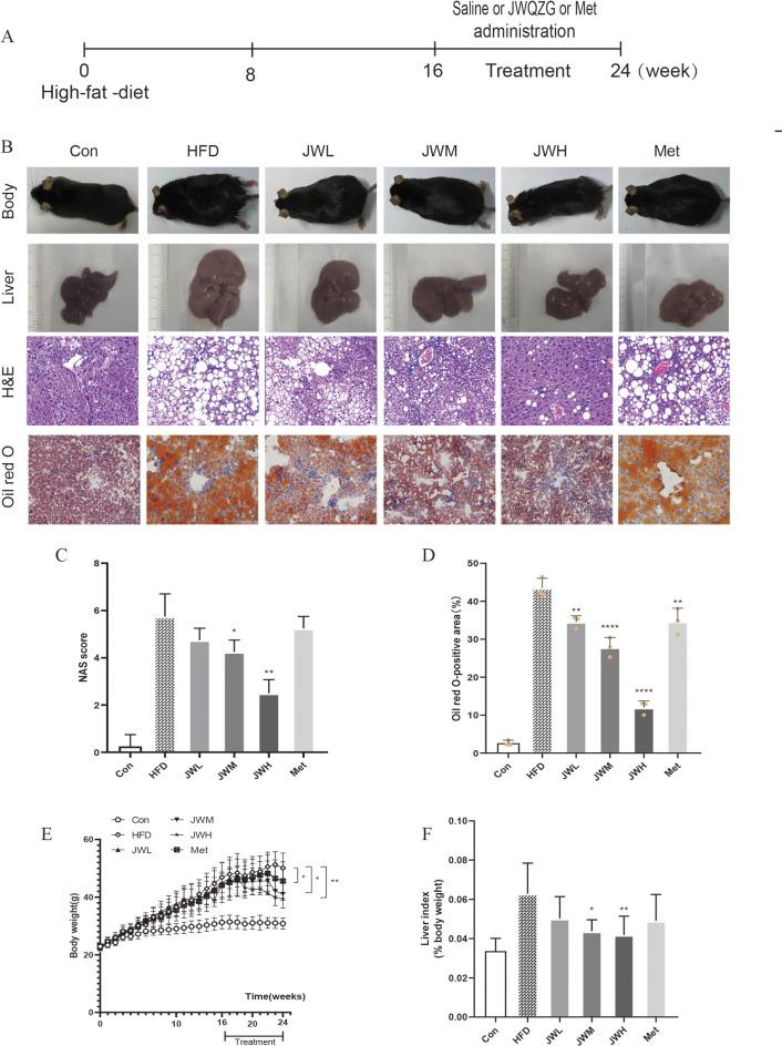
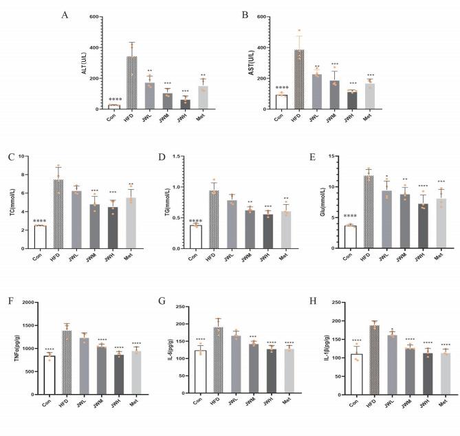
Network pharmacology was employed to predict the potential mechanisms of JWQZG in NAFLD management. In vivo experiments were conducted using C57BL/6J mice fed a high-fat diet (HFD) for 16 weeks, followed by treatment with JWQZG at three dosages (1.85, 3.7, and 7.4 g/kg/day) or metformin (150 mg/kg/day) for 8 weeks. In vitro studies utilized HepG2 cells exposed to 0.5 mM palmitic acid (PA) for 24 h to establish an NAFLD model, followed by exposure to JWQZG-containing serum at three concentrations for an additional 24 h. Western blot analysis was used to analyze the expression levels of key signaling pathway components.

RESULTS

Results of network pharmacology analysis identified the insulin signaling pathway as a potential mediator of the protective effects of JWQZG in NAFLD. Treatment with JWQZG markedly reduced hepatic steatosis and improved insulin resistance. This was accompanied by enhanced expression of key components in the insulin signaling pathway, including insulin receptor substrate 1 (IRS1), phosphorylated PI3K (p-PI3K), phosphorylated AKT (p-AKT), and phosphorylated GSK3β (p-GSK3β), compared to the NAFLD model group.

CONCLUSIONS

These findings provide robust evidence supporting the therapeutic potential of JWQZG in NAFLD and its modulation of the insulin signaling pathway. Furthermore, the study offers valuable insights for the discovery of anti-NAFLD compounds derived from TCM formulations.

摘要

背景

九味清肝膏(JWQZG)是一种中药制剂,在中国广泛用于治疗非酒精性脂肪性肝病(NAFLD)。

目的

本研究旨在阐明JWQZG治疗NAFLD的作用机制。

材料与方法

采用网络药理学预测JWQZG治疗NAFLD的潜在机制。体内实验使用C57BL/6J小鼠,给予高脂饮食(HFD)16周,随后分别用三种剂量(1.85、3.7和7.4 g/kg/天)的JWQZG或二甲双胍(150 mg/kg/天)治疗8周。体外研究利用HepG2细胞,用0.5 mM棕榈酸(PA)处理24小时以建立NAFLD模型,然后再用三种浓度的含JWQZG血清处理24小时。采用蛋白质免疫印迹分析来分析关键信号通路成分的表达水平。

结果

网络药理学分析结果确定胰岛素信号通路是JWQZG对NAFLD保护作用的潜在介导因素。JWQZG治疗显著减轻了肝脏脂肪变性并改善了胰岛素抵抗。与NAFLD模型组相比,这伴随着胰岛素信号通路中关键成分的表达增强,包括胰岛素受体底物1(IRS1)、磷酸化磷脂酰肌醇-3激酶(p-PI3K)、磷酸化蛋白激酶B(p-AKT)和磷酸化糖原合成酶激酶-3β(p-GSK3β)。

结论

这些发现提供了有力证据,支持JWQZG在NAFLD治疗中的潜力及其对胰岛素信号通路的调节作用。此外,该研究为发现源自中药制剂的抗NAFLD化合物提供了有价值的见解。

https://cdn.ncbi.nlm.nih.gov/pmc/blobs/bc1a/11992867/e88432654ee7/41065_2025_427_Fig1_HTML.jpg

文献AI研究员

20分钟写一篇综述,助力文献阅读效率提升50倍。

立即体验

用中文搜PubMed

大模型驱动的PubMed中文搜索引擎

马上搜索

文档翻译

学术文献翻译模型,支持多种主流文档格式。

立即体验