• 文献检索
  • 文档翻译
  • 深度研究
  • 学术资讯
  • Suppr Zotero 插件Zotero 插件
  • 邀请有礼
  • 套餐&价格
  • 历史记录
应用&插件
Suppr Zotero 插件Zotero 插件浏览器插件Mac 客户端Windows 客户端微信小程序
定价
高级版会员购买积分包购买API积分包
服务
文献检索文档翻译深度研究API 文档MCP 服务
关于我们
关于 Suppr公司介绍联系我们用户协议隐私条款
关注我们

Suppr 超能文献

核心技术专利:CN118964589B侵权必究
粤ICP备2023148730 号-1Suppr @ 2026

文献检索

告别复杂PubMed语法,用中文像聊天一样搜索,搜遍4000万医学文献。AI智能推荐,让科研检索更轻松。

立即免费搜索

文件翻译

保留排版,准确专业,支持PDF/Word/PPT等文件格式,支持 12+语言互译。

免费翻译文档

深度研究

AI帮你快速写综述,25分钟生成高质量综述,智能提取关键信息,辅助科研写作。

立即免费体验

中国鲍曼不动杆菌血流感染分离株的基因组流行病学与系统动力学研究

Genomic epidemiology and phylodynamics of Acinetobacter baumannii bloodstream isolates in China.

作者信息

Luo Qixia, Chang Mengru, Lu Ping, Guo Qian, Jiang Xiaoqing, Xiao Tingting, Zhang Haoyu, Ma Yingying, Zhang Yan, Yu Wei, Zhang Erjia, Chen Yunbo, Shen Ping, Ji Jinru, Ying Chaoqun, Liu Zhiying, Zhu Huaiqiu, Xiao Yonghong

机构信息

State Key Laboratory for Diagnosis and Treatment of Infectious Diseases; Collaborative Innovation Center for Diagnosis and Treatment of Infectious Diseases, the First Affiliated Hospital of Medical School, College of medicine, Zhejiang University, Hangzhou, China.

Department of Biomedical Engineering, College of Future Technology, Center for Quantitative Biology, and Academy for Advanced Interdisciplinary Studies, Peking University, Beijing, China.

出版信息

Nat Commun. 2025 Apr 14;16(1):3536. doi: 10.1038/s41467-025-58772-9.

DOI:10.1038/s41467-025-58772-9
PMID:40229304
原文链接:https://pmc.ncbi.nlm.nih.gov/articles/PMC11997098/
Abstract

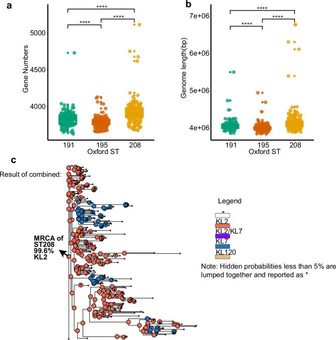
In recent decades, Acinetobacter baumannii has become a major global nosocomial pathogen, with bloodstream infections (BSIs) exhibiting mortality rates exceeding 60% and imposing substantial economic burdens. However, limited large-scale genomic epidemiology has hindered understanding of its population dynamics. Here, we analyzed 1506 non-repetitive BSI-causing A. baumannii isolates from 76 Chinese hospitals over a decade (2011-2021). We identified 149 sequence types (STs) and 101 K-locus types (KLs), revealing increased population diversity. International clone (IC) 2 accounted for 81.74% of isolates, with a notable shift in prevalent STs: ST208 increased while ST191 and ST195 declined, aligning with global trends. ST208 exhibited higher virulence, greater antibiotic resistance, enhanced desiccation tolerance, and more complex transmission patterns compared to ST191 and ST195. Its genomic plasticity drives its adaptation and spread. Using the high-resolution Oxford MLST scheme, this study uncovered greater diversity and genetic factors behind ST208's rise. A. baumannii is evolving from a low-virulence, multidrug-resistant pathogen to a more virulent one, highlighting the urgent need to address its growing threat. These findings have critical implications for infection control and public health policies.

摘要

近几十年来,鲍曼不动杆菌已成为全球主要的医院病原体,其血流感染(BSIs)的死亡率超过60%,并带来了巨大的经济负担。然而,有限的大规模基因组流行病学研究阻碍了对其种群动态的了解。在此,我们分析了来自中国76家医院在十年间(2011 - 2021年)的1506株非重复性引起血流感染的鲍曼不动杆菌分离株。我们鉴定出149种序列类型(STs)和101种K位点类型(KLs),揭示了种群多样性的增加。国际克隆(IC)2型占分离株的81.74%,流行的STs有显著变化:ST208增加而ST191和ST195减少,这与全球趋势一致。与ST191和ST195相比,ST208表现出更高的毒力、更强的抗生素耐药性、更强的耐干燥能力以及更复杂的传播模式。其基因组可塑性推动了它的适应和传播。本研究使用高分辨率的牛津多位点序列分型方案,揭示了ST208崛起背后更大的多样性和遗传因素。鲍曼不动杆菌正在从一种低毒力、多重耐药的病原体演变为一种毒性更强的病原体,凸显了应对其日益增长的威胁的迫切需要。这些发现对感染控制和公共卫生政策具有关键意义。

https://cdn.ncbi.nlm.nih.gov/pmc/blobs/fd91/11997098/41b42952408f/41467_2025_58772_Fig10_HTML.jpg
https://cdn.ncbi.nlm.nih.gov/pmc/blobs/fd91/11997098/5d2c341658bc/41467_2025_58772_Fig1_HTML.jpg
https://cdn.ncbi.nlm.nih.gov/pmc/blobs/fd91/11997098/2190de670621/41467_2025_58772_Fig2_HTML.jpg
https://cdn.ncbi.nlm.nih.gov/pmc/blobs/fd91/11997098/507f3ea891c7/41467_2025_58772_Fig3_HTML.jpg
https://cdn.ncbi.nlm.nih.gov/pmc/blobs/fd91/11997098/026241368c28/41467_2025_58772_Fig4_HTML.jpg
https://cdn.ncbi.nlm.nih.gov/pmc/blobs/fd91/11997098/63e0f5c6a483/41467_2025_58772_Fig5_HTML.jpg
https://cdn.ncbi.nlm.nih.gov/pmc/blobs/fd91/11997098/c3a824fcf164/41467_2025_58772_Fig6_HTML.jpg
https://cdn.ncbi.nlm.nih.gov/pmc/blobs/fd91/11997098/6eb811cacee0/41467_2025_58772_Fig7_HTML.jpg
https://cdn.ncbi.nlm.nih.gov/pmc/blobs/fd91/11997098/65a5f77c8dc8/41467_2025_58772_Fig8_HTML.jpg
https://cdn.ncbi.nlm.nih.gov/pmc/blobs/fd91/11997098/345dd511d977/41467_2025_58772_Fig9_HTML.jpg
https://cdn.ncbi.nlm.nih.gov/pmc/blobs/fd91/11997098/41b42952408f/41467_2025_58772_Fig10_HTML.jpg
https://cdn.ncbi.nlm.nih.gov/pmc/blobs/fd91/11997098/5d2c341658bc/41467_2025_58772_Fig1_HTML.jpg
https://cdn.ncbi.nlm.nih.gov/pmc/blobs/fd91/11997098/2190de670621/41467_2025_58772_Fig2_HTML.jpg
https://cdn.ncbi.nlm.nih.gov/pmc/blobs/fd91/11997098/507f3ea891c7/41467_2025_58772_Fig3_HTML.jpg
https://cdn.ncbi.nlm.nih.gov/pmc/blobs/fd91/11997098/026241368c28/41467_2025_58772_Fig4_HTML.jpg
https://cdn.ncbi.nlm.nih.gov/pmc/blobs/fd91/11997098/63e0f5c6a483/41467_2025_58772_Fig5_HTML.jpg
https://cdn.ncbi.nlm.nih.gov/pmc/blobs/fd91/11997098/c3a824fcf164/41467_2025_58772_Fig6_HTML.jpg
https://cdn.ncbi.nlm.nih.gov/pmc/blobs/fd91/11997098/6eb811cacee0/41467_2025_58772_Fig7_HTML.jpg
https://cdn.ncbi.nlm.nih.gov/pmc/blobs/fd91/11997098/65a5f77c8dc8/41467_2025_58772_Fig8_HTML.jpg
https://cdn.ncbi.nlm.nih.gov/pmc/blobs/fd91/11997098/345dd511d977/41467_2025_58772_Fig9_HTML.jpg
https://cdn.ncbi.nlm.nih.gov/pmc/blobs/fd91/11997098/41b42952408f/41467_2025_58772_Fig10_HTML.jpg

相似文献

1
Genomic epidemiology and phylodynamics of Acinetobacter baumannii bloodstream isolates in China.中国鲍曼不动杆菌血流感染分离株的基因组流行病学与系统动力学研究
Nat Commun. 2025 Apr 14;16(1):3536. doi: 10.1038/s41467-025-58772-9.
2
Comprehensive molecular epidemiology of Acinetobacter baumannii from diverse sources in Nigeria.尼日利亚不同来源鲍曼不动杆菌的综合分子流行病学研究
BMC Microbiol. 2025 Mar 31;25(1):178. doi: 10.1186/s12866-025-03917-5.
3
Acinetobacter baumannii strains isolated from cerebrospinal fluid (CSF) and bloodstream analysed by cgMLST: the dominance of clonal complex CC92 in CSF infections.通过核心基因组多位点序列分型(cgMLST)分析从脑脊液(CSF)和血液中分离出的鲍曼不动杆菌菌株:克隆复合体CC92在脑脊液感染中占主导地位。
Int J Antimicrob Agents. 2021 Oct;58(4):106404. doi: 10.1016/j.ijantimicag.2021.106404. Epub 2021 Jul 21.
4
Epidemiological characteristics and antimicrobial resistance of extensively drug-resistant in ICU wards.重症监护病房中广泛耐药菌的流行病学特征及耐药性
Microbiol Spectr. 2025 Apr;13(4):e0261924. doi: 10.1128/spectrum.02619-24. Epub 2025 Mar 4.
5
Molecular epidemiology of bla -producing carbapenem-resistant Acinetobacter baumannii in a single institution over a 65-month period in north China.中国北方某单一机构65个月期间产bla碳青霉烯类耐药鲍曼不动杆菌的分子流行病学研究
BMC Infect Dis. 2017 Jan 5;17(1):14. doi: 10.1186/s12879-016-2110-1.
6
Epidemiological characterization of Acinetobacter baumannii bloodstream isolates from a Chinese Burn Institute: A three-year study.中国一家烧伤研究所鲍曼不动杆菌血流分离株的流行病学特征:一项为期三年的研究。
Burns. 2016 Nov;42(7):1542-1547. doi: 10.1016/j.burns.2016.02.021. Epub 2016 Sep 7.
7
Clinical, phenotypic characterization and genomic analysis of the mucoid Acinetobacter baumannii from a teaching hospital.从一家教学医院的黏液型鲍曼不动杆菌的临床、表型特征和基因组分析。
Microb Pathog. 2024 Nov;196:106929. doi: 10.1016/j.micpath.2024.106929. Epub 2024 Sep 11.
8
Whole genome sequencing and genomic characteristics analysis of carbapenem-resistant Acinetobacter baumannii clinical isolates in two hospitals in China.中国两家医院碳青霉烯类耐药鲍曼不动杆菌临床分离株的全基因组测序和基因组特征分析。
Infect Genet Evol. 2024 Sep;123:105642. doi: 10.1016/j.meegid.2024.105642. Epub 2024 Jul 14.
9
Molecular Epidemiology and Characterization of Genotypes of Acinetobacter baumannii Isolates from Regions of South China.华南地区鲍曼不动杆菌分离株的分子流行病学及基因型特征分析
Jpn J Infect Dis. 2016 May 20;69(3):180-5. doi: 10.7883/yoken.JJID.2014.544. Epub 2015 Jul 10.
10
Molecular epidemiology and genetic characterisation of carbapenem-resistant Acinetobacter baumannii isolates from Guangdong Province, South China.中国南方广东省耐碳青霉烯类鲍曼不动杆菌的分子流行病学和遗传特征。
J Glob Antimicrob Resist. 2019 Jun;17:84-89. doi: 10.1016/j.jgar.2018.11.002. Epub 2018 Nov 13.

本文引用的文献

1
Interactive Tree of Life (iTOL) v6: recent updates to the phylogenetic tree display and annotation tool.交互式生命树 (iTOL) v6:系统发育树显示和注释工具的最新更新。
Nucleic Acids Res. 2024 Jul 5;52(W1):W78-W82. doi: 10.1093/nar/gkae268.
2
Carbapenem-resistant Klebsiella pneumoniae capsular types, antibiotic resistance and virulence factors in China: a longitudinal, multi-centre study.中国耐碳青霉烯类肺炎克雷伯菌荚膜血清型、抗生素耐药性和毒力因子的纵向多中心研究。
Nat Microbiol. 2024 Mar;9(3):814-829. doi: 10.1038/s41564-024-01612-1. Epub 2024 Feb 29.
3
The role of type VI secretion system genes in antibiotic resistance and virulence in clinical isolates.
临床分离株中 VI 型分泌系统基因在抗生素耐药性和毒力中的作用。
Front Cell Infect Microbiol. 2024 Feb 7;14:1297818. doi: 10.3389/fcimb.2024.1297818. eCollection 2024.
4
ESKAPE in China: epidemiology and characteristics of antibiotic resistance.中国的 ESKAPE:耐药性的流行病学和特征。
Emerg Microbes Infect. 2024 Dec;13(1):2317915. doi: 10.1080/22221751.2024.2317915. Epub 2024 Feb 23.
5
Evidence for Rho-dependent control of a virulence switch in .证据表明 Rho 依赖性控制 在 中的毒力开关。
mBio. 2024 Jan 16;15(1):e0270823. doi: 10.1128/mbio.02708-23. Epub 2023 Dec 12.
6
Pathogenicity and virulence of : Factors contributing to the fitness in healthcare settings and the infected host.: 在医疗机构和感染宿主中有助于适应力的致病力和毒力。
Virulence. 2024 Dec;15(1):2289769. doi: 10.1080/21505594.2023.2289769. Epub 2023 Dec 6.
7
A global view on carbapenem-resistant .全球碳青霉烯类耐药肠杆菌科细菌的状况
mBio. 2023 Dec 19;14(6):e0226023. doi: 10.1128/mbio.02260-23. Epub 2023 Oct 26.
8
Systematic analyses identify modes of action of ten clinically relevant biocides and antibiotic antagonism in Acinetobacter baumannii.系统分析确定了十种临床相关杀生物剂和抗生素拮抗作用在鲍曼不动杆菌中的作用模式。
Nat Microbiol. 2023 Nov;8(11):1995-2005. doi: 10.1038/s41564-023-01474-z. Epub 2023 Oct 9.
9
Clinical Outcomes and Bacterial Characteristics of Carbapenem-resistant Acinetobacter baumannii Among Patients From Different Global Regions.不同全球区域患者的碳青霉烯类耐药鲍曼不动杆菌的临床结局和细菌特征。
Clin Infect Dis. 2024 Feb 17;78(2):248-258. doi: 10.1093/cid/ciad556.
10
Endemicity and diversification of carbapenem-resistant in an intensive care unit.重症监护病房中耐碳青霉烯类细菌的地方性流行与多样性
Lancet Reg Health West Pac. 2023 May 9;37:100780. doi: 10.1016/j.lanwpc.2023.100780. eCollection 2023 Aug.