Suppr超能文献

丝氨酸129磷酸化的α-突触核蛋白在帕金森病模型中导致线粒体功能障碍和钙调节异常。

Serine-129 phosphorylated -synuclein drives mitochondrial dysfunction and calcium dysregulation in Parkinson's disease model.

作者信息

Jiao Jie, Liu Weijin, Gao Ge, Yang Hui

机构信息

Department of Neurobiology, Beijing Key Laboratory of Neural Regeneration and Repair, Beijing Key Laboratory on Parkinson's Disease, Key Laboratory for Neurodegenerative Disease of the Ministry of Education, School of Basic Medical Sciences, Beijing Institute of Brain Disorders, Collaborative Innovation Center for Brain Disorders, Capital Medical University, Beijing, China.

China Rehabilitation Science Institute, China Rehabilitation Research Center, Beijing Key Laboratory of Neural Injury and Rehabilitation, and School of Rehabilitation Medicine, Capital Medical University, Beijing, China.

出版信息

Front Aging Neurosci. 2025 Mar 31;17:1538166. doi: 10.3389/fnagi.2025.1538166. eCollection 2025.

Abstract

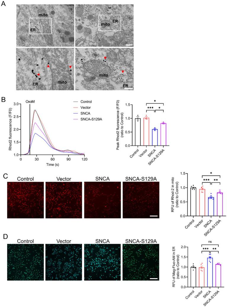
Phosphorylation of -synuclein at serine-129 (p--syn) is a hallmark of Parkinson's disease (PD) and constitutes nearly 90% of α-synuclein in Lewy bodies, playing a critical role in disease progression. Despite its pathological significance, the molecular targets and mechanisms driving p--syn-induced toxicity, particularly mitochondrial dysfunction, remain poorly understood. In this study, we observed mitochondrial dysfunction in primary cortical neurons derived from mice overexpressing human -synuclein (h--syn), which also exhibit elevated levels of p--syn. Notably, inhibiting Ser129 phosphorylation improved mitochondrial function, underscoring the role of p--syn in mitochondrial damage. To investigate the molecular mechanism, we performed co-immunoprecipitation (CO-IP) combined with mass spectrometry (MS) to identify p--syn binding proteins. This analysis identified protein tyrosine phosphatase interacting protein 51 (PTPIP51) and vesicle-associated membrane protein-associated protein B (VAPB) as key binding partners. Both proteins are localized in the mitochondria-associated endoplasmic reticulum mem-brane (MAM) and essential for calcium transfer between the endoplasmic reticulum (ER) and mitochondria. Our results showed that p--syn binds to PTPIP51 and VAPB, disrupting calcium signaling between the ER and mitochondria. Importantly, inhibition of Ser129 phosphorylation partially rescued calcium homeostasis. These findings uncover a novel mechanism by which p--syn drives mitochondrial dysfunction and calcium dysregulation through its interactions with MAM-associated proteins, providing new insights into its role in PD pathogenesis and potential therapeutic targets.

摘要

丝氨酸129位点磷酸化的α-突触核蛋白(p-α-syn)是帕金森病(PD)的一个标志,在路易小体中占α-突触核蛋白的近90%,在疾病进展中起关键作用。尽管其具有病理意义,但驱动p-α-syn诱导毒性(特别是线粒体功能障碍)的分子靶点和机制仍知之甚少。在本研究中,我们在过表达人α-突触核蛋白(h-α-syn)的小鼠来源的原代皮质神经元中观察到线粒体功能障碍,这些神经元中p-α-syn水平也升高。值得注意的是,抑制Ser129磷酸化可改善线粒体功能,强调了p-α-syn在线粒体损伤中的作用。为了研究分子机制,我们进行了免疫共沉淀(CO-IP)结合质谱(MS)来鉴定p-α-syn结合蛋白。该分析确定蛋白酪氨酸磷酸酶相互作用蛋白51(PTPIP51)和囊泡相关膜蛋白相关蛋白B(VAPB)为关键结合伙伴。这两种蛋白都定位于线粒体相关内质网膜(MAM),并且对内质网(ER)和线粒体之间的钙转运至关重要。我们的结果表明,p-α-syn与PTPIP51和VAPB结合,破坏了ER和线粒体之间的钙信号传导。重要的是,抑制Ser129磷酸化部分恢复了钙稳态。这些发现揭示了一种新机制,即p-α-syn通过与MAM相关蛋白的相互作用驱动线粒体功能障碍和钙失调,为其在PD发病机制中的作用及潜在治疗靶点提供了新见解。

https://cdn.ncbi.nlm.nih.gov/pmc/blobs/deff/11994663/c5f19178e3c4/fnagi-17-1538166-g001.jpg

文献检索

告别复杂PubMed语法,用中文像聊天一样搜索,搜遍4000万医学文献。AI智能推荐,让科研检索更轻松。

立即免费搜索

文件翻译

保留排版,准确专业,支持PDF/Word/PPT等文件格式,支持 12+语言互译。

免费翻译文档

深度研究

AI帮你快速写综述,25分钟生成高质量综述,智能提取关键信息,辅助科研写作。

立即免费体验