Suppr超能文献

HIV-1 基质蛋白晶格捕获与整合中,单体包膜糖蛋白胞质尾就已足够。

A monomeric envelope glycoprotein cytoplasmic tail is sufficient for HIV-1 Gag lattice trapping and incorporation.

作者信息

Groves Nicholas S, Clark Austin R, Aguilar Rebekah S, Hikichi Yuta, Kostenko Anastasiia, Bruns Merissa M, Aron Alegra T, Freed Eric O, van Engelenburg Schuyler B

机构信息

Molecular and Cellular Biophysics Program, Department of Biological Sciences, University of Denver, Denver, Colorado, USA.

Virus-Cell Interaction Section, HIV Dynamics and Replication Program, Center for Cancer Research, National Cancer Institute, Frederick, Maryland, USA.

出版信息

J Virol. 2025 May 20;99(5):e0210524. doi: 10.1128/jvi.02105-24. Epub 2025 Apr 15.

Abstract

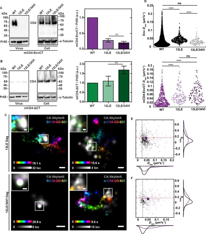
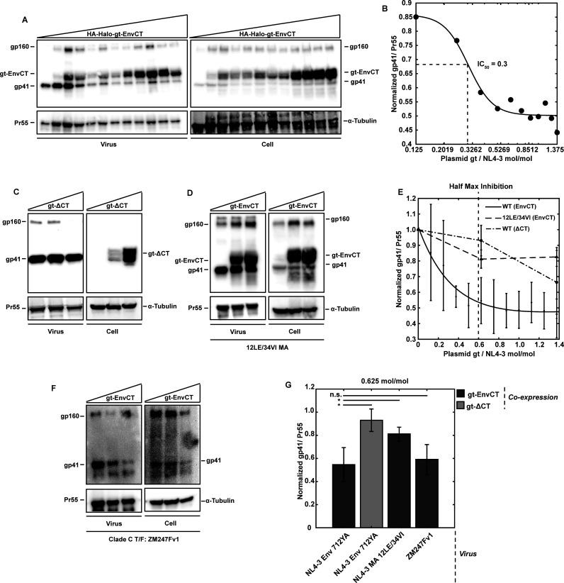
To become infectious, assembling enveloped viruses must acquire viral glycoproteins to mediate downstream infection events. Human immunodeficiency virus-1 (HIV-1) envelope glycoproteins (Env) are well characterized to function as trimers for membrane fusion and entry; however, we sought to understand whether the trimeric structure of Env is required for incorporation into virus particles. Using superresolution live-cell imaging and biochemical assays, we demonstrate that a monomeric receptor chimera containing the Env cytoplasmic tail (Env-CT), known to regulate Env incorporation, is sufficient for lattice trapping and incorporation into virus assembly sites. We also demonstrate that these Env-CT monomers can restrict the incorporation of native Env trimers, competing for an apparently limited number of interaction sites in each assembling particle. Furthermore, this monomeric construct can restrict the incorporation of Env glycoproteins from an evolutionarily distant HIV-1 primary isolate. Our findings support a model where a monomeric Env-CT mediates Env incorporation, with this mechanism of Env incorporation being conserved between distant clades of HIV-1.IMPORTANCETo combat the prevalence of HIV-1 and antiviral resistance, new classes of antivirals are needed. An attractive target for new classes includes virus assembly because released virus particles unable to obtain Env glycoproteins are non-infectious and unable to propagate HIV-1 infection. One requisite to the development of an antiviral targeting Gag-Env coalescence is the need to define the functional units constituting this molecular interface. Although Env functions as an obligatory trimer for virus entry, we demonstrate that a monomeric Env-CT is sufficient for Env incorporation into HIV-1 particles. Monomeric Env-CT displayed saturability in viral lattices and the ability to compete with native Env trimers for particle incorporation. These results suggest a less complex Env-CT structure mediates virus incorporation and that Env-CT mimetics could yield broad competitive activity against HIV-1 infection.

摘要

为具有传染性,正在组装的包膜病毒必须获取病毒糖蛋白以介导下游感染事件。人类免疫缺陷病毒1型(HIV-1)包膜糖蛋白(Env)作为三聚体发挥膜融合和进入功能的特性已得到充分表征;然而,我们试图了解Env的三聚体结构对于整合到病毒颗粒中是否是必需的。通过超分辨率活细胞成像和生化分析,我们证明含有已知可调节Env整合的Env胞质尾(Env-CT)的单体受体嵌合体足以实现晶格捕获并整合到病毒组装位点。我们还证明这些Env-CT单体可以限制天然Env三聚体的整合,在每个组装颗粒中竞争数量明显有限的相互作用位点。此外,这种单体构建体可以限制来自进化上遥远的HIV-1原代分离株的Env糖蛋白的整合。我们的研究结果支持一个模型,即单体Env-CT介导Env整合,这种Env整合机制在HIV-1的远亲分支之间是保守的。

重要性

为应对HIV-1的流行和抗病毒耐药性,需要新型抗病毒药物。新型药物的一个有吸引力的靶点包括病毒组装,因为无法获得Env糖蛋白的释放病毒颗粒没有传染性,无法传播HIV-1感染。开发靶向Gag-Env聚结的抗病毒药物的一个必要条件是需要定义构成这个分子界面的功能单元。尽管Env作为病毒进入所必需的三聚体发挥作用,但我们证明单体Env-CT足以使Env整合到HIV-1颗粒中。单体Env-CT在病毒晶格中表现出饱和性,并且能够与天然Env三聚体竞争颗粒整合。这些结果表明,一种不太复杂的Env-CT结构介导病毒整合,并且Env-CT模拟物可能产生针对HIV-1感染的广泛竞争活性。

https://cdn.ncbi.nlm.nih.gov/pmc/blobs/cd82/12090761/a0e595d041aa/jvi.02105-24.f001.jpg

文献AI研究员

20分钟写一篇综述,助力文献阅读效率提升50倍。

立即体验

用中文搜PubMed

大模型驱动的PubMed中文搜索引擎

马上搜索

文档翻译

学术文献翻译模型,支持多种主流文档格式。

立即体验